Muhammad Aitesam
PAKISTAN • + Follow
Edit Project
Description
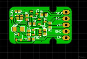
Color Sensor with Flash LED
Color Sensor Module
I2C compatible Color sensor module capacble of reading high color densities Using RGB patterns.
Features:
- I2C compatible
- Adaptive LED flash
- Cost Effective design
- Power Effiecient
- 5V Operating voltage
- Can be programmed to auto flash
Dimensions:
- 25mm X 15mm
PCB info:
- Signal Layers:2
- None Signal Layers:10
- Components:19
- Pads:44
- Surface Pads:39
- Plated Through-hole Pads:5
- None Plated Through-hole Pads:0
- Holes:0
- Vias:8
- Copper Areas:2
Open Source Design:
This hardware is Open source design and all the documentation/ source files are available on the Github repo.
Jul 07,2021
1,814 views
Color Sensor with Flash LED
RGB based Color Sensor with FLash LED assist. COmpatible with 5V I2C Communication Protocol. Very Elegant and compact design
1814
3
0
10.00 (1)
Published: Jul 07,2021
Standard PCB
Download Gerber file 8
Purchase
Donation Received ($)
PCBWay Donate 10% cost To Author
Only PCB
*PCBWay community is a sharing platform. We are not responsible for any design issues and parameter issues (board thickness, surface finish, etc.) you choose.
Copy this HTML into your page to embed a link to order this shared project
Copy
Under the
Attribution-ShareAlike (CC BY-SA)
License.
Raspberry Pi 5 7 Inch Touch Screen IPS 1024x600 HD LCD HDMI-compatible Display for RPI 4B 3B+ OPI 5 AIDA64 PC Secondary Screen(Without Speaker)
BUY NOW- Comments(0)
- Likes(3)
Upload photo
You can only upload 5 files in total. Each file cannot exceed 2MB. Supports JPG, JPEG, GIF, PNG, BMP
0 / 10000
It looks like you have not written anything. Please add a comment and try again.
You can upload up to 5 images!
Image size should not exceed 2MB!
File format not supported!
View More
-
Anthony Pedotto
Feb 22,2025
-
laine thomas
Aug 30,2024
-
Muhammad Aitesam
Jul 08,2021
View More
VOTING
1 votes
- 1 USER VOTES
10.00
- YOUR VOTE 0.00 0.00
- 1
- 2
- 3
- 4
- 5
- 6
- 7
- 8
- 9
- 10
Design
1/4
- 1
- 2
- 3
- 4
- 5
- 6
- 7
- 8
- 9
- 10
Usability
2/4
- 1
- 2
- 3
- 4
- 5
- 6
- 7
- 8
- 9
- 10
Creativity
3/4
- 1
- 2
- 3
- 4
- 5
- 6
- 7
- 8
- 9
- 10
Content
4/4
-
10design
-
10usability
-
10creativity
-
10content
10.00
More by Muhammad Aitesam
-
Raspberry Pi Pico Development board for Raspberry Pi 4
Pico Dev Board For Raspberry Pi 4/3BAn Exciting new Project which Helps you to program your raspberr...
-
Arduino Uno Vero shield
Arduino UNO Prototyping ShieldA quick prototyping shield for Arduino UNO and compatible board like L...
-
Raspberry Pi 4 RGB HAT
Raspberry Pi RGB Matrix HATA RGB LEDs Hat for raspberry Pi 3B and Up models. Featuring a WS2812 LED ...
-
Raspberry pi 4 Fan HAT
Raspberry Pi 3B/3B+/4B Cooling Fan HatA cooling fan Mount Hatt for Raspberry 3 and Above models.Foun...
-
USB-A / USB-C Breakout Board
USB-C / USB-A Breakout BoardMultipurpose Breakout board for USB-C & USB-A. Compact form factor w...
-
CP2102 Based USB_Serial Programmer
USB-Serial ProgrammerIn IOT world, we have to deal with embedded electronics and IoT projects where ...
-
Color Sensor with Flash LED
Color Sensor ModuleI2C compatible Color sensor module capacble of reading high color densities Using...
-
Raspberry Pi Pico Breakout Board (GPIO extension)
Raspberry Pi Pico Breakout Board (GPIO extension)Presenting a Raspberry Pi pico breakout Board with ...
-
Raspberry Pi Pico Breakout Board V2.0
Raspberry Pi Pico Breakout Board Rev2.0Presenting a Revised version of popular Pi Pico Breakout Boar...
-
Raspberry Pi Pico Rocket Flight Computer
Raspberry Pi Pico Rocket Flight ComputerA raspberry Pi powered Rocket flight data acquisition and mo...
-
5v/3.3V Power Supply + LiPo Charger
Pi Power Supply and Battery Charger5v/3.3V Power Supply for Raspberry Pi and IoT Projects. LiPo Batt...
-
Raspberry Pi 0/W LiPo Power HAT
Raspberry Pi 0/W Power HATCool looking Power supply board for raspberry pi 0 or 0W.Lipo powered USB-...
-
RGB (ws2812) LED Strip. Low cost, Power Efficient
RGB LED (WS2812) StripA low cost, Cool looking RGB LED ring.Features:Circular PCB with 4x Semi Holes...
-
RGB Ring (WS2812) Low Cost
RGB LED (WS2812) RingA low cost, Cool looking RGB LED ring.Features:Circular PCB with 4x Semi Holes ...
-
Raspberry Pi Pico Breakout
Raspberry Pi Pico Breakout Board:A low cost, high spec breakout board for Raspberry Pi Pico.Features...
-
LM301h LED strip
LM301h LED strip. 12V to 24V input
-
Light Ring
A WS2812 LED strip for your cool RGB LED protects
You may also like
-
-
ARPS-2 – Arduino-Compatible Robot Project Shield for Arduino UNO
877 0 2 -
-
A Compact Charging Breakout Board For Waveshare ESP32-C3
1439 3 6 -
AI-driven LoRa & LLM-enabled Kiosk & Food Delivery System
1385 2 0 -
-
-
-
ESP32-C3 BLE Keyboard - Battery Powered with USB-C Charging
1574 0 1 -
-
mammoth-3D SLM Voron Toolhead – Manual Drill & Tap Edition
1204 0 1







