Edoardo kinmami
JAPAN • + Follow
Edit Project
Description
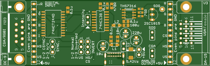
RGBI CGA to Analog RGB video card converter flicker fixer colour correction
This board converts digital RGB to analogue RGB.
Compatible with:
- Commodore 128
- NEC PC-6001mkII
- Fujitsu Micro 7 (FM-7)
- IBM 5160 (XT), IBM CGA card, NEC PC-TV354
- [further machines to be tested...]
Tested with:
- BenQ LCD Monitor G2420HD (ET-0027-B) October 2009 Rev. 00-132-BA [VGA]
- MITSUBISHI LCD Monitor RDT1955 [VGA]
- UGREEN 11614 VGA Extension Cable [length 6 ft / 183 cm]
- Sony Trinitron CRT Monitor PVM-9045Q [RGB + SYNC]
- RS 790-2805 Straight 75Ω RF Adapter BNC Plug to RCA Sockets [250MHz]
The main features:
- 8 and 16 colours
- dark yellow / brown colour correction and intensity (hue) management
- buffered sync signals
- polarity selection of HSYNC and CSYNC (normal or inverted) with jumpers
- possibility to output Sync-On-Green (positive or negative) with jumpers
- USB-C type power supply with main switch, over- voltage protection and noise filter
- does not require trimming
- THS7316 video amp for a perfect RGB equalization and filtering (100% jail bars removal): crispy and clean image, flicker fix
- KEY/PWR VGA pin 9: optional 5V/200mA bias available on the output port for JP-21(scart) and EDID EEPROM chip on some applications
- compact design and minimal BOM list
- standard DE-9M (input, RGBI/CGA) and DE-15F (output, VGA) ports
- option to plug DIN connectors (or any kind of connector) as input and output
Note:
This is NOT a scan doubler.
It fixes the flicker but keeps the original scan frequency unchanged.
Anyhow the adaptor works when connected to 15KHz video monitors such as BenQ, etc.
Video cables are suggested to fit an EMI / RF noise filter (toroid/ferrite on each end).
Schematic and Layout
Aug 31,2022
7,364 views
RGBI CGA to Analog RGB video card converter flicker fixer colour correction
The solution to convert digital RGB to analogue RGB with dark yellow / brown correction, buffered sync & polarity selection, sync-on-green
7364
24
11
8.50 (1)
Published: Aug 31,2022
Standard PCB
BOM(Bill of materials)
Centroid file
Other files for Assembly
Purchase
Donation Received ($)
PCBWay Donate 10% cost To Author
File Last Updated: 2023/12/02 (GMT+8)
File update record
2023-12-0222:42:46
Other files for Assembly are updated.
2023-05-2411:43:39
Centroid file is updated.
Only PCB
PCB+Assembly
*PCBWay community is a sharing platform. We are not responsible for any design issues and parameter issues (board thickness, surface finish, etc.) you choose.
Copy this HTML into your page to embed a link to order this shared project
Copy
Under the
Attribution-NonCommercial-ShareAlike (CC BY-NC-SA)
License.
Raspberry Pi 5 7 Inch Touch Screen IPS 1024x600 HD LCD HDMI-compatible Display for RPI 4B 3B+ OPI 5 AIDA64 PC Secondary Screen(Without Speaker)
BUY NOW- Comments(11)
- Likes(24)
Upload photo
You can only upload 5 files in total. Each file cannot exceed 2MB. Supports JPG, JPEG, GIF, PNG, BMP
0 / 10000
It looks like you have not written anything. Please add a comment and try again.
You can upload up to 5 images!
Image size should not exceed 2MB!
File format not supported!
View More
-
Engineer
Mar 07,2026
-
Ashley Dawson
Mar 04,2026
-
HAL
Oct 28,2025
-
Engineer
Aug 03,2025
-
Engineer
Jun 09,2025
-
Radim Vavros
Jun 04,2025
-
Engineer
Apr 08,2025
-
Juan VM
Feb 18,2025
-
Engineer
Dec 30,2024
-
Engineer
Oct 25,2024
-
Frank Eggen
Oct 19,2024
-
Engineer
Oct 11,2024
-
njioji
Jan 25,2024
-
Pablo Gimeno
Jan 20,2024
-
Engineer
Sep 10,2023
-
Jose Antonio Padilla
Sep 01,2023
-
lupin0202
Jul 15,2023
-
astrodoggie
Jul 12,2023
-
CanadaPhil
Jul 09,2023
-
Tim TimsRetroCorner
May 05,2023
-
buoncri
Mar 27,2023
-
gzepka
Mar 19,2023
-
Bernd Desens
Mar 06,2023
-
(DIY) C64iSTANBUL
Oct 27,2022
View More
VOTING
1 votes
- 1 USER VOTES
8.50
- YOUR VOTE 0.00 0.00
- 1
- 2
- 3
- 4
- 5
- 6
- 7
- 8
- 9
- 10
Design
1/4
- 1
- 2
- 3
- 4
- 5
- 6
- 7
- 8
- 9
- 10
Usability
2/4
- 1
- 2
- 3
- 4
- 5
- 6
- 7
- 8
- 9
- 10
Creativity
3/4
- 1
- 2
- 3
- 4
- 5
- 6
- 7
- 8
- 9
- 10
Content
4/4
-
10design
-
10usability
-
7creativity
-
7content
8.50
More by Edoardo kinmami
-
Commodore 64 1541-II 1581 Floppy Disk Drive C64 Power Supply Unit USB-C 5V 12V DIN connector 5.25
Compact design for high efficiency (>93%) USB-C Power Supply for Commodore 1541-II or 1581 Extern...
-
V2 Commodore AMIGA USB-C Power Sink Delivery High Efficiency Supply Triple Output 5V ±12V OLED display ATARI compatible shark 100W——Main Board
Note from PCBWay: This page is only for the mian board for the project V2 Commodore AMIGA USB-C Powe...
-
Commodore AMIGA PSU USB-C Power Sink Delivery Supply High Efficiency Triple Output 5V ±12V OLED ATARI ST shark
NEW VERSION https://www.pcbway.com/project/shareproject/V2_Commodore_AMIGA_USB_C_Power_Sink_Delivery...
-
Commodore AMIGA LED 500 600 1200 2000 status board multi system for debugging and troubleshooting hardware
A LED status PCB to connect A500, A600, A1200, A2000 motherboards for troubleshooting purposes witho...
-
Commodore MAX Machine RF modulator replacement S-VIDEO bypass
Inspired by projects from c0pperdragon, mbarszcz-pcb, tebl and VGP.It fits the commodore MAX MACHINE...
-
Enhanced Flash Floppy Drive Plus internal with push-buttons gotek goex Atari Amiga Amstrad Yamaha HD OSD
Enhanced Flash Floppy Drive Plus Improved Gotek for Commodore Amiga (internal and external), Atari, ...
-
Commodore Amiga DB23 RGB VGA External Video Buffer (V6) Compatible with GBS-8200 8220 OSSC No Jail bars
External RGB video adapter from DB-23 female (input) to DE-15F (output, VGA) for Amiga computers.Com...
-
NEW Heavy Duty Power Supply Unit for Commodore 64 128 VIC-20 Plus/4 with Over Voltage, Under Voltage, Short Circuit, EMI, Thermal protections
BOM list https://www.digikey.com/en/mylists/list/ZIN8B06P1I* PCB Thickness 1.6 mm* Outer Copper Weig...
-
V2 Commodore AMIGA USB-C Power Sink Delivery High Efficiency Supply Triple Output 5V ±12V OLED display ATARI compatible shark 100W——Display Board
Note from PCBWay: This page is the display board for the project V2 Commodore AMIGA USB-C Power Sink...
-
Commodore Amiga 500 Zorro II slot adapter board A500 plus expansion
Zorro II expansion card for the Commodore Amiga 500 / PlusOriginal design by Matze posted on https:/...
-
RAM adapter SOJ26 DIP20 right
A solution to install SOJ26 chips into DIP20 sockets (right side oriented)BOM list:TC514400ASJ-x0 TO...
-
RAM adapter SOJ26 DIP20 left
A solution to install SOJ26 chips into DIP20 sockets (left side oriented)BOM list:TC514400ASJ-x0 TOS...
-
Commodore Amiga 1000 Rejuvenator Re-creation Project RAM adapter SOJ26 DIP20
BOM list:TC514400ASJ-x0 TOSHIBAhttps://ja.aliexpress.com/item/1005008511708613.html?spm=a2g0o.order_...
-
Commodore Amiga 1000 Rejuvenator Re-creation Project
BOM list: https://www.digikey.com/en/mylists/list/W055A8OMP7Additional items:https://ja.aliexpress.c...
-
Commodore Amiga DB23 RGB VGA External Video Buffer (V8) Jail bars free
External RGB video adapter for Amiga computers, converting from DB-23 female (input) to DE-15F (VGA ...
-
Commodore Amiga 500 Plus + Chip RAM expansion to 2MB for Fat Agnus 8375 Rev 8
Commodore Amiga 500 Chip RAM expansion to 2MB for Fat Agnus 8375 mounted onto Rev 8.No modification ...
-
Commodore MAX Machine RF modulator replacement S-VIDEO COMPOSITE bypass V2
Inspired by projects from c0pperdragon, mbarszcz-pcb, tebl and VGP.It fits the commodore MAX MACHINE...
-
Commodore MAX Machine RF modulator replacement S-VIDEO AUDIO bypass V2
Inspired by projects from c0pperdragon, mbarszcz-pcb, tebl and VGP.It fits the commodore MAX MACHINE...
You may also like
-
-
ARPS-2 – Arduino-Compatible Robot Project Shield for Arduino UNO
1936 0 5 -
-
A Compact Charging Breakout Board For Waveshare ESP32-C3
2537 3 7 -
AI-driven LoRa & LLM-enabled Kiosk & Food Delivery System
2621 2 0 -
-
-
-
ESP32-C3 BLE Keyboard - Battery Powered with USB-C Charging
2727 0 2 -
-







