RODNEY THAYER
THAILAND • + Follow
Edit Project
Description
Power Supply Module
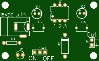
This power supply module uses a 15 volt DC power adapter (wall wart) for power and outputs stable 5, 6, 9, or 12 volts DC for hobbyists to use at their workbench. Linear regulators, 78xx series can be used. A DIP-6 socket is used for the regulator socket for quick and easy changing of regulators.
Schematic and Layout
Jul 16,2025
370 views
Power Supply Module
2 Layers PCB 30 x 48.4 mm FR-4, 1.6 mm, 1, HASL with lead, Green Solder Mask, White silkscreen
Power supply module powered with 15 VDC, outputs 5, 6, 9, or 12 using a socketed 78xx regulator.
370
0
0
Published: Jul 16,2025
Standard PCB
Download Gerber file 8
BOM(Bill of materials)
Purchase
Donation Received ($)
PCBWay Donate 10% cost To Author
Only PCB
PCB+Assembly
*PCBWay community is a sharing platform. We are not responsible for any design issues and parameter issues (board thickness, surface finish, etc.) you choose.
Copy this HTML into your page to embed a link to order this shared project
Copy
Under the
Attribution-ShareAlike (CC BY-SA)
License.
Raspberry Pi 5 7 Inch Touch Screen IPS 1024x600 HD LCD HDMI-compatible Display for RPI 4B 3B+ OPI 5 AIDA64 PC Secondary Screen(Without Speaker)
BUY NOW- Comments(0)
- Likes(0)
Upload photo
You can only upload 5 files in total. Each file cannot exceed 2MB. Supports JPG, JPEG, GIF, PNG, BMP
0 / 10000
It looks like you have not written anything. Please add a comment and try again.
You can upload up to 5 images!
Image size should not exceed 2MB!
File format not supported!
View More
View More
VOTING
0 votes
- 0 USER VOTES
0.00
- YOUR VOTE 0.00 0.00
- 1
- 2
- 3
- 4
- 5
- 6
- 7
- 8
- 9
- 10
Design
1/4
- 1
- 2
- 3
- 4
- 5
- 6
- 7
- 8
- 9
- 10
Usability
2/4
- 1
- 2
- 3
- 4
- 5
- 6
- 7
- 8
- 9
- 10
Creativity
3/4
- 1
- 2
- 3
- 4
- 5
- 6
- 7
- 8
- 9
- 10
Content
4/4
More by RODNEY THAYER
-
LED Resistance Finder
A simple tool to test LEDs if they are working or to check resistance values for LEDs. If looking to...
-
Arduino UNO Bootloader Burner Shield
This is a simple and very easy project for those that need to burn the Arduino UNO bootloader on ATM...
-
Standalone Arduino UNO Ver. 2
A standalone Arduino UNO that features a female header for plugging in a USB to serial module for ea...
-
Relay Module with selectable High or Low Trigger, DPDT relay for control of up to 4 devices.
This relay module can be built with either 5 volt or 12 volt DPDT Omron relays, the parts remain the...
-
Power Supply Module Ver. 2
Here is Ver. 2 of my small Power Supply Module for hobbyist to use when powering small projects when...
-
Nixie Clock PCB
This is a 24 hour non microcontroller Nixie clock using Z573M tubes. These tubes have the proper loo...
-
Z573M Nixie Module
A small PCB to hold a Z573M Nixie tube that plugs into the Clock PCB. The Z573M has the proper numer...
-
Power Supply Module
This power supply module uses a 15 volt DC power adapter (wall wart) for power and outputs stable 5,...
-
Counter Boards for a Googol Seconds Counter
This is the Counter Board, 11 of which are used in this project, for a Googol Seconds Counter, and w...
-
Power and Master Clock Board for a Googol Seconds Counter
This is the Power & Master Clock board for a Googol Seconds Counter, and will never complete the...
-
CD4033 & 7-segment LED Display Tester
A simple CD4033 & 7-segment LED display tester with selectable input power supply inputs.The clo...
-
24 Hour Digital Clock
This is a simple design of a 24 hour digital clock, non-microcontroller, with selectable input volta...
You may also like
-
ARPS-2 – Arduino-Compatible Robot Project Shield for Arduino UNO
139 0 0 -
A Compact Charging Breakout Board For Waveshare ESP32-C3
634 3 6 -
AI-driven LoRa & LLM-enabled Kiosk & Food Delivery System
613 2 0 -
-
-
-
ESP32-C3 BLE Keyboard - Battery Powered with USB-C Charging
822 0 1 -
-
mammoth-3D SLM Voron Toolhead – Manual Drill & Tap Edition
740 0 1 -
-
AEL-2011 Power Supply Module
1459 0 2







