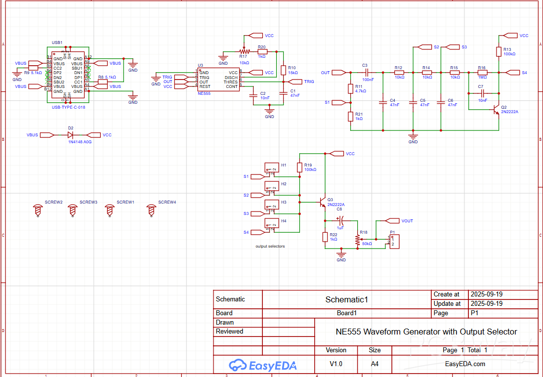
NE555 Waveform generator
This project demonstrates a waveform generator based on the NE555 timer configured in astable mode. By adjusting resistors and capacitors, the circuit produces pulse signals whose frequency can be easily controlled. The raw output is then processed through RC low-pass filters, which smooth the waveform to obtain cleaner signals at different cutoff frequencies.
To enhance usability, the design includes an output selector, allowing the user to switch between filtered signals and explore the effect of analog filtering on the NE555 output. Simple, low-cost, and versatile, this circuit is an excellent resource for electronics students, lab experiments, and hobby projects.
📺 Watch the oscilloscope demo video here: https://youtu.be/eSFdAy5D59s
NE555 Waveform generator
*PCBWay community is a sharing platform. We are not responsible for any design issues and parameter issues (board thickness, surface finish, etc.) you choose.
- ✖ | No sharing or redistributing in any way of the 3D files or derivatives
- ✖ | No remixing
- ✖ | Non-commercial Use (only for personal use)
Raspberry Pi 5 7 Inch Touch Screen IPS 1024x600 HD LCD HDMI-compatible Display for RPI 4B 3B+ OPI 5 AIDA64 PC Secondary Screen(Without Speaker)
BUY NOW- Comments(0)
- Likes(1)
-
Peter Ashton
Sep 22,2025
- 0 USER VOTES
- YOUR VOTE 0.00 0.00
- 1
- 2
- 3
- 4
- 5
- 6
- 7
- 8
- 9
- 10
- 1
- 2
- 3
- 4
- 5
- 6
- 7
- 8
- 9
- 10
- 1
- 2
- 3
- 4
- 5
- 6
- 7
- 8
- 9
- 10
- 1
- 2
- 3
- 4
- 5
- 6
- 7
- 8
- 9
- 10
More by Paulo Quispe
-
ESPCistern: ESP32-C3 WiFi cistern monitor using MS5837 depth and BME280 air reference
Battery powered Wi-Fi cistern level monitor using an ESP32-C3, one submerged MS5837 for water pressu...
-
ESP-AirSense SCD30
Indoor air monitor built on ESP32-WROOM-32, 1.8″ TFT 128×160 SPI (ST7735), and Sensirion SCD30 (NDIR...
-
NE555 Waveform generator
This project demonstrates a waveform generator based on the NE555 timer configured in astable mode. ...
-
Smart Weighing Scale for Meat with Integrated Temperature Sensing and Wireless Connectivity
This project presents the development of a smart electronic scale specifically designed for weighing...
-
ARPS-2 – Arduino-Compatible Robot Project Shield for Arduino UNO
109 0 0 -
A Compact Charging Breakout Board For Waveshare ESP32-C3
591 3 4 -
AI-driven LoRa & LLM-enabled Kiosk & Food Delivery System
577 2 0 -
-
-
-
ESP32-C3 BLE Keyboard - Battery Powered with USB-C Charging
788 0 1 -
-
mammoth-3D SLM Voron Toolhead – Manual Drill & Tap Edition
725 0 1 -
-
AEL-2011 Power Supply Module
1429 0 2







