Paulo Quispe
BRAZIL • + Follow
Edit Project
Description
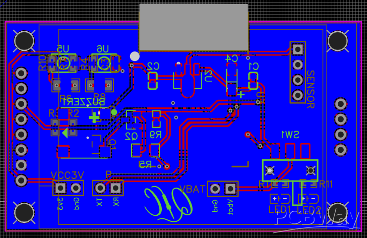
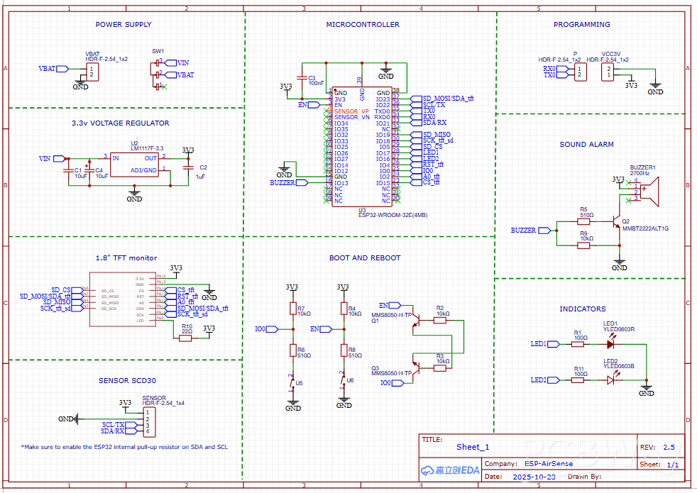
ESP-AirSense SCD30
Indoor air monitor built on ESP32-WROOM-32, 1.8″ TFT 128×160 SPI (ST7735), and Sensirion SCD30 (NDIR). The SCD30 measures CO₂ in 0–40,000 ppm (typical calibrated band 400–10,000 ppm). Firmware samples every 2–10 s, applies ABC (Automatic Baseline Correction) and supports manual offset calibration (e.g., outdoor ~400 ppm) so you can set a “healthy” target (commonly ≤800 ppm) and derive clear ventilation guidance.
On-device UI shows large CO₂ (ppm) and a color status:
- < 800 ppm: Good (green)
- 800–1000 ppm: Caution (yellow)
- 1000–1400 ppm: Ventilate (orange)
- > 1400 ppm: Stagnant / high risk (red)
Nov 07,2025
299 views
ESP-AirSense SCD30
ESP-AirSense SCD30: CO₂/T/RH monitor with color UI, calibrated to healthy ppm to flag when to ventilate and keep rooms safer.
299
0
0
Published: Nov 07,2025
Standard PCB
Download Gerber file 0
BOM(Bill of materials)
Purchase
Donation Received ($)
PCBWay Donate 10% cost To Author
Only PCB
PCB+Assembly
*PCBWay community is a sharing platform. We are not responsible for any design issues and parameter issues (board thickness, surface finish, etc.) you choose.
Copy this HTML into your page to embed a link to order this shared project
Copy
This work is licensed under a Standard Digital File License.
Digital files have a strict non-commercial, personal use only license.
You shall not share, sub-license, sell, rent, host, transfer, or distribute
in any way the digital file or 3D printed versions of this object, nor any
other derivative work of this object in its digital or physical format
(including remixes of this object).
You can not host these files on other digital platforms, web stores or cloud
repositories.
The objects may not be used in any way whatsoever in which you charge money,
collect fees.
- ✖ | No sharing or redistributing in any way of the 3D files or derivatives
- ✖ | No remixing
- ✖ | Non-commercial Use (only for personal use)
Under the
Standard Digital File
License.
Raspberry Pi 5 7 Inch Touch Screen IPS 1024x600 HD LCD HDMI-compatible Display for RPI 4B 3B+ OPI 5 AIDA64 PC Secondary Screen(Without Speaker)
BUY NOW- Comments(0)
- Likes(0)
Upload photo
You can only upload 5 files in total. Each file cannot exceed 2MB. Supports JPG, JPEG, GIF, PNG, BMP
0 / 10000
It looks like you have not written anything. Please add a comment and try again.
You can upload up to 5 images!
Image size should not exceed 2MB!
File format not supported!
View More
View More
VOTING
0 votes
- 0 USER VOTES
0.00
- YOUR VOTE 0.00 0.00
- 1
- 2
- 3
- 4
- 5
- 6
- 7
- 8
- 9
- 10
Design
1/4
- 1
- 2
- 3
- 4
- 5
- 6
- 7
- 8
- 9
- 10
Usability
2/4
- 1
- 2
- 3
- 4
- 5
- 6
- 7
- 8
- 9
- 10
Creativity
3/4
- 1
- 2
- 3
- 4
- 5
- 6
- 7
- 8
- 9
- 10
Content
4/4
More by Paulo Quispe
-
ESPCistern: ESP32-C3 WiFi cistern monitor using MS5837 depth and BME280 air reference
Battery powered Wi-Fi cistern level monitor using an ESP32-C3, one submerged MS5837 for water pressu...
-
ESP-AirSense SCD30
Indoor air monitor built on ESP32-WROOM-32, 1.8″ TFT 128×160 SPI (ST7735), and Sensirion SCD30 (NDIR...
-
NE555 Waveform generator
This project demonstrates a waveform generator based on the NE555 timer configured in astable mode. ...
-
Smart Weighing Scale for Meat with Integrated Temperature Sensing and Wireless Connectivity
This project presents the development of a smart electronic scale specifically designed for weighing...
You may also like
-
-
ARPS-2 – Arduino-Compatible Robot Project Shield for Arduino UNO
879 0 2 -
-
A Compact Charging Breakout Board For Waveshare ESP32-C3
1441 3 6 -
AI-driven LoRa & LLM-enabled Kiosk & Food Delivery System
1393 2 0 -
-
-
-
ESP32-C3 BLE Keyboard - Battery Powered with USB-C Charging
1580 0 1 -
-
mammoth-3D SLM Voron Toolhead – Manual Drill & Tap Edition
1205 0 1







