Neo EmberTech
UNITED STATES OF AMERICA • + Follow
Edit Project
Description
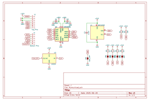
MUMO V1 ICM42688 Breakout board
IMU Module with ICM-45686 and QMC6309.
Made for SlimeVR trackers, but can be used with any product that fits the form-factor, made to match widely used IMU-module format sold on Aliexpress and other stores. It's the same form-factor as Meia's old modules, fully compatible with other SlimeVR designs that used this module!
PCB thickness is 1.2mm, not usual 1.6mm. Has castellated edges for easier soldering. Pin header is not included.
Schematic and Layout
Apr 09,2026
379 views
MUMO V1 ICM42688 Breakout board
4 Layers PCB 13 x 18 mm FR-4, 1.2 mm, 1, HASL with lead, Green Solder Mask, White silkscreen
379
1
2
Published: Apr 09,2026
Standard PCB
Download Gerber file 18
BOM(Bill of materials)
Centroid file
Purchase
Donation Received ($)
PCBWay Donate 10% cost To Author
File Last Updated: 2026/05/08 (GMT+8)
File update record
2026-05-0814:24:27
Centroid file is updated.
Only PCB
PCB+Assembly
*PCBWay community is a sharing platform. We are not responsible for any design issues and parameter issues (board thickness, surface finish, etc.) you choose.
Copy this HTML into your page to embed a link to order this shared project
Copy
Under the
Attribution-ShareAlike (CC BY-SA)
License.
Raspberry Pi 5 7 Inch Touch Screen IPS 1024x600 HD LCD HDMI-compatible Display for RPI 4B 3B+ OPI 5 AIDA64 PC Secondary Screen(Without Speaker)
BUY NOW- Comments(2)
- Likes(1)
Upload photo
You can only upload 5 files in total. Each file cannot exceed 2MB. Supports JPG, JPEG, GIF, PNG, BMP
0 / 10000
It looks like you have not written anything. Please add a comment and try again.
You can upload up to 5 images!
Image size should not exceed 2MB!
File format not supported!
View More
-
Engineer
Apr 20,2026
View More
VOTING
0 votes
- 0 USER VOTES
0.00
- YOUR VOTE 0.00 0.00
- 1
- 2
- 3
- 4
- 5
- 6
- 7
- 8
- 9
- 10
Design
1/4
- 1
- 2
- 3
- 4
- 5
- 6
- 7
- 8
- 9
- 10
Usability
2/4
- 1
- 2
- 3
- 4
- 5
- 6
- 7
- 8
- 9
- 10
Creativity
3/4
- 1
- 2
- 3
- 4
- 5
- 6
- 7
- 8
- 9
- 10
Content
4/4
More by Neo EmberTech
-
MUMO V1 ICM42688 Breakout board
IMU Module with ICM-45686 and QMC6309.Made for SlimeVR trackers, but can be used with any product th...
-
LSM6DSV + QMC6309 Breakout board for SmolSlime Trackers
For use in the SPI configuration only for now though I2C should theoretically work in configurations...
-
ICM42688 SlimeVR tracker - assembled - RareCheese
ICM-42688-「RareCheese」(With external oscillator , AUX port and DC-DC Buck power supply) -When you pl...
You may also like
-
-
ARPS-2 – Arduino-Compatible Robot Project Shield for Arduino UNO
2452 0 5 -
-
A Compact Charging Breakout Board For Waveshare ESP32-C3
2889 3 7 -
AI-driven LoRa & LLM-enabled Kiosk & Food Delivery System
3100 2 1 -
-
-
-
ESP32-C3 BLE Keyboard - Battery Powered with USB-C Charging
3151 0 2 -
-







