|
KiCADKicad
|
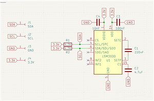
LSM303D module
The LSM303D module is a small electronic sensor used to measure motion and magnetic fields. It combines two important sensors in one device: a three-axis accelerometer and a three-axis magnetometer. The accelerometer measures movement, tilt, and vibration along the X, Y, and Z axes. At the same time, the magnetometer measures the strength and direction of the Earth’s magnetic field. Because of this combination, the module can be used as a digital compass to determine orientation and direction.
The LSM303D module is often used in robotics, drones, navigation systems, and mobile devices. It communicates with microcontrollers through I2C or SPI communication protocols, which makes it easy to connect to platforms such as Arduino or Raspberry Pi. The module also has low power consumption, which makes it suitable for battery-powered projects and portable electronics.
Developers use the sensor data from the module to calculate heading, orientation, and motion. However, calibration is usually necessary to improve the accuracy of the magnetometer readings. With proper calibration and programming, the LSM303D can provide reliable and precise measurements. Because of its versatility and compact design, the LSM303D module is widely used in educational projects, embedded systems, and advanced motion-tracking applications.
LSM303D module
*PCBWay community is a sharing platform. We are not responsible for any design issues and parameter issues (board thickness, surface finish, etc.) you choose.
Raspberry Pi 5 7 Inch Touch Screen IPS 1024x600 HD LCD HDMI-compatible Display for RPI 4B 3B+ OPI 5 AIDA64 PC Secondary Screen(Without Speaker)
BUY NOW- Comments(2)
- Likes(0)
- 0 USER VOTES
- YOUR VOTE 0.00 0.00
- 1
- 2
- 3
- 4
- 5
- 6
- 7
- 8
- 9
- 10
- 1
- 2
- 3
- 4
- 5
- 6
- 7
- 8
- 9
- 10
- 1
- 2
- 3
- 4
- 5
- 6
- 7
- 8
- 9
- 10
- 1
- 2
- 3
- 4
- 5
- 6
- 7
- 8
- 9
- 10
More by Bosko Petreski
-
LSM303D module
The LSM303D module is a small electronic sensor used to measure motion and magnetic fields. It combi...
-
ICM-42670-P module
The ICM-42670-P is a high-performance inertial measurement unit developed by TDK InvenSense. It comb...
-
Lipo / Li-ion charger
A LiPo / Li-ion charger is a device designed to safely recharge lithium-based batteriesIt controls t...
-
Magspoof with Arduino Nano
This project uses an Arduino Nano as a small controller that manages electrical timing for an electr...
-
ModBus controller
Controlling a device with the RS485 protocol involves using a robust differential signaling method t...
-
Simple RFID Emulator / Cloner
An Arduino-based 125 kHz RFID emulator, cloner, and reader for experimentation, learning, and safe t...
-
NoahESC Controller
The Atmega8-based Electronic Speed Controller (ESC) is a motor control device that uses the Atmega8 ...
-
NoahBEC for servos
The system uses a 12V-to-5V buck converter that is capable of providing 3A of current, specifically ...
-
NoahFC - Atmega328 Flight Controller
NoahFC — Open Hardware Flight Controller for EveryoneNoahFC is an open-source, fully documented fli...
-
-
ARPS-2 – Arduino-Compatible Robot Project Shield for Arduino UNO
2233 0 5 -
-
A Compact Charging Breakout Board For Waveshare ESP32-C3
2732 3 7 -
AI-driven LoRa & LLM-enabled Kiosk & Food Delivery System
2925 2 0 -
-
-
-
ESP32-C3 BLE Keyboard - Battery Powered with USB-C Charging
2959 0 2 -
-







