|
|
ESP32 S3 Supermini |
x 1 | |
|
|
74AHCT125 |
x 1 | |
|
|
INMP441 |
x 1 | |
|
|
470uF Capacitor |
x 1 | |
|
|
330 Ohm Resistor |
x 1 | |
|
|
10K Ohm Resistor |
x 1 | |
|
|
Terminal Block 2 Pin |
x 1 | |
|
|
Terminal Block 3 Pin |
x 1 | |
|
|
Photoresistor LDR5516 |
x 1 | |
|
|
IR Receiver TSOP38238 |
x 1 | |
|
|
Header Pins 1x03 |
x 1 | |
|
|
Header Pins 1x02 |
x 1 | |
|
|
Schottky Diode SR260 |
x 1 | |
|
|
DD4012SA 5V |
x 1 |
|
KiCad 9.0 |
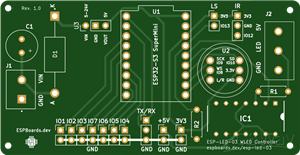
ESP-LED-03 Audio-Reactive 5/12/24V WLED Controller with ESP32-S3 Supermini
ESP-LED-03 Audio-Reactive 5/12/24V WLED Controller with ESP32-S3 Supermini
This project is the next version of the custom-designed WLED Controller ESP-LED-02 based on the powerful ESP32-S3 SuperMini, created specifically for sound-reactive and auto-brightness LED applications with wide voltage compatibility.

Features
Same features as ESP-LED-02, but with a key upgrade for voltage flexibility:
- Sound Reactive: Digital INMP441 microphone over I2S for real-time audio effects.
- Ambient Light Control: JST-connected light sensor for auto-brightness.
- IR Remote Support: Dedicated IR receiver header (e.g., TSOP38238).
- Extra GPIOs: GPIOs 1–7, TX/RX, 3.3V/5V/GND broken out for easy expansion.
- Reverse Voltage Protection: Diode rated to 5A + large capacitor for power stability.
- 🆕 Wide Voltage Support: DD4012SA buck converter enables 5V, 12V, and 24V LED strip compatibility.
The major upgrade in ESP-LED-03 is the addition of the DD4012SA component, which allows the controller to safely drive higher-voltage LED strips (5–24V) including popular WS2811 and WS2815 strips, while maintaining all the proven features from previous versions.
Additionally, the ESP32-S3 SuperMini and the INMP441 microphone can be mounted via female header sockets, making it easy to replace, upgrade, or reprogram components without any soldering work. However, for permanent installations, direct soldering is fully supported.
PCB Dimensions: 77×40mm (length increased from 65mm to accommodate voltage regulation components; width remains 40mm for enclosure compatibility). - Check the image below: Top is ESP-LED-03, bottom is ESP-LED-02.

For a full build guide, assembly photos, and detailed configuration instructions, check out the blog post here:
https://espboards.dev/blog/esp-led-03

ESP-LED-03 Audio-Reactive 5/12/24V WLED Controller with ESP32-S3 Supermini
*PCBWay community is a sharing platform. We are not responsible for any design issues and parameter issues (board thickness, surface finish, etc.) you choose.
Raspberry Pi 5 7 Inch Touch Screen IPS 1024x600 HD LCD HDMI-compatible Display for RPI 4B 3B+ OPI 5 AIDA64 PC Secondary Screen(Without Speaker)
BUY NOW- Comments(6)
- Likes(1)
-
Engineer
Oct 22,2025
- 0 USER VOTES
- YOUR VOTE 0.00 0.00
- 1
- 2
- 3
- 4
- 5
- 6
- 7
- 8
- 9
- 10
- 1
- 2
- 3
- 4
- 5
- 6
- 7
- 8
- 9
- 10
- 1
- 2
- 3
- 4
- 5
- 6
- 7
- 8
- 9
- 10
- 1
- 2
- 3
- 4
- 5
- 6
- 7
- 8
- 9
- 10
More by ESP Boards
-
ESP-LED-02 Audio-Reactive WLED Controller with ESP32-S3 Supermini and THT Components
ESP-LED-02 Audio-Reactive WLED Controller with ESP32-S3 Supermini and THT ComponentsThis project is ...
-
ESP-LED-03 Audio-Reactive 5/12/24V WLED Controller with ESP32-S3 Supermini
ESP-LED-03 Audio-Reactive 5/12/24V WLED Controller with ESP32-S3 SuperminiThis project is the next v...
-
ESP-LED-01 Audio-Reactive WLED Controller with ESP32-S3 Supermini
ESP-LED-01 Audio-Reactive WLED Controller with ESP32-S3 Supermini️ Please note there is already a ve...
-
-
ARPS-2 – Arduino-Compatible Robot Project Shield for Arduino UNO
1293 0 4 -
-
A Compact Charging Breakout Board For Waveshare ESP32-C3
1811 3 7 -
AI-driven LoRa & LLM-enabled Kiosk & Food Delivery System
1800 2 0 -
-
-
-
ESP32-C3 BLE Keyboard - Battery Powered with USB-C Charging
1975 0 1 -







