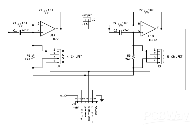
Dual All Pass Filter with JFETs for Phaser Effect Experimenting
This PCB has two identical JFET controlled all pass filters connected in series with header pins for the overall input, output, op amp power, and bias/Vref controls.
The component values are chosen to work as an audio phaser effect when used in a guitar phaser circuit.
When building a phaser circuit, this pcb can be plugged into the breadboard to provide 2 all pass filter stages, and more boards can be added to customize the number of stages needed (more stages give more notches in the audio frequency range).
There is no bill of materials because it's expected the user of the PCB will just populate the exact component values needed for the specific circuit, and the JFET section is intended to have female sockets such as machined pin sockets for a tight fit so that various JFETs can be installed and experimented with. The components in the schematic are based on the Phase 90 style phaser.
The JFET pcb footprint has 4 pins with two Drain options so that different pinout JFETs can be installed in the socket to match the drain/source/gate pin location.

Dual All Pass Filter with JFETs for Phaser Effect Experimenting
*PCBWay community is a sharing platform. We are not responsible for any design issues and parameter issues (board thickness, surface finish, etc.) you choose.
Raspberry Pi 5 7 Inch Touch Screen IPS 1024x600 HD LCD HDMI-compatible Display for RPI 4B 3B+ OPI 5 AIDA64 PC Secondary Screen(Without Speaker)
BUY NOW- Comments(0)
- Likes(1)
-
albertscoot
Oct 01,2025
- 0 USER VOTES
- YOUR VOTE 0.00 0.00
- 1
- 2
- 3
- 4
- 5
- 6
- 7
- 8
- 9
- 10
- 1
- 2
- 3
- 4
- 5
- 6
- 7
- 8
- 9
- 10
- 1
- 2
- 3
- 4
- 5
- 6
- 7
- 8
- 9
- 10
- 1
- 2
- 3
- 4
- 5
- 6
- 7
- 8
- 9
- 10
More by Gadget Reboot
-
Dual All Pass Filter with JFETs for Phaser Effect Experimenting
This PCB has two identical JFET controlled all pass filters connected in series with header pins for...
-
40 Pin Cable ESP32-C3 based Test Platform
This is a test platform with 40 inputs and 40 outputs, using an ESP32-C3 Super Mini module with five...
-
Serial UPDI Programmer
USB Serial to UPDI programming board for Atmel devices in the Arduino IDEHas a 5v / 3.3v switch to c...
-
Op Amp Buffer with In/Out Guitar Jacks
The pcb has a guitar input and output jack to easily connect to a breadboard for guitar effect circu...
-
16 Channel Audio Loop Switcher
This is a 16 channel audio loop switcher with 16 inputs and 16 outputs.Analog signals within a +/- 5...
-
16 Switches to RS485 Output Commands
Up to 16 switches or 5v/gnd logic inputs can be monitored and when asserted (input = gnd), a sketch ...
-
MCP42100 Digital Pot Breakout PCB
This breakout board for the MCP42100 dual digital pot has headers that are spaced for breadboard com...
-
Power Supply DC Jack/Screw Term/0.1" Header Breakout with PTC
This breakout board allows connecting a power source via 2.1x5.5mm DC jack, 7.62mm screw terminals, ...
-
16x16 Analog Switch
This 16x16 analog crosspoint switch uses two MT8816 8x16 switch ICs cascaded for a larger matrix.The...
-
Line Level Stereo Input to 3 Stereo Output Sharing PCB
This audio sharing board will take a stereo line input from a 3.5mm jack, buffer it and send it out ...
-
MIDI Breakout In/Out/Thru
This MIDI breakout board has 5 pin DIN jacks and Type A configured 3.5mm TRS jacks for Midi In, Midi...
-
Tandy CoCo Joystick Adapter - Use Digital Inputs for Analog X,Y axis
Use 5v/GND digital signals to control the analog joystick input of a Tandy Color Computer.When input...
-
+5v to +/-12v Dual Rail Power Supply using ADP5071
This is a dual polarity output switching converter using the ADP5071.The PCB is configured to take +...
-
ESP32 Breakout with on board I2S DAC, Micro SD socket, and 3.3v to 5v level shifters
This breakout board has female headers for a 30 pin ESP32 DOIT Dev module (provided by the user of t...
-
Dual analog joystick and button breakout pcb
This pcb is useful for experiments with analog thumb joysticks or buttons, such as video game interf...
-
Dual Low Frequency Oscillator
ATTiny1604 is used to control two MCP4725 DACs, sending waveform data over I2C from look up tables t...
-
Sound Logic 2
This 555 based board has 8 NAND gates and a 4040 binary counter.It has breadboard friendly headers a...
-
AD5242 Digital Potentiometer Breakout Board
The bill of materials for this PCB uses the 1 Meg version but the part is available as 10K and 100KT...
-
-
ARPS-2 – Arduino-Compatible Robot Project Shield for Arduino UNO
1305 0 4 -
-
A Compact Charging Breakout Board For Waveshare ESP32-C3
1825 3 7 -
AI-driven LoRa & LLM-enabled Kiosk & Food Delivery System
1817 2 0 -
-
-
-
ESP32-C3 BLE Keyboard - Battery Powered with USB-C Charging
1990 0 1 -







