Carlos Arcos
SPAIN • + Follow
Edit Project
Tools, APP Software Used etc.
|
Cadsoft Eagle |
Description
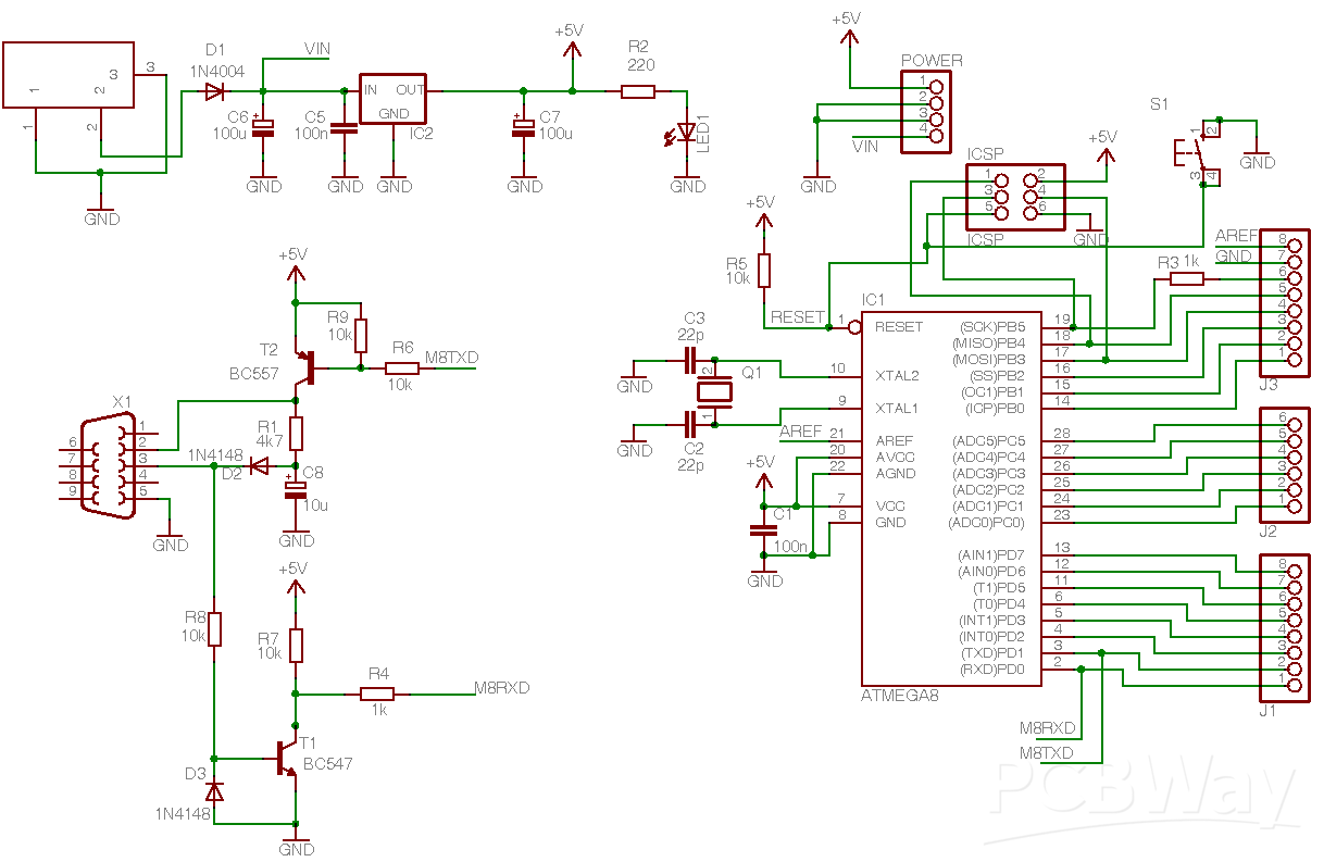
Arduino serial v2.0
Original Arduino serial v2.0 design files, from Arduino's official archives. Original Gerber files generated with Eagle 9.6.2
Schematic and Layout
Dec 26,2025
339 views
Arduino serial v2.0
2 Layers PCB 53.4 x 68.8 mm FR-4, 1.6 mm, 1, HASL with lead, Blue Solder Mask, White silkscreen
339
1
0
Published: Dec 26,2025
Standard PCB
BOM(Bill of materials)
Centroid file
Purchase
Donation Received ($)
PCBWay Donate 10% cost To Author
File Last Updated: 2026/01/18 (GMT+8)
File update record
2026-01-1807:11:47
Centroid file is updated.
2026-01-1807:11:47
Parts List (BOM) is updated.
2026-01-1806:44:17
Centroid file is updated.
2026-01-1806:44:17
Parts List (BOM) is updated.
2025-12-2622:46:41
Centroid file is updated.
2025-12-2622:39:24
Parts List (BOM) is updated.
2025-12-2622:37:56
Parts List (BOM) is updated.
Only PCB
PCB+Assembly
*PCBWay community is a sharing platform. We are not responsible for any design issues and parameter issues (board thickness, surface finish, etc.) you choose.
Copy this HTML into your page to embed a link to order this shared project
Copy
Under the
Attribution-ShareAlike (CC BY-SA)
License.
Raspberry Pi 5 7 Inch Touch Screen IPS 1024x600 HD LCD HDMI-compatible Display for RPI 4B 3B+ OPI 5 AIDA64 PC Secondary Screen(Without Speaker)
BUY NOW
Topic
- Comments(0)
- Likes(1)
Upload photo
You can only upload 5 files in total. Each file cannot exceed 2MB. Supports JPG, JPEG, GIF, PNG, BMP
0 / 10000
It looks like you have not written anything. Please add a comment and try again.
You can upload up to 5 images!
Image size should not exceed 2MB!
File format not supported!
View More
-
RODNEY THAYER
Dec 27,2025
View More
VOTING
0 votes
- 0 USER VOTES
0.00
- YOUR VOTE 0.00 0.00
- 1
- 2
- 3
- 4
- 5
- 6
- 7
- 8
- 9
- 10
Design
1/4
- 1
- 2
- 3
- 4
- 5
- 6
- 7
- 8
- 9
- 10
Usability
2/4
- 1
- 2
- 3
- 4
- 5
- 6
- 7
- 8
- 9
- 10
Creativity
3/4
- 1
- 2
- 3
- 4
- 5
- 6
- 7
- 8
- 9
- 10
Content
4/4
More by Carlos Arcos
-
Arduino USB v1.0
Original Arduino USB v1.0 design files, from old Arduino's official archives. Original Gerber files ...
-
Arduino serial v1.0
Original Arduino serial v1.0 design files, from old Arduino's official archives. Original Gerber fil...
-
PROTO216 Breadboard
PROTO216 is a concept of protoboard design based on ISO 216 standard. The purpose of this concept is...
-
Arduino serial v2.0
Original Arduino serial v2.0 design files, from Arduino's official archives. Original Gerber files g...
-
Dell Wyse 3040 MicroSD adapter
This is a simple MicroSD adapter to be used in Dell Wyse 3040 Thin Client, alternative to Raspberry ...
-
ChargeMetge V1.0 (power meter for battery vehicles)
The Personal Light Electric Vehicles (a.k.a. Personal Transporters) are getting more and more popula...
-
Multiple Power Supply V1.1
### DESCRIPTIONVersion 1 update 1, recommended for new designsChanges: two 4700uF filtering capacito...
You may also like
-
-
ARPS-2 – Arduino-Compatible Robot Project Shield for Arduino UNO
2176 0 5 -
-
A Compact Charging Breakout Board For Waveshare ESP32-C3
2683 3 7 -
AI-driven LoRa & LLM-enabled Kiosk & Food Delivery System
2863 2 0 -
-
-
-
ESP32-C3 BLE Keyboard - Battery Powered with USB-C Charging
2887 0 2 -
-







