|
Altium DesignerAltium Designer
|
|
|
SolidWorksSolidWorks
|
|
|
Code Composer StudioTexas Instruments
|
A multi-port DC-DC converter, that’s never existed before
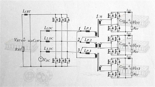
I have built a novel multiport DC–DC converter powered from a DC grid that allows charging and discharging of four batteries. To the best of my knowledge, the topology of this converter has not been previously studied. After conducting a literature review, I conclude that this converter represents a novel topology.

Main features of the converter:
- Five ports: one port for DC grid connection, one non-isolated port for battery connection (which can serve as a storage or buffer battery), and three isolated ports for additional battery connections.
- Bidirectional power flow on all ports: which means, batteries connected to any port can be both charged and discharged.
- Independent operation of battery ports: the power delivered to each battery can be controlled independently, without affecting the charging or discharging of batteries connected to other ports.
- Operating principles: the primary side of the converter operates similarly to a three-phase interleaved boost converter, while the isolated ports operate similarly to conventional single-phase dual active bridge (DAB) converters.

Potential applications of the developed topology:
- Off-board fast EV charging station, connected to DC grid. For example, in urban environments, the converter can be connected to DC grids commonly used to power trams and trolleybuses.
- Second DC–DC stage of EV fast charging stations connected to AC distribution grids.

Compared to existing solutions, where each electric vehicle is isolated using an individual DAB converter, the proposed converter requires a lower number of transistors, making it a competitive alternative. Conventional solutions require 24 transistors to connect three electric vehicles using separate DAB converters (8 transistors per DAB converter), whereas the proposed converter requires only 18 transistors to charge the same three vehicles (6 transistors at the primary side + 12 for three isolated ports).
The converter was experimentally validated at power levels of up to 9 kW, achieving a peak efficiency of 97%. During testing, the total power processed by the three isolated ports was approximately 5 kW, while the non-isolated battery port was loaded with 4 kW.

For the assembly process, please watch the video. For a more nerdy explanation, read the article below 😄
A more detailed discussion of the converter operation is available here: https://ieeexplore.ieee.org/document/11008546/
A multi-port DC-DC converter, that’s never existed before
*PCBWay community is a sharing platform. We are not responsible for any design issues and parameter issues (board thickness, surface finish, etc.) you choose.
Raspberry Pi 5 7 Inch Touch Screen IPS 1024x600 HD LCD HDMI-compatible Display for RPI 4B 3B+ OPI 5 AIDA64 PC Secondary Screen(Without Speaker)
BUY NOW- Comments(0)
- Likes(4)
-
Engineer
May 14,2026
-
Engineer
Mar 24,2026
-
Electronic Adam
Mar 04,2026
-
Nick Electronics
Jan 30,2026
- 0 USER VOTES
- YOUR VOTE 0.00 0.00
- 1
- 2
- 3
- 4
- 5
- 6
- 7
- 8
- 9
- 10
- 1
- 2
- 3
- 4
- 5
- 6
- 7
- 8
- 9
- 10
- 1
- 2
- 3
- 4
- 5
- 6
- 7
- 8
- 9
- 10
- 1
- 2
- 3
- 4
- 5
- 6
- 7
- 8
- 9
- 10
More by Nick Electronics
-
Tiny Volumetric Lamp
Wireless power transfer coils: https://aliexpi.com/WLjwDC motor: RF-300EA-1D390, or any motor with a...
-
Minimalistic Soil Moisture Sensor
Youtube video -----> https://youtu.be/oqFGDM0aIfchttps://www.youtube.com/@NickElectronicsDescript...
-
A multi-port DC-DC converter, that’s never existed before
I have built a novel multiport DC–DC converter powered from a DC grid that allows charging and disch...
-
PCBWay 11th Anniversary Badge
Idea behind: The design of this badge is not only beautiful, but functional. There is a dragon const...
-
DIY LED Resin Sticker with Custom Electronics & 3D-Printed Case (3rd PCB)
DIY LED Resin Sticker with Custom Electronics & 3D-Printed Case (3rd PCB)Third board of the proj...
-
DIY LED Resin Sticker with Custom Electronics & 3D-Printed Case (2nd PCB)
Second board of the project DIY LED Resin Sticker with Custom Electronics & 3D-Printed Case (2nd...
-
DIY LED Resin Sticker with Custom Electronics & 3D-Printed Case
DIY LED Resin Sticker with Custom Electronics & 3D-Printed CaseYoutube video -----> https://y...
-
DIY LED Resin Sticker with Custom Electronics & 3D-Printed Case
DIY LED Resin Sticker with Custom Electronics & 3D-Printed CaseYoutube video -----> https://y...
-
-
ARPS-2 – Arduino-Compatible Robot Project Shield for Arduino UNO
2301 0 5 -
-
A Compact Charging Breakout Board For Waveshare ESP32-C3
2788 3 7 -
AI-driven LoRa & LLM-enabled Kiosk & Food Delivery System
2990 2 0 -
-
-
-
ESP32-C3 BLE Keyboard - Battery Powered with USB-C Charging
3025 0 2 -
-







