|
|
8pin dip male connector |
x 2 | |
|
|
8pin dip IC socket |
x 1 | |
|
|
14pin dip IC socket |
x 1 | |
|
|
Resistor 330 ohm |
x 1 | |
|
|
Led 3mm |
x 1 |
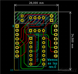
Wemos as ISP
Wemos as ISP is an interface card that plugs into Wemos mini board ESP8266, to allow the programming of 8-pin ATtiny 25/45/85 controllers and 14-pin ATtiny 24/44/84 controllers
Hardware
The electronic board project files are found here:
https://github.com/Green-bms/Wemos-as-ISP/tree/master/Wemos%20as%20isp/Kicad
To make or buy the card, the gerber files are here:
https://github.com/Green-bms/Wemos-as-ISP/tree/master/Wemos%20as%20isp/Kicad/export
Software
The sketch to upload to the Wemos Mini card can be found here:
https://github.com/Green-bms/Wemos-as-ISP/tree/master/Wemos%20as%20isp/Arduino%20ide/Wemos_as_ISP
Test circuits
To test the correct programming of the ATtiny microcontrollers I created two test circuits for ATtiny85 and ATtiny84. The wiring diagram is here:
https://github.com/Green-bms/Wemos-as-ISP/blob/master/Attiny%20test/Electrical%20drawing/Attiny%20test%20circuits.pdf The Arduino IDE sketches to load into the Attiny microcontrollers are here:
https://github.com/Green-bms/Wemos-as-ISP/tree/master/Attiny%20test/Arduino%20IDE
Wemos as ISP
*PCBWay community is a sharing platform. We are not responsible for any design issues and parameter issues (board thickness, surface finish, etc.) you choose.
Raspberry Pi 5 7 Inch Touch Screen IPS 1024x600 HD LCD HDMI-compatible Display for RPI 4B 3B+ OPI 5 AIDA64 PC Secondary Screen(Without Speaker)
BUY NOW- Comments(0)
- Likes(1)
-
Bernhard Roth
Mar 27,2024
- 0 USER VOTES
- YOUR VOTE 0.00 0.00
- 1
- 2
- 3
- 4
- 5
- 6
- 7
- 8
- 9
- 10
- 1
- 2
- 3
- 4
- 5
- 6
- 7
- 8
- 9
- 10
- 1
- 2
- 3
- 4
- 5
- 6
- 7
- 8
- 9
- 10
- 1
- 2
- 3
- 4
- 5
- 6
- 7
- 8
- 9
- 10
More by Sergio Ghirardelli
-
Gioia glittering fashion - 8 RGB leds
Electronic wearable device"Gioia" in Italian means joy.I wanted to call this project this way in the...
-
Gioia glittering fashion - 21 monocrome leds
Electronic wearable device"Gioia" in Italian means joy.I wanted to call this project this way in the...
-
Gioia Bangle
DIY wearable light‑up bracelet from scratch, using simple electronic components.This project is perf...
-
Tiny mdt a useful tiny gadget!
Tiny mdt is a small electronic gadget that measures environmental data and shows it on a small 0.96"...
-
Wemos as ISP
Wemos as ISP is an interface card that plugs into Wemos mini board ESP8266, to allow the programming...
-
Stop if Crash!
Microcontrollers can crash.This can happen for sketch mistakes, but also for failures in the microco...
-
OpticalShow card PCB
OpticalShow is a system that uses optical fibers to transmit the light emitted by an RGB LED matrix....
-
OpticalShow mask
OpticalShow is a system that uses optical fibers to transmit the light emitted by an RGB LED matrix....
-
Green Detect - Wireless Sensor Network Platform
Wireless Sensor Network Platform (WSN) , for enviromental monitoring.DescriptionGreen Detect project...
-
MAX8815 step up converter
OVERVIEWMax8815 board is Step-up converter based on MAX8815.The project is designed according to MAX...
-
Green BMS Interface board v.0.1
Green BMS is an open source Smart Battery Management System for Lithium battery Cells.Green BMS proj...
-
Green BMS Cell Module v.0.2
Green BMS is an open source Smart Battery Management System for Lithium battery Cells.Green BMS proj...
-
-
ARPS-2 – Arduino-Compatible Robot Project Shield for Arduino UNO
2167 0 5 -
-
A Compact Charging Breakout Board For Waveshare ESP32-C3
2674 3 7 -
AI-driven LoRa & LLM-enabled Kiosk & Food Delivery System
2845 2 0 -
-
-
-
ESP32-C3 BLE Keyboard - Battery Powered with USB-C Charging
2873 0 2 -
-







