Maykol Rey
PERU • + Follow
Edit Project
Tools, APP Software Used etc.
|
KiCad 8.0KiCad
|
Description
TDA7850_v2.0.0
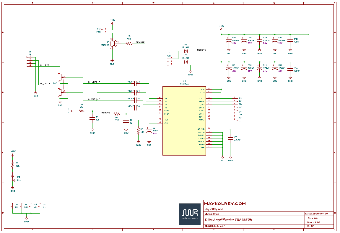
Interesting sound amplifier made with a TDA7850, a simple 12V power supply

Apr 15,2025
413 views
TDA7850_v2.0.0
2 Layers PCB 83 x 95 mm FR-4, 1.6 mm, 1, HASL with lead, Black Solder Mask, White silkscreen
Interesting sound amplifier made with a TDA7850, a simple 12V power supply
413
0
0
Published: Apr 15,2025
Standard PCB
Download Gerber file 2
BOM(Bill of materials)
Purchase
Donation Received ($)
PCBWay Donate 10% cost To Author
Only PCB
PCB+Assembly
*PCBWay community is a sharing platform. We are not responsible for any design issues and parameter issues (board thickness, surface finish, etc.) you choose.
Copy this HTML into your page to embed a link to order this shared project
Copy
Under the
Attribution-ShareAlike (CC BY-SA)
License.
Raspberry Pi 5 7 Inch Touch Screen IPS 1024x600 HD LCD HDMI-compatible Display for RPI 4B 3B+ OPI 5 AIDA64 PC Secondary Screen(Without Speaker)
BUY NOW
Topic
- Comments(0)
- Likes(0)
Upload photo
You can only upload 5 files in total. Each file cannot exceed 2MB. Supports JPG, JPEG, GIF, PNG, BMP
0 / 10000
It looks like you have not written anything. Please add a comment and try again.
You can upload up to 5 images!
Image size should not exceed 2MB!
File format not supported!
View More
View More
VOTING
0 votes
- 0 USER VOTES
0.00
- YOUR VOTE 0.00 0.00
- 1
- 2
- 3
- 4
- 5
- 6
- 7
- 8
- 9
- 10
Design
1/4
- 1
- 2
- 3
- 4
- 5
- 6
- 7
- 8
- 9
- 10
Usability
2/4
- 1
- 2
- 3
- 4
- 5
- 6
- 7
- 8
- 9
- 10
Creativity
3/4
- 1
- 2
- 3
- 4
- 5
- 6
- 7
- 8
- 9
- 10
Content
4/4
More by Maykol Rey
-
200W solid-state amplifier
This is a complete project with which you can install a sound box for family parties, it has everyth...
-
Outdoor enclosure
If you've already seen the Addon Battery YD-ESP32-S3 board I made to give autonomy to the YD ESP32 S...
-
Addon Battery YD-ESP32-S3
The idea for this module arose from the need to provide autonomy to my ESP32-S3 modules from the man...
-
pogo pin clamp for esp32 programmer
This hook is an accessory for the esp32 programmer, which is published here. You only need a custom-...
-
M.2 Sim7k LTE Card
[Project in the process of validation]This PCB is part of a larger project and uses a standard M.2 B...
-
ESP32_Programmer v1.0.0 (validated)
ESP32 Prog LiteThis module was designed to optimize the programming of ESP32 devices in production e...
-
Super strong GPS case
Did you import a STEP model and don't know how to edit it correctly in FreeCAD?In this video, I show...
-
TDA7850_v2.0.0
Interesting sound amplifier made with a TDA7850, a simple 12V power supply
-
single-phase circuit breaker
This is a PCB designed to be part of a thermal magnetic circuit breaker; it's currently only availab...
-
ESP32-display
Would you like to have full control of your digital experience?Introducing our latest creation: an i...
You may also like
-
-
ARPS-2 – Arduino-Compatible Robot Project Shield for Arduino UNO
885 0 2 -
-
A Compact Charging Breakout Board For Waveshare ESP32-C3
1447 3 6 -
AI-driven LoRa & LLM-enabled Kiosk & Food Delivery System
1397 2 0 -
-
-
-
ESP32-C3 BLE Keyboard - Battery Powered with USB-C Charging
1583 0 1 -
-
mammoth-3D SLM Voron Toolhead – Manual Drill & Tap Edition
1207 0 1







