Nikolai Ladygin
GEORGIA • + Follow
Edit Project
Components
|
|
ESP-01F-2MAi-Thinker(安信可)
|
x 1 | |
|
|
L9110S |
x 1 | |
|
|
AMS1117-3.3Advanced
|
x 1 |
Tools, APP Software Used etc.
|
arduino IDEArduino
|
Description
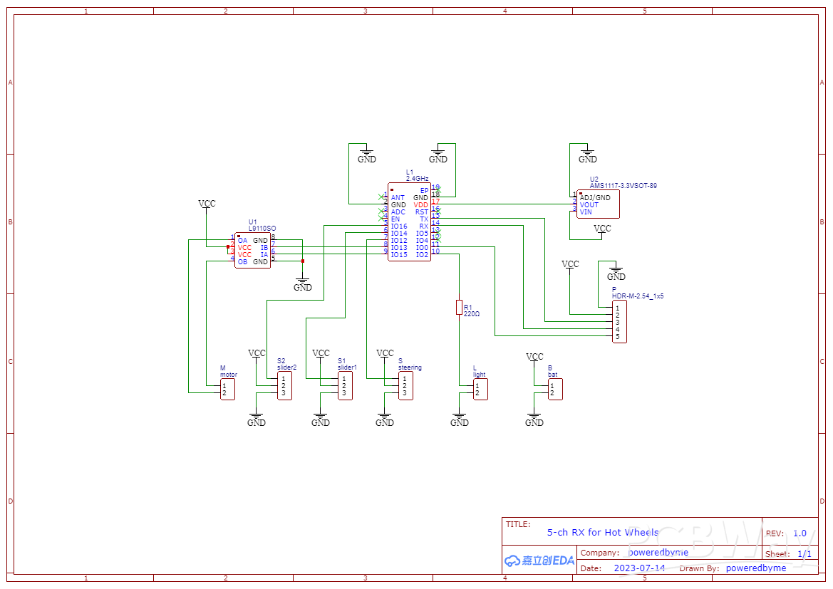
Simplest and smallest DIY Wi-Fi Remote Control for Hot Wheels/Matchbox
Simplest and smallest remote control for Hot Wheels base on ESP-01f Wi-Fi microcontroller and L9110S motor driver using RemoteXY mobile app.
Project description, schematic, gerber file and other stuff: https://github.com/poweredbyme13/rx-tx-simple
Schematic and Layout
Mar 01,2025
869 views
Simplest and smallest DIY Wi-Fi Remote Control for Hot Wheels/Matchbox
Simplest and smallest remote control for Hot Wheels base on ESP-01f Wi-Fi microcontroller and L9110S motor driver using RemoteXY mobile app.
869
4
2
Published: Mar 01,2025
Standard PCB
Download Gerber file 62
BOM(Bill of materials)
Purchase
Donation Received ($)
PCBWay Donate 10% cost To Author
File Last Updated: 2025/03/25 (GMT+8)
File update record
2025-03-2500:20:25
Parts List (BOM) is updated.
Only PCB
PCB+Assembly
*PCBWay community is a sharing platform. We are not responsible for any design issues and parameter issues (board thickness, surface finish, etc.) you choose.
Copy this HTML into your page to embed a link to order this shared project
Copy
Under the
Attribution-ShareAlike (CC BY-SA)
License.
Raspberry Pi 5 7 Inch Touch Screen IPS 1024x600 HD LCD HDMI-compatible Display for RPI 4B 3B+ OPI 5 AIDA64 PC Secondary Screen(Without Speaker)
BUY NOW- Comments(2)
- Likes(4)
Upload photo
You can only upload 5 files in total. Each file cannot exceed 2MB. Supports JPG, JPEG, GIF, PNG, BMP
0 / 10000
It looks like you have not written anything. Please add a comment and try again.
You can upload up to 5 images!
Image size should not exceed 2MB!
File format not supported!
View More
VOTING
0 votes
- 0 USER VOTES
0.00
- YOUR VOTE 0.00 0.00
- 1
- 2
- 3
- 4
- 5
- 6
- 7
- 8
- 9
- 10
Design
1/4
- 1
- 2
- 3
- 4
- 5
- 6
- 7
- 8
- 9
- 10
Usability
2/4
- 1
- 2
- 3
- 4
- 5
- 6
- 7
- 8
- 9
- 10
Creativity
3/4
- 1
- 2
- 3
- 4
- 5
- 6
- 7
- 8
- 9
- 10
Content
4/4
More by Nikolai Ladygin
You may also like
-
-
ARPS-2 – Arduino-Compatible Robot Project Shield for Arduino UNO
1263 0 4 -
-
A Compact Charging Breakout Board For Waveshare ESP32-C3
1777 3 7 -
AI-driven LoRa & LLM-enabled Kiosk & Food Delivery System
1758 2 0 -
-
-
-
ESP32-C3 BLE Keyboard - Battery Powered with USB-C Charging
1931 0 1 -







