|
KiCad 9.0 |
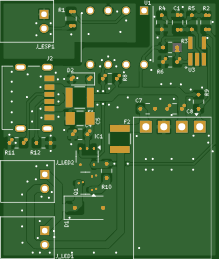
Revive 3V-4.5V formerly battery driven LED lightstrips - LED driver board
This board takes a 3.3V PWM signal on a JST PH2.0 connector, e.g. from an ESP32, and uses it to control a load, such as an old 3V or 4.5V light strip that was battery driven back in the day. There are a gazillion beautiful light strips in households all over the world and this helps retrofitting them to be dimmable and battery-independent.
Slightly overengineered, galvanically isolated, uses USB-C as a power supply (5V, works with USB-PD).
All parts not in the above partslist are mostly 0805 resistors or 0603, 0805 or 1210 capacitors, you'll find their values in the BOM.
This board is specificially designed for the named DC/DC Buck-Converter module; it is adjustable and needs to be adjusted to your lightstrips voltage, preferably pre-soldering. I've found it works great for formerly battery-driven light strips from 3 to 4.5V.
Connectors used are JST PH2.0, so you'd need either preconfected cables or a JST PH2.0 crimping kit and do your own.
This was designed with the corresponding ESP32 controller board in mind:
Revive 3V-4.5V formerly battery driven LED lightstrips - LED driver board
*PCBWay community is a sharing platform. We are not responsible for any design issues and parameter issues (board thickness, surface finish, etc.) you choose.
Raspberry Pi 5 7 Inch Touch Screen IPS 1024x600 HD LCD HDMI-compatible Display for RPI 4B 3B+ OPI 5 AIDA64 PC Secondary Screen(Without Speaker)
BUY NOW- Comments(0)
- Likes(0)
- 0 USER VOTES
- YOUR VOTE 0.00 0.00
- 1
- 2
- 3
- 4
- 5
- 6
- 7
- 8
- 9
- 10
- 1
- 2
- 3
- 4
- 5
- 6
- 7
- 8
- 9
- 10
- 1
- 2
- 3
- 4
- 5
- 6
- 7
- 8
- 9
- 10
- 1
- 2
- 3
- 4
- 5
- 6
- 7
- 8
- 9
- 10
More by Lukas K.
-
Revive 3V-4.5V formerly battery driven LED lightstrips - LED driver board
This board takes a 3.3V PWM signal on a JST PH2.0 connector, e.g. from an ESP32, and uses it to cont...
-
Revive 3V-4.5V formerly battery driven LED lightstrips - ESP board
This ESP32 devboard uses a Seeed Studio XIAO ESP32S3 or ESP32C3 as a base and puts GPIOs on JST PH2....
-
-
ARPS-2 – Arduino-Compatible Robot Project Shield for Arduino UNO
1668 0 5 -
-
A Compact Charging Breakout Board For Waveshare ESP32-C3
2205 3 7 -
AI-driven LoRa & LLM-enabled Kiosk & Food Delivery System
2231 2 0 -
-
-
-
ESP32-C3 BLE Keyboard - Battery Powered with USB-C Charging
2387 0 2 -
-








