Fikret UYSAL
TURKEY • + Follow
Edit Project
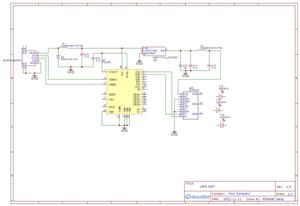
Components
|
FT232RL-TUBEFTDI
|
x 1 | |
|
|
GTPA010 GPS Chip |
x 1 | |
|
SMAJ5.0A-TPMicro Commercial Components (MCC)
|
x 1 | |
|
Raspberry Pi NoIR Camera V2 |
x 1 |
Description
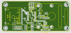
Raspberry Pi Zero GPS & Camera Hat
GPS and Camera Hat is able to access location, time-date, speed, velocity and other GPS info with Rasperry Pi Zero.
Nov 11,2021
2,263 views
Raspberry Pi Zero GPS & Camera Hat
2 Layers PCB 30 x 65 mm FR-4, 1 mm, 1, HASL with lead, Blue Solder Mask, White silkscreen
Raspberry Pi Zero GPS & Camera Hat.
2263
4
4
Published: Nov 11,2021
Standard PCB
Download Gerber file 14
Purchase
Donation Received ($)
PCBWay Donate 10% cost To Author
Only PCB
*PCBWay community is a sharing platform. We are not responsible for any design issues and parameter issues (board thickness, surface finish, etc.) you choose.
Copy this HTML into your page to embed a link to order this shared project
Copy
Under the
Attribution-ShareAlike (CC BY-SA)
License.
Raspberry Pi 5 7 Inch Touch Screen IPS 1024x600 HD LCD HDMI-compatible Display for RPI 4B 3B+ OPI 5 AIDA64 PC Secondary Screen(Without Speaker)
BUY NOW- Comments(4)
- Likes(4)
Upload photo
You can only upload 5 files in total. Each file cannot exceed 2MB. Supports JPG, JPEG, GIF, PNG, BMP
0 / 10000
It looks like you have not written anything. Please add a comment and try again.
You can upload up to 5 images!
Image size should not exceed 2MB!
File format not supported!
View More
-
Engineer
May 23,2025
-
Engineer
Feb 16,2024
-
rakolina
Jan 20,2022
-
Enes Mercan
Nov 12,2021
View More
VOTING
0 votes
- 0 USER VOTES
0.00
- YOUR VOTE 0.00 0.00
- 1
- 2
- 3
- 4
- 5
- 6
- 7
- 8
- 9
- 10
Design
1/4
- 1
- 2
- 3
- 4
- 5
- 6
- 7
- 8
- 9
- 10
Usability
2/4
- 1
- 2
- 3
- 4
- 5
- 6
- 7
- 8
- 9
- 10
Creativity
3/4
- 1
- 2
- 3
- 4
- 5
- 6
- 7
- 8
- 9
- 10
Content
4/4
More by Fikret UYSAL
-
Read Watermeter with ESP32-Eye from anywhere
https://www.pcbway.com/project/gifts_detail/TTGO_T_Camera_ESP32_WROVER___PSRAM_Camera_Module_ESP32_W...
-
Dual Seperate Rectifier Board
This board is rectifier for multipile output DC power supply.Power supply has dual RK6006 adjustable...
-
RemoteRead -> Read Environmental Values remotely.
This project is published on Hackster.io. Link is below.https://www.hackster.io/FiDeNet/remote-read-...
-
Object Tracking and Emergency Call Button
Description will updated at https://www.hackster.io/FiDeNet/otec-object-tracking-and-emergency-call-...
-
viper22A @5V-12V SMPS Circuit
Here is 5V regulated and 12V unregulated dual output total 12Watts SMPS circuit. SMPS controller is ...
-
Raspberry Pi Current Measure and Record Probe
This project consist of LEM isolated current sensors. By the help of sensors current is converted to...
-
Current Probe Project PSU Board
Details are on fidenetgaraj.blogspot.com
-
Raspberry Pi Zero GPS & Camera Hat
GPS and Camera Hat is able to access location, time-date, speed, velocity and other GPS info with Ra...
-
Elevator emergency voice call project
### DESCRIPTIONElevator emergency voice call project Project is described at hackster.io/FiDeNet ##...
-
FD.DDIMM.DRV.R01 - CADCAM
### DESCRIPTION### TECHNICAL DETAILS / COMPONENTS### LEARN / TOPIC / BUILD INSTRUCTIONS
-
FD.DDIMM.MCU.R01 - CADCAM
### DESCRIPTION### TECHNICAL DETAILS / COMPONENTS### LEARN / TOPIC / BUILD INSTRUCTIONS
-
Digital Table Clock Project
### DESCRIPTIONDigital Table Clock ProjectDigital Table Clock can measure temperature, humidity and ...
-
Elevator Emegrgency Call system
### DESCRIPTIONThis Circuit is Elevator Emegrgency Call system. It include a ghsm module, mike, spea...
-
FD.RAL.ISOLATOR.R01
### DESCRIPTIONIt is a layer between SMPS and digital circuits. To have a good ground.### TECHNICAL ...
-
TPS5410 5V regulator
### DESCRIPTIONTPS5410 5V regulatorLM2576 / 2596 Constant current Source lm358 and bcp4014 is select...
-
Relay and button board
### DESCRIPTIONRelay and button board for Remote Access Lighting Control Project.It needs 12v 0.8A S...
-
FD.XBEE-SH.R01
### DESCRIPTIONXbee adapter for HM-TRP RF chip### TECHNICAL DETAILS / COMPONENTS### LEARN / TOPIC / ...
-
FD.SMPS.12V08A - CADCAM
12 VOlt 0.8 A SMPS PCB.Uses TOP244PNschematic and other description is shown on my blog fidenetgaraj...
You may also like
-
-
ARPS-2 – Arduino-Compatible Robot Project Shield for Arduino UNO
912 0 2 -
-
A Compact Charging Breakout Board For Waveshare ESP32-C3
1474 3 6 -
AI-driven LoRa & LLM-enabled Kiosk & Food Delivery System
1432 2 0 -
-
-
-
ESP32-C3 BLE Keyboard - Battery Powered with USB-C Charging
1617 0 1 -
-
mammoth-3D SLM Voron Toolhead – Manual Drill & Tap Edition
1218 0 1







