|
KiCad 9.0 |
Optical Wireless Communication
What is the project about?
This project presents the design and implementation of a custom printed circuit board (PCB) for an optical wireless voice communication system intended for use in high-noise industrial environments such as underground mining. The system replaces conventional radio frequency (RF) communication with infrared (IR) optical transmission and incorporates bone conduction audio technology. This enables clear and reliable communication even when users are exposed to extreme noise levels and are required to wear hearing protection.
Why was it developed?
Communication in mining environments is significantly challenged by high levels of ambient noise, electromagnetic interference from heavy machinery, and the use of personal protective equipment that limits hearing. Traditional RF-based systems are often unreliable in such conditions. This project was developed to address these challenges by providing a communication system that is immune to electromagnetic interference, maintains speech intelligibility in noisy conditions, and remains effective even when the ear canal is occluded.
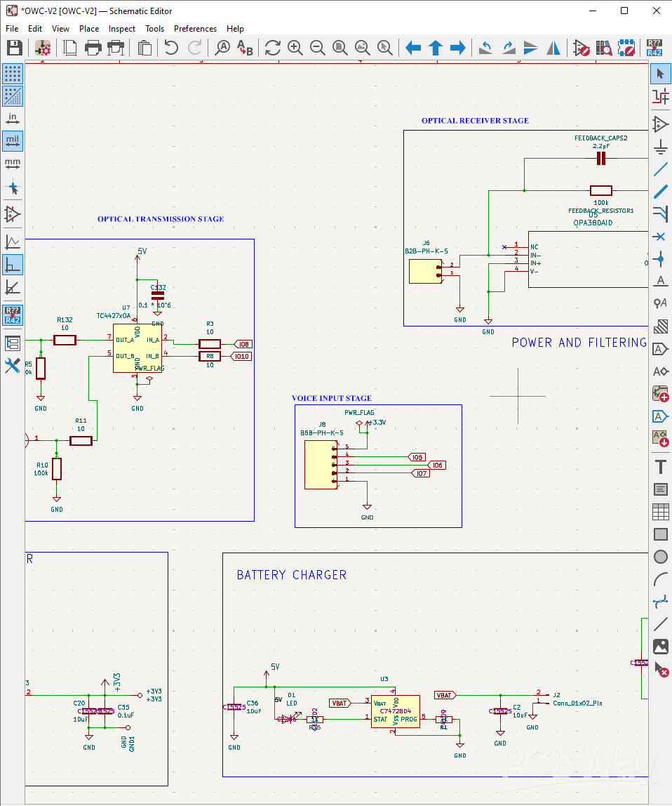
How does the system work?
The system operates through three main stages:
1. Audio Acquisition and Processing
Speech signals are captured using an INMP441 digital MEMS microphone. The captured audio is transmitted via the I²S interface to an ESP32-S3 microcontroller, which performs real-time processing including sampling, buffering, and basic signal conditioning. The processed audio is then converted into a digital modulation signal.
2. Optical Transmission
The processed signal is used to control an infrared LED through a MOSFET-based switching circuit. The system employs intensity modulation with direct detection (IM/DD), where variations in the input audio signal are translated into corresponding variations in light intensity. A collimating lens is used to focus the transmitted optical signal for improved range and directionality.
3. Optical Reception and Signal Recovery
At the receiver, a photodiode detects the incoming optical signal and converts it into a proportional electrical current. This signal is amplified using a transimpedance amplifier (OPA380), and a high-speed comparator (TLV3501) converts the analogue signal into a digital waveform. The ESP32-S3 then reconstructs the audio signal from this waveform.
4. Audio Output
The reconstructed audio signal is transmitted via the I²S interface to a MAX98357A digital audio amplifier, which drives a bone conduction transducer. The transducer converts electrical signals into mechanical vibrations that are transmitted through the skull to the inner ear, allowing users to perceive sound without blocking the ear canal.
Summary
The system integrates digital audio acquisition, optical transmission, signal processing, and bone conduction output into a compact PCB design. It provides a robust, low-latency, and interference-free communication solution suitable for harsh industrial environments, improving both safety and communication efficiency.
Optical Wireless Communication
*PCBWay community is a sharing platform. We are not responsible for any design issues and parameter issues (board thickness, surface finish, etc.) you choose.
Raspberry Pi 5 7 Inch Touch Screen IPS 1024x600 HD LCD HDMI-compatible Display for RPI 4B 3B+ OPI 5 AIDA64 PC Secondary Screen(Without Speaker)
BUY NOW- Comments(0)
- Likes(0)
- 0 USER VOTES
- YOUR VOTE 0.00 0.00
- 1
- 2
- 3
- 4
- 5
- 6
- 7
- 8
- 9
- 10
- 1
- 2
- 3
- 4
- 5
- 6
- 7
- 8
- 9
- 10
- 1
- 2
- 3
- 4
- 5
- 6
- 7
- 8
- 9
- 10
- 1
- 2
- 3
- 4
- 5
- 6
- 7
- 8
- 9
- 10
More by Edward Owusu
-
-
ARPS-2 – Arduino-Compatible Robot Project Shield for Arduino UNO
1669 0 5 -
-
A Compact Charging Breakout Board For Waveshare ESP32-C3
2206 3 7 -
AI-driven LoRa & LLM-enabled Kiosk & Food Delivery System
2234 2 0 -
-
-
-
ESP32-C3 BLE Keyboard - Battery Powered with USB-C Charging
2389 0 2 -
-







