pohokanapoe MIV
INDONESIA • + Follow
Edit Project
Tools, APP Software Used etc.
|
KiCad 9.0 |
Description
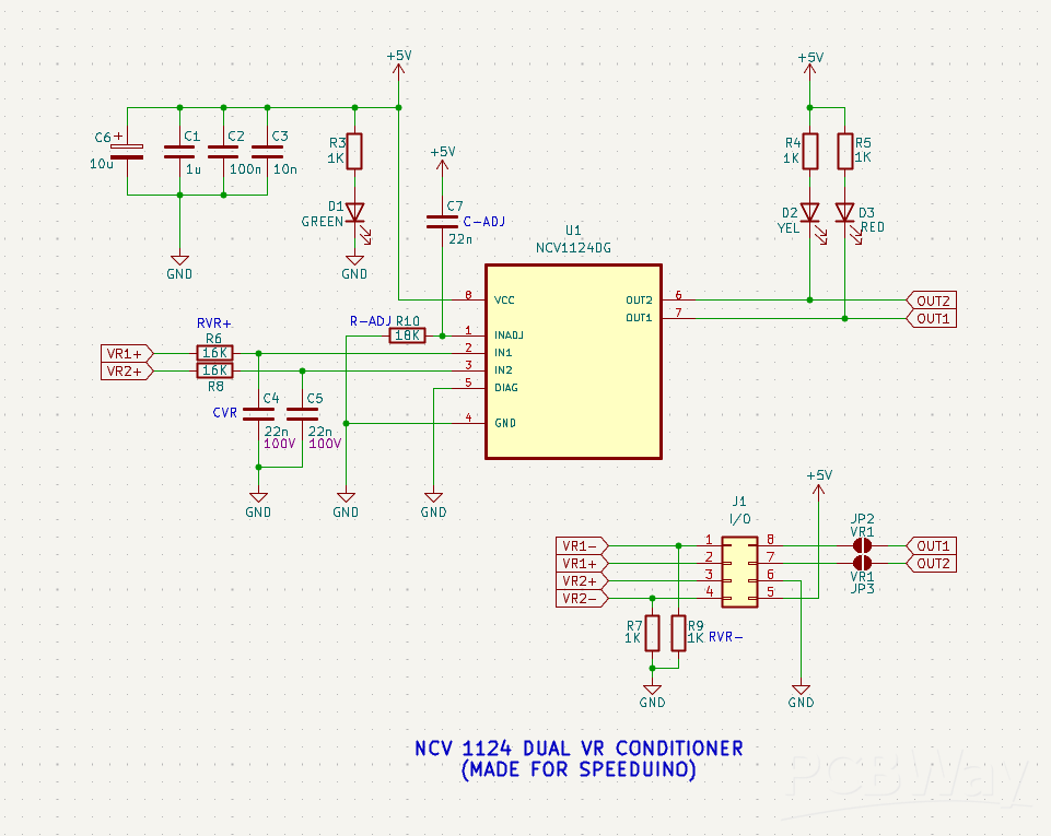
NCV1124 Dual VR Conditioner
Dual VR Conditioner
made to be compatible with standard Speeduino compatible VR-Conditioner Mount.
Based on Duel VR Conditioner (NCV1124) designed by DetonationEMS (github.com/DetonationEMS)
PCB Size 22mm x 22mm
OUT1=RPM1=CRANK=Tach1
OUT2=RPM2=CAM=Tach2
Top :

Bottom :

Top Side 3D :

Bottom Side 3D :

Schematic :

Dec 17,2025
8 views
NCV1124 Dual VR Conditioner
use with VR crankshaft and/or camshaft sensors
8
0
0
Published: Dec 17,2025
Standard PCB
Download Gerber file 0
BOM(Bill of materials)
Centroid file
Purchase
Donation Received ($)
PCBWay Donate 10% cost To Author
Only PCB
PCB+Assembly
*PCBWay community is a sharing platform. We are not responsible for any design issues and parameter issues (board thickness, surface finish, etc.) you choose.
Copy this HTML into your page to embed a link to order this shared project
Copy
Under the
Attribution-ShareAlike (CC BY-SA)
License.
- Comments(0)
- Likes(0)
Upload photo
You can only upload 5 files in total. Each file cannot exceed 2MB. Supports JPG, JPEG, GIF, PNG, BMP
0 / 10000
It looks like you have not written anything. Please add a comment and try again.
You can upload up to 5 images!
Image size should not exceed 2MB!
File format not supported!
View More
View More
VOTING
0 votes
- 0 USER VOTES
0.00
- YOUR VOTE 0.00 0.00
- 1
- 2
- 3
- 4
- 5
- 6
- 7
- 8
- 9
- 10
Design
1/4
- 1
- 2
- 3
- 4
- 5
- 6
- 7
- 8
- 9
- 10
Usability
2/4
- 1
- 2
- 3
- 4
- 5
- 6
- 7
- 8
- 9
- 10
Creativity
3/4
- 1
- 2
- 3
- 4
- 5
- 6
- 7
- 8
- 9
- 10
Content
4/4
More by pohokanapoe MIV
-
External Dual VR Conditioner
External dual channel signal conditioner based on Maxim MAX9926, for use with VR crankshaft and/or c...
-
Dual VR Conditioner Adapter
Adapter for Speeduino Dual VR Conditioner ModuleSchematic :TOP SIDE :BOTTOM SIDE :BOARD DIMENSIONS :...
-
SOIC-28 SSOP-28 Breakout Board
SOIC-28 SSOP-28 Breakout Board for easy breadboardingPin Header 2.54mmPCB Size : 24.7mm x 37.6mmSOIC...
-
NCV1124 Dual VR Conditioner
Dual VR Conditionermade to be compatible with standard Speeduino compatible VR-Conditioner Mount.Bas...
-
DIP-8 SP721 Substitution
DIP-8 SP721 Substitution for Speeduino ProjectBAT54S Package SOT-23-3Board size 11mm x 11mmSchematic...
-
Dual VR Conditioner (Mini)
Dual VR Conditioner v3.x (mini size) for SpeeduinoA plug in module to allow your ECU to condition th...
-
MSOP-8 to DIP-8 Adapter
MSOP-8 to DIP-8 AdapterBoard Size 11mm x 11mmAttention : Don't populate MSOP-8 with thermal/exposed ...
-
SOIC-8 to DIP-8 Adapter
Standard SOIC-8 to DIP-8 AdapterBoard size 11mm x 11mmSOIC-8DIP-8
-
Dual VR Conditioner + Regulator
Dual VR Conditioner with optional 5V Voltage RegulatorI change some THT to SMT package and add capac...
-
Dual VR Conditioner v3.x for Speeduino
A plug in module to allow your ECU to condition the AC signal from a VR Crank/Cam sensor to DC for y...
You may also like
-
-
mammoth-3D SLM Voron Toolhead – Manual Drill & Tap Edition
84 0 0 -
-
AEL-2011 Power Supply Module
595 0 2 -
AEL-2011 50W Power Amplifier
539 0 2 -
-
-
Custom Mechanical Keyboard
741 0 0 -
Tester for Touch Screen Digitizer without using microcontroller
363 2 2 -
Audio reactive glow LED wristband/bracelet with NFC / RFID-Tags
341 0 1 -
-







