|
Altium DesignerAltium Designer
|
Motor driver
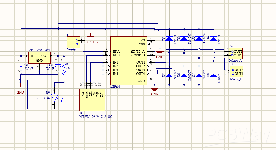
This project is a PCB design for a L298N motor driver; the L298N is commonly used to control DC motors. This makes it more versatile than the commonly used L298N module, which has larger footprints and requires more power to operate.
1.Size and Bulkiness: Original design is bulky and not suited for smaller builds.
2.Separate Power for IC and Motor: The standard module has separate power supplies for the IC and motor, which is wasteful.
My goal was to combine a voltage regulator with it and to redesign the PCB; producing a more streamlined solution that yields less waste but one that can still function just as desired.
Operation:
1.Voltage regulation: The project design has a voltage regulator, which reduced the input from the 12V motor power supply to 5V allocated to the L298N IC. Therefore, there is no need for a separate 5V input source.
2.Parallel connection: the motor power supply and voltage regulator are run parallel to each other. As a result, both the motor and the IC are guaranteed the required volts from a single input.
3.Optimized PCB Design Output: Altium designer was used to design compact yet optimal PCB layout to minimize board size and connecting lines. The current version is still designed using through-hole components, but there is a planned shift to Surface Mount Technology (SMT) to squeeze an even smaller overall package footprint.
Applications:
This PCB is a great little motor driver for use with robotics, automation systems and other projects where you need an efficient motor driver in a space-constrained environment.
Conclusion:
This project improves upon the traditional L298N motor driver module by addressing inefficiencies and size constraints, offering a compact, power-efficint solution for modern applications.
Motor driver
*PCBWay community is a sharing platform. We are not responsible for any design issues and parameter issues (board thickness, surface finish, etc.) you choose.
Raspberry Pi 5 7 Inch Touch Screen IPS 1024x600 HD LCD HDMI-compatible Display for RPI 4B 3B+ OPI 5 AIDA64 PC Secondary Screen(Without Speaker)
BUY NOW- Comments(0)
- Likes(0)
- 0 USER VOTES
- YOUR VOTE 0.00 0.00
- 1
- 2
- 3
- 4
- 5
- 6
- 7
- 8
- 9
- 10
- 1
- 2
- 3
- 4
- 5
- 6
- 7
- 8
- 9
- 10
- 1
- 2
- 3
- 4
- 5
- 6
- 7
- 8
- 9
- 10
- 1
- 2
- 3
- 4
- 5
- 6
- 7
- 8
- 9
- 10
More by Engineer
-
ARPS-2 – Arduino-Compatible Robot Project Shield for Arduino UNO
369 0 0 -
A Compact Charging Breakout Board For Waveshare ESP32-C3
719 3 6 -
AI-driven LoRa & LLM-enabled Kiosk & Food Delivery System
696 2 0 -
-
-
-
ESP32-C3 BLE Keyboard - Battery Powered with USB-C Charging
915 0 1 -
-
mammoth-3D SLM Voron Toolhead – Manual Drill & Tap Edition
779 0 1 -
-
AEL-2011 Power Supply Module
1527 0 2







