|
Altium DesignerAltium Designer
|
Motion Board
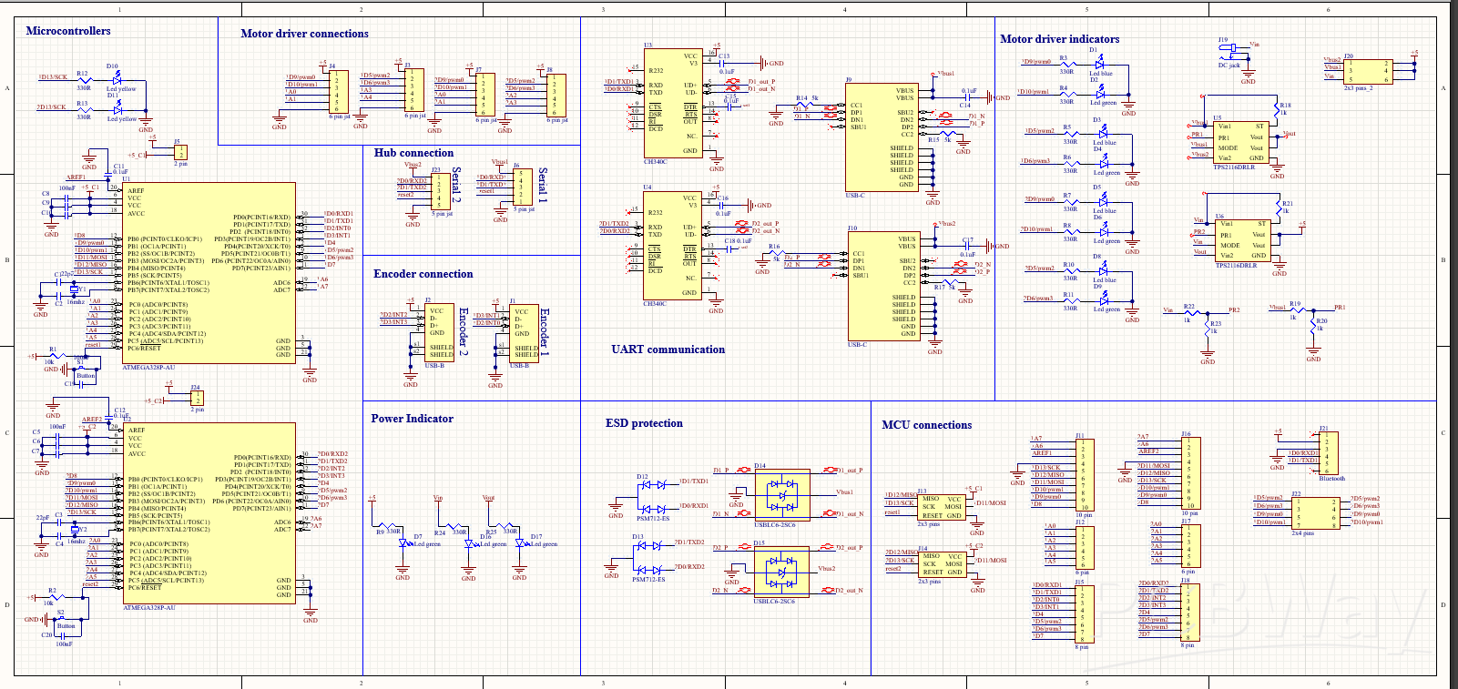
A PCB Motion Board is a dedicated control board that manages all aspects of the rover’s movement and mobility. It receives motion commands from the main controller or onboard computer and converts them into accurate electrical signals to drive the rover’s motors. By precisely controlling motor speed, direction, acceleration, and braking, the board ensures smooth navigation, stable turns, and reliable performance on different terrains.
The board typically integrates motor driver circuits for DC brushed motors, along with power management and protection features such as voltage regulation, current limiting, and thermal protection to safeguard both the electronics and motors. It also includes communication interfaces UART to exchange commands and feedback with sensors and higher-level controllers.
In addition, the PCB motion board often supports encoder feedback for closed-loop control, allowing accurate position and speed monitoring, improved traction, and compensation for load variations or uneven surfaces. Safety features like fault detection, emergency stop support, and overcurrent protection enhance system reliability. Overall, the PCB motion board is a critical component that enables precise, efficient, and robust motion control for a robotic rover operating in real-world environments.


Motion Board
*PCBWay community is a sharing platform. We are not responsible for any design issues and parameter issues (board thickness, surface finish, etc.) you choose.
Raspberry Pi 5 7 Inch Touch Screen IPS 1024x600 HD LCD HDMI-compatible Display for RPI 4B 3B+ OPI 5 AIDA64 PC Secondary Screen(Without Speaker)
BUY NOW- Comments(0)
- Likes(0)
- 0 USER VOTES
- YOUR VOTE 0.00 0.00
- 1
- 2
- 3
- 4
- 5
- 6
- 7
- 8
- 9
- 10
- 1
- 2
- 3
- 4
- 5
- 6
- 7
- 8
- 9
- 10
- 1
- 2
- 3
- 4
- 5
- 6
- 7
- 8
- 9
- 10
- 1
- 2
- 3
- 4
- 5
- 6
- 7
- 8
- 9
- 10
More by Engineer
-
ARPS-2 – Arduino-Compatible Robot Project Shield for Arduino UNO
18 0 0 -
A Compact Charging Breakout Board For Waveshare ESP32-C3
528 3 4 -
AI-driven LoRa & LLM-enabled Kiosk & Food Delivery System
514 2 0 -
-
-
-
ESP32-C3 BLE Keyboard - Battery Powered with USB-C Charging
724 0 1 -
-
mammoth-3D SLM Voron Toolhead – Manual Drill & Tap Edition
691 0 1 -
-
AEL-2011 Power Supply Module
1371 0 2







