|
|
LM2576T-ADJONSEMI
|
x 1 | |
|
|
EEUEB1C102Panasonic
|
x 1 | |
|
|
K104K10X7RF5UH5Vishay
|
x 2 | |
|
|
EEU-EB1J221BPANASONIC
|
x 1 | |
|
|
1N5822 |
x 1 | |
|
|
COIL1016-0.15FERROCORE
|
x 1 | |
|
|
1.5KE15ASTMicroelectronics
|
x 1 | |
|
|
RUEF300Littlefuse
|
x 1 |
|
Autodesk Fusion 360Autodesk
|
|
|
EagleAutodesk
|
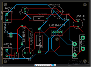
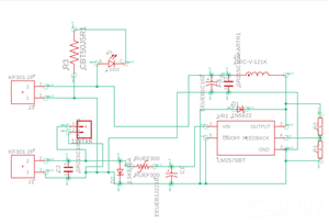
LM2576 buck converter
LM2576T-ADJ buck converter , with the specified resistors should output 5V , you can modify the resistors value to get your desired voltage , on the pcb its space to put a radiator on the LM2576 if you need it , it has OVC and OVV protection with a TVS and a PTC , also it has a spot to put a led to see if its active if you want .
Before the LM2576 a 220uf electrolitic and a 100pf ceramic and after the LM2576 should be the 150 uH inductor and after it a 100pf ceramic and 1000uf electrolitic if you need more than 2A and a 220uf should be good if need less than 2A.
Be carefull with polarity it has no protection for that .
The BOM list is not very useful because I used custom libraries
LM2576 buck converter
*PCBWay community is a sharing platform. We are not responsible for any design issues and parameter issues (board thickness, surface finish, etc.) you choose.
- ✖ | No sharing or redistributing in any way of the 3D files or derivatives
- ✖ | No remixing
- ✖ | Non-commercial Use (only for personal use)
Raspberry Pi 5 7 Inch Touch Screen IPS 1024x600 HD LCD HDMI-compatible Display for RPI 4B 3B+ OPI 5 AIDA64 PC Secondary Screen(Without Speaker)
BUY NOW- Comments(2)
- Likes(0)
- 0 USER VOTES
- YOUR VOTE 0.00 0.00
- 1
- 2
- 3
- 4
- 5
- 6
- 7
- 8
- 9
- 10
- 1
- 2
- 3
- 4
- 5
- 6
- 7
- 8
- 9
- 10
- 1
- 2
- 3
- 4
- 5
- 6
- 7
- 8
- 9
- 10
- 1
- 2
- 3
- 4
- 5
- 6
- 7
- 8
- 9
- 10
More by Carpov Cristian
-
ARPS-2 – Arduino-Compatible Robot Project Shield for Arduino UNO
400 0 0 -
A Compact Charging Breakout Board For Waveshare ESP32-C3
748 3 6 -
AI-driven LoRa & LLM-enabled Kiosk & Food Delivery System
726 2 0 -
-
-
-
ESP32-C3 BLE Keyboard - Battery Powered with USB-C Charging
945 0 1 -
-
mammoth-3D SLM Voron Toolhead – Manual Drill & Tap Edition
796 0 1 -
-
AEL-2011 Power Supply Module
1561 0 2







