Don Superfo
UNITED STATES OF AMERICA • + Follow
Edit Project
Description
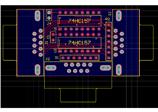
Joystick Splitter for Xberry Pi
This is adapter board that add 2nd Joystick to Xberry Pi (ZX Spectrum Next clone)
Schematic and Layout
Sep 20,2025
278 views
Joystick Splitter for Xberry Pi
Add 2nd Joystick to Xberry Pi (ZX Spectrum Next clone)
278
1
0
Published: Sep 20,2025
Standard PCB
Download Gerber file 2
BOM(Bill of materials)
Purchase
Donation Received ($)
PCBWay Donate 10% cost To Author
Only PCB
PCB+Assembly
*PCBWay community is a sharing platform. We are not responsible for any design issues and parameter issues (board thickness, surface finish, etc.) you choose.
Copy this HTML into your page to embed a link to order this shared project
Copy
Under the
Attribution-ShareAlike (CC BY-SA)
License.
Raspberry Pi 5 7 Inch Touch Screen IPS 1024x600 HD LCD HDMI-compatible Display for RPI 4B 3B+ OPI 5 AIDA64 PC Secondary Screen(Without Speaker)
BUY NOW- Comments(0)
- Likes(1)
Upload photo
You can only upload 5 files in total. Each file cannot exceed 2MB. Supports JPG, JPEG, GIF, PNG, BMP
0 / 10000
It looks like you have not written anything. Please add a comment and try again.
You can upload up to 5 images!
Image size should not exceed 2MB!
File format not supported!
View More
-
Dan MacDonald
Sep 27,2025
View More
VOTING
0 votes
- 0 USER VOTES
0.00
- YOUR VOTE 0.00 0.00
- 1
- 2
- 3
- 4
- 5
- 6
- 7
- 8
- 9
- 10
Design
1/4
- 1
- 2
- 3
- 4
- 5
- 6
- 7
- 8
- 9
- 10
Usability
2/4
- 1
- 2
- 3
- 4
- 5
- 6
- 7
- 8
- 9
- 10
Creativity
3/4
- 1
- 2
- 3
- 4
- 5
- 6
- 7
- 8
- 9
- 10
Content
4/4
More by Don Superfo
-
Joystick Splitter for Xberry Pi
This is adapter board that add 2nd Joystick to Xberry Pi (ZX Spectrum Next clone)
-
ZX Max PlusD Issue 1
This is a ZX Spectrum 128 Clone base on CLPD EPM7128S. The ULA implement is base on "ULA chip for ZX...
-
ZX Max 128 Issue 5
This is a ZX Spectrum 128 Clone base on CLPD EPM7128S. The ULA implement is base on "ULA chip for ZX...
-
ZX Spectrum Keyboard V2
ZX Spectrum Keyboard V2I made this keyboard for using with Superfo Harlequin 128, ZX Nuvo 128, ZX Ma...
-
ZX Max +3 Issue 1
This is a ZX Spectrum +3 Clone base on CLPD EPM7128S. The ULA implement is base on "ULA chip for ZX ...
-
ZX Max +2A Issue 1A
This is a ZX Spectrum +2A Clone base on CLPD EPM7128S. The ULA implement is base on "ULA chip for ZX...
-
ZX Nuvo 128 Issue 4A
This is a ZX Specrum Clone base on Harlequin by Chris Smith (http://www.zxdesign.info/harlequin.shtm...
-
ZX Max 128 Issue 2B
ZX Max 128 Issue 2BThis is a ZX Spectrum 128 Clone base on CLPD EPM7128S. The ULA implement is base ...
-
Superfo Harlequin 128 Issue 4B
Superfo Harlequin 128 Issue 4BThis is a ZX Specrum Clone base on Harlequin by Chris Smith (http://ww...
-
Superfo Harlequin 128 Issue 4A
This is a ZX Specrum Clone base on Harlequin by Chris Smith (http://www.zxdesign.info/harlequin.shtm...
-
ZX Nuvo +3
This is a ZX Specrum Clone base on Harlequin by Chris Smith (http://www.zxdesign.info/harlequin.shtm...
-
Timex Harlequin 2048
This is a Timex Computer 2048 Clone base on Harlequin by Chris Smith (http://www.zxdesign.info/harle...
-
ZX128 Replica
This is a ZX Spectrum 128 replica in the form of ZX Spectrum 48 PCB. It use original ULA or any repl...
-
ZX Nuvo +2A
This is a ZX Specrum Clone base on Harlequin by Chris Smith (http://www.zxdesign.info/harlequin.shtm...
-
ZX Max 128 Issue 3
This is a ZX Spectrum 128 Clone base on CLPD EPM7128S. The ULA implement is base on "ULA chip for ZX...
-
Superfo Harlequin 128 Issue 3H
The ZX Spectrum is an 8-bit personal home computer developed by Sinclair Research. It was first rele...
-
ZX Spectrum Keyboard
ZX Spectrum KeyboardI made this keyboard for using with Superfo Harlequin 128, ZX Nuvo 128, ZX Max 1...
-
Superfo Harlequin 128 Keyboard
I made this keyboard for using with Superfo Harlequin 128 and ZX Nuvo 128. Both are ZX Spectrum clon...
You may also like
-
-
ARPS-2 – Arduino-Compatible Robot Project Shield for Arduino UNO
899 0 2 -
-
A Compact Charging Breakout Board For Waveshare ESP32-C3
1460 3 6 -
AI-driven LoRa & LLM-enabled Kiosk & Food Delivery System
1417 2 0 -
-
-
-
ESP32-C3 BLE Keyboard - Battery Powered with USB-C Charging
1599 0 1 -
-
mammoth-3D SLM Voron Toolhead – Manual Drill & Tap Edition
1212 0 1







