Csongor Varga
HUNGARY • + Follow
Edit Project
Description
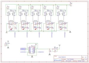
Input Selector
I am using this board to pre-select power supply for me garden layout. I primarily use Marklin Digital, but sometimes I also have guest trains running on DC power, also external digital station. One of the 5 inputs will be reouted to the output connection. I have created this board so safely switch up to 10A power to the rails. The rotary selector switches I was able to find in the shops were all rated just for 1-2A.
Please note
- I run this board from 12V, but if you pick different relays you can use lower voltage as well. In that case you need to check the resistors
- There is no polarity protection on the supply input terminal, please double check your connections
- In the schematics, I included 2.2K resistor for the LED, but actually for the LED I picked (random LED from my parts bin), I ended up using a 5K resistor.
BOM
- IC4017 decade counter IC, optional IC socket
- 6pcs 10k resistor
- 5pcs 5k resistor: you may need to pick different values depending on your LED type.
- 5pcs 5mm LED (I used a generic high power white LED)
- 5pcs 1N4004 diode
- 5pcs BD547 transistor
- 7pcs double 5.08mm pitch screw terminals
- Generic push button
- 100nF ceramic capacitor
- 5pcs AZ733W-2A-12DE (12V relay, switching current 10A)
Schematic and Layout
Oct 10,2021
2,197 views
Input Selector
2 Layers PCB 85.6 x 101.8 mm FR-4, 1.6 mm, 1, HASL with lead, Yellow Solder Mask, White silkscreen
DC Input Selector
2197
1
0
Published: Oct 10,2021
Standard PCB
Download Gerber file 51
Purchase
Donation Received ($)
PCBWay Donate 10% cost To Author
Only PCB
*PCBWay community is a sharing platform. We are not responsible for any design issues and parameter issues (board thickness, surface finish, etc.) you choose.
Copy this HTML into your page to embed a link to order this shared project
Copy
Under the
Attribution-ShareAlike (CC BY-SA)
License.
Raspberry Pi 5 7 Inch Touch Screen IPS 1024x600 HD LCD HDMI-compatible Display for RPI 4B 3B+ OPI 5 AIDA64 PC Secondary Screen(Without Speaker)
BUY NOW
Topic
- Comments(0)
- Likes(1)
Upload photo
You can only upload 5 files in total. Each file cannot exceed 2MB. Supports JPG, JPEG, GIF, PNG, BMP
0 / 10000
It looks like you have not written anything. Please add a comment and try again.
You can upload up to 5 images!
Image size should not exceed 2MB!
File format not supported!
View More
-
Petrichenko Sergey Vasil'evich
Oct 13,2021
View More
VOTING
0 votes
- 0 USER VOTES
0.00
- YOUR VOTE 0.00 0.00
- 1
- 2
- 3
- 4
- 5
- 6
- 7
- 8
- 9
- 10
Design
1/4
- 1
- 2
- 3
- 4
- 5
- 6
- 7
- 8
- 9
- 10
Usability
2/4
- 1
- 2
- 3
- 4
- 5
- 6
- 7
- 8
- 9
- 10
Creativity
3/4
- 1
- 2
- 3
- 4
- 5
- 6
- 7
- 8
- 9
- 10
Content
4/4
More by Csongor Varga
-
Flicker free train light
This small circuit board is a power buffer for a model train coach lights, to provide flicker free l...
-
Flipper Zero tester board
This board is designed for the Flipper Zero and to be used with 3 specific Flipper Zero application:...
-
Modbus to MQTT board version 2
This is my second version of the ESP Modbus board (first version: https://www.pcbway.com/project/sha...
-
Input Selector
I am using this board to pre-select power supply for me garden layout. I primarily use Marklin Digit...
-
Home Sensor Board
I built this board so I can assemble various ESP8266 based sensors using easily available breakout b...
-
Wifi Throttle
This project is created for my Wifi LokRemote project (https://github.com/nygma2004/Wifi_LokRemote) ...
-
ESP32 Wifi LocoRemote
This project is a wifi controller for large scale garden railway locomotives. It uses a ESP32 microc...
-
RFID, iButton MQTT Access Control
This ESP8266 sketch communicates with a Wiegand RFID reader and keypad. Ket features:Connect ot loca...
-
PxMatrix ESP8266 Driver
This is my simple PCB design to drive Px Matrix displays with an ESP8266.So far I have used this to ...
-
ESP8266 Modbus board
This board uses an ESP8266 and an RS486 to TTL converter to allow the ESP to access devices over Mod...
-
DHT22 Sensor Node with ESP8266-01
### DESCRIPTIONI was asked to create 10 temperature sensors for a Blynk project. I designed to above...
-
Station Announcement for model train layouts
### DESCRIPTIONI am building a model train layout with my kids. I decided to add station announcemen...
You may also like
-
-
ARPS-2 – Arduino-Compatible Robot Project Shield for Arduino UNO
886 0 2 -
-
A Compact Charging Breakout Board For Waveshare ESP32-C3
1448 3 6 -
AI-driven LoRa & LLM-enabled Kiosk & Food Delivery System
1399 2 0 -
-
-
-
ESP32-C3 BLE Keyboard - Battery Powered with USB-C Charging
1584 0 1 -
-
mammoth-3D SLM Voron Toolhead – Manual Drill & Tap Edition
1207 0 1







