Atta Rehman
PAKISTAN • + Follow
Edit Project
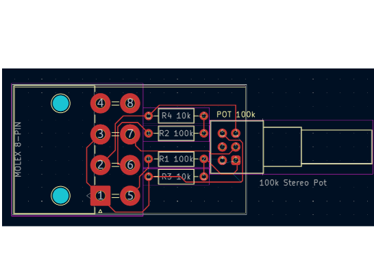
Components
|
|
THT 10k ResistorYAGEO
|
x 2 | |
|
|
THT 100k ResistorYAGEO
|
x 2 | |
|
|
8-PIN Molex MegaMolex
|
x 1 | |
|
|
100k PotBourns Inc
|
x 1 |
Description
High to low converter with volume control
10 to 1 voltage step down with further volume control for noise free feed to something like an amp.
Jan 20,2026
114 views
High to low converter with volume control
A car audio high to low converter with volume control
114
0
0
Published: Jan 20,2026
Standard PCB
Purchase
Donation Received ($)
PCBWay Donate 10% cost To Author
Only PCB
*PCBWay community is a sharing platform. We are not responsible for any design issues and parameter issues (board thickness, surface finish, etc.) you choose.
Copy this HTML into your page to embed a link to order this shared project
Copy
Under the
Attribution-ShareAlike (CC BY-SA)
License.
Raspberry Pi 5 7 Inch Touch Screen IPS 1024x600 HD LCD HDMI-compatible Display for RPI 4B 3B+ OPI 5 AIDA64 PC Secondary Screen(Without Speaker)
BUY NOW- Comments(0)
- Likes(0)
Upload photo
You can only upload 5 files in total. Each file cannot exceed 2MB. Supports JPG, JPEG, GIF, PNG, BMP
0 / 10000
It looks like you have not written anything. Please add a comment and try again.
You can upload up to 5 images!
Image size should not exceed 2MB!
File format not supported!
View More
View More
VOTING
0 votes
- 0 USER VOTES
0.00
- YOUR VOTE 0.00 0.00
- 1
- 2
- 3
- 4
- 5
- 6
- 7
- 8
- 9
- 10
Design
1/4
- 1
- 2
- 3
- 4
- 5
- 6
- 7
- 8
- 9
- 10
Usability
2/4
- 1
- 2
- 3
- 4
- 5
- 6
- 7
- 8
- 9
- 10
Creativity
3/4
- 1
- 2
- 3
- 4
- 5
- 6
- 7
- 8
- 9
- 10
Content
4/4
More by Atta Rehman
-
Arduino UNO MOSFET Shield
A sheild for Arduino UNO that houses 6 to-220 transistorsFirst three are low Last three are HighUsin...
-
Mitsubishi Lancer EVO 8 LED wall panel
Led wall panel with evo 8 graphics and functional taillights that sit flush inside board
-
Buggati Chiron LED wall panel V2
The Buggati Chiron LED wall panel updated with flush mount leds.
-
R35 GTR led wall panel V2
The R35 GTR wall panel updated with flush mount leds.
-
Porsche 992 LED wall panel V2
The Porsche 992 wall panel updated with flush mount leds.
-
BMW F82 LED wall panel V2
The previous panel updated with flush mount leds,
-
CLS 63 LED wall panel V2
The CLS 63 wall panel now with type C power and flush Leds.
-
Ferrari 458 LED wall panel
Ferrari 458 italia liberty walk kit wall art with leds power through type C, leds sit flush inside b...
-
Buggati Chiron LED wall panel
1x Type C 12pin3x 0805 white led 5v2x 0805 600 ohm resistor
-
BMW F82 LED wall panel
12 pin type C4x 0805 leds, 5v white/yellow2x 0805 resistors 620ohm
-
911 GT3 LED wall panel
4x 0805 red 5v LED's2x 0805 620ohm resistor12 pin type C port
-
R35 GTR led wall panel
5V from type c0805 red 5v ledsx100805 620 ohm resistorsx5
-
CLS 63 Panel
A 12v led panel for wall art made to look like a CLS 6312x0805 5v red leds5mm barrel jack
-
High to low converter with volume control
10 to 1 voltage step down with further volume control for noise free feed to something like an amp.
-
Aluminium heatsink design for the Retro high power stereo
This is the CNC file for the Retro HU's heatsink, made to fit all components and cover all as well.
-
Double Din Retro Head Unit
A pcb the size of a double din headunit that supports an esp32 and 3 tpa3116d2's for 50x4 and 100x1O...
-
MAX99626 VR Conditioner
Single channel VR Conditioner by Speeduino, Made to fit on existing models.
-
Speeduino NO2C v0.2.2
This is the orignal design for speeduino NO2C, now on PCBWay to order from anywhere with or without ...
You may also like
-
-
ARPS-2 – Arduino-Compatible Robot Project Shield for Arduino UNO
797 0 2 -
A Compact Charging Breakout Board For Waveshare ESP32-C3
1354 3 6 -
AI-driven LoRa & LLM-enabled Kiosk & Food Delivery System
1250 2 0 -
-
-
-
ESP32-C3 BLE Keyboard - Battery Powered with USB-C Charging
1483 0 1 -
-
mammoth-3D SLM Voron Toolhead – Manual Drill & Tap Edition
1152 0 1 -







