|
Altium DesignerAltium Designer
|
|
|
arduino IDEArduino
|
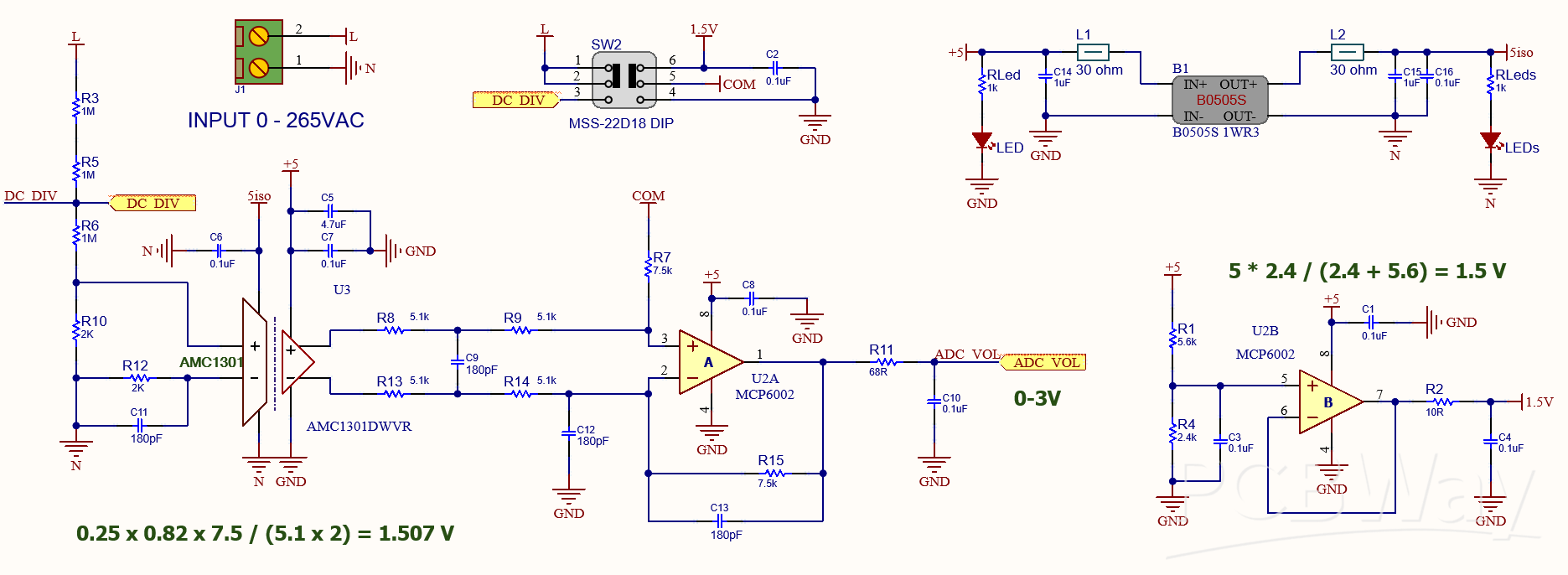
High Voltage AC/DC to Isolated ADC Signal Conversion Module
High Voltage to Isolated ADC Signal Conversion Module
1. Principle: Interfacing a Differential-Output (Isolated) Amplifier to a Single-Ended Input ADC
This project follows the principle introduced in the TI application note:
[Interfacing a Differential-Output (Isolated) Amp to a Single-Ended Input ADC (TI SBAA229B)]
The AMC1301 is an isolated amplifier with a differential output. However, many microcontrollers only support single-ended ADC inputs. To resolve this, the differential output of the AMC1301 must be converted to a single-ended signal using a differential amplifier or a voltage divider network.

Main concepts:
AMC1301 provides isolated differential voltage output
A differential op-amp or resistor network converts it to single-ended signal
Output voltage is within the 0–3.3V range (with ~1.5V DC offset for AC sensing)
Ensures electrical isolation and safe interfacing with high voltage systems

2. AC/DC Measurement Mode with DC Offset Biasing
This design includes a switch for selecting between AC and DC measurement modes.
DC Mode: The signal tracks the measured voltage linearly
AC Mode: The signal is biased with a 1.5V DC offset to ensure it stays within ADC range (0–3.3V). The ADC reads a sine wave centered around 1.5V.
Notes:
The 1.5V offset can be generated using a voltage divider or a 1.5V reference
Helps accurately measure bipolar signals using a unipolar ADC

#include <avr/interrupt.h>
#include <math.h>
#define OFFSET_VOL 1.504f
#define OFFSET_ADC 308.00f
#define FACTOR_ADC 1.42286217f
#define MOVING_RMS_MAX_BUF 100
volatile float voltageValue;
volatile float rms;
typedef struct {
uint16_t L;
float invL;
uint16_t count;
float in_sq_L[MOVING_RMS_MAX_BUF];
float out_sq;
float rms;
} MovingRMS;
MovingRMS mrms;
void MovingRMS_Init(MovingRMS *mrms, uint16_t L) {
mrms->L = L;
mrms->invL = 1.0f / L;
mrms->count = 0;
for (uint16_t n = 0; n < L; n++) mrms->in_sq_L[n] = 0.0f;
mrms->out_sq = 0.0f;
}
void MovingRMS_Update(MovingRMS *mrms, float in) {
float in_sq = in * in;
mrms->in_sq_L[mrms->count] = in_sq;
if (mrms->count == (mrms->L - 1)) {
mrms->count = 0;
} else {
mrms->count++;
}
mrms->out_sq += mrms->invL * (in_sq - mrms->in_sq_L[mrms->count]);
}
ISR(TIMER1_COMPA_vect) {
voltageValue = (float(analogRead(A0)) - OFFSET_ADC) * FACTOR_ADC;
MovingRMS_Update(&mrms, voltageValue);
}
void setup() {
Serial.begin(115200);
MovingRMS_Init(&mrms, MOVING_RMS_MAX_BUF);
// Timer1 setup at 5kHz
TCCR1A = 0;
TCCR1B = (1 << WGM12) | (1 << CS10);
OCR1A = 3199; // 16MHz / 3200 = 5kHz
TIMSK1 |= (1 << OCIE1A);
sei();
}
void loop() {
rms = sqrt(mrms.out_sq);
Serial.println(rms);
}
High Voltage AC/DC to Isolated ADC Signal Conversion Module
*PCBWay community is a sharing platform. We are not responsible for any design issues and parameter issues (board thickness, surface finish, etc.) you choose.
Raspberry Pi 5 7 Inch Touch Screen IPS 1024x600 HD LCD HDMI-compatible Display for RPI 4B 3B+ OPI 5 AIDA64 PC Secondary Screen(Without Speaker)
BUY NOW- Comments(0)
- Likes(3)
-
Enric Pons
Feb 23,2026
-
Nayel Khouatra
Dec 30,2025
-
Engineer
Nov 09,2025
- 1 USER VOTES
- YOUR VOTE 0.00 0.00
- 1
- 2
- 3
- 4
- 5
- 6
- 7
- 8
- 9
- 10
- 1
- 2
- 3
- 4
- 5
- 6
- 7
- 8
- 9
- 10
- 1
- 2
- 3
- 4
- 5
- 6
- 7
- 8
- 9
- 10
- 1
- 2
- 3
- 4
- 5
- 6
- 7
- 8
- 9
- 10
-
10design
-
10usability
-
10creativity
-
10content
More by Heo Nie
-
-
ARPS-2 – Arduino-Compatible Robot Project Shield for Arduino UNO
2462 0 5 -
-
A Compact Charging Breakout Board For Waveshare ESP32-C3
2900 3 7 -
AI-driven LoRa & LLM-enabled Kiosk & Food Delivery System
3116 2 1 -
-
-
-
ESP32-C3 BLE Keyboard - Battery Powered with USB-C Charging
3162 0 2 -
-







