Dan Hoover
UNITED STATES OF AMERICA • + Follow
Edit Project
Description
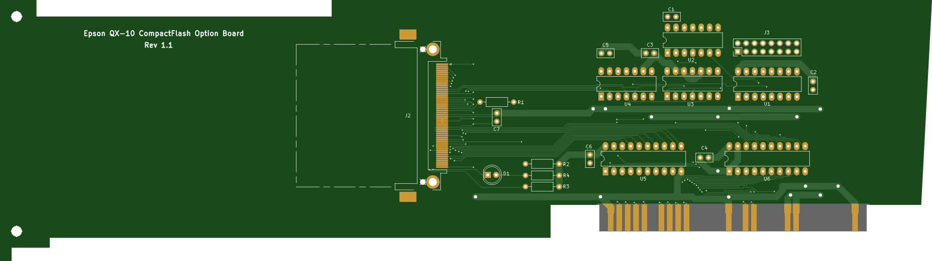
Epson QX10 CF Adapter
The QX10 CF adapter allows you to add a solid state drive to your QX10.
Github https://github.com/brijohn/qx10/tree/master/kicad/cf_adapter
Jan 26,2025
368 views
Epson QX10 CF Adapter
Allows you to connect a CF card to the Epson QX10 as a solid state hard drive
368
1
0
Published: Jan 26,2025
Standard PCB
Purchase
Donation Received ($)
PCBWay Donate 10% cost To Author
Only PCB
*PCBWay community is a sharing platform. We are not responsible for any design issues and parameter issues (board thickness, surface finish, etc.) you choose.
Copy this HTML into your page to embed a link to order this shared project
Copy
Under the
Attribution-ShareAlike (CC BY-SA)
License.
Raspberry Pi 5 7 Inch Touch Screen IPS 1024x600 HD LCD HDMI-compatible Display for RPI 4B 3B+ OPI 5 AIDA64 PC Secondary Screen(Without Speaker)
BUY NOW
Topic
- Comments(0)
- Likes(1)
Upload photo
You can only upload 5 files in total. Each file cannot exceed 2MB. Supports JPG, JPEG, GIF, PNG, BMP
0 / 10000
It looks like you have not written anything. Please add a comment and try again.
You can upload up to 5 images!
Image size should not exceed 2MB!
File format not supported!
View More
-
Electronic Adam
Apr 20,2025
View More
VOTING
0 votes
- 0 USER VOTES
0.00
- YOUR VOTE 0.00 0.00
- 1
- 2
- 3
- 4
- 5
- 6
- 7
- 8
- 9
- 10
Design
1/4
- 1
- 2
- 3
- 4
- 5
- 6
- 7
- 8
- 9
- 10
Usability
2/4
- 1
- 2
- 3
- 4
- 5
- 6
- 7
- 8
- 9
- 10
Creativity
3/4
- 1
- 2
- 3
- 4
- 5
- 6
- 7
- 8
- 9
- 10
Content
4/4
More by Dan Hoover
-
Engineer's Mini Notebook 555 Circuits by Forrest M. Mims III - PCB #1
PCB #1 IncludesBasic Monostable CircuitBasic Astable CircuitFrequency DividerTouch-Activated SwitchV...
-
Tandy Terminator for the TRS-80 Model II/12/16
The Tandy Terminator for the Model II/12/16 also fits the 16B and 6000, although those machines prob...
-
Epson QX10 YM2149 Sound Card
Recreation of the yamaha sound card for the QX10. Github: https://github.com/brijohn/qx10/tree/maste...
-
Epson QX10 CF Adapter
The QX10 CF adapter allows you to add a solid state drive to your QX10.Github https://github.com/bri...
-
Epson QX-10 Titan Clone
The Titan card allows you to add an 8088 processor to the QX10 to run dos software. It's been repro...
-
EPROM Booster - Program Higher voltage Vintage Eproms on your XGECU T48 / 866ii+
The cheaper XGECU Programmers are not capable of programming EPROMS at higher voltages. Even when yo...
-
PiColeco - Raspberry Pi Pico (Clone) Multicart
Full project details at https://github.com/aotta/PiCOLECO/tree/main?tab=readme-ov-file Thank you to ...
-
WonderTANG 2.0b - Latest version MSX FPGA Cartridge
Note: According to Luis the other board on pcbway is obsolete!This cartridge allows any MSX compute...
-
Engineer's Mini Notebook 555 Circuits by Forrest M. Mims III - PCB #3
This board includes the Event Failure AlarmAudio Oscillator / MetronomeLED FlasherToy OrganSee alsoh...
-
Engineer's Mini Notebook 555 Circuits by Forrest M. Mims III - PCB #2
This board includes the Pulse Generator, Frequency Meter, Bouncefree switch and Voltage Controlled i...
-
RGBtoHDMI Mega Board v2.0
Tested working.This is an update of my https://www.pcbway.com/project/shareproject/RGB2HDMI_Pro_The_...
-
Wemos D1 Maxi - Prototyping shield for the WeMos D1 Mini
This board allows you to connect a WeMos D1 Mini and up to 3 shields to broken out pin headers and s...
-
RGBtoHDMI 4.0 (Latest Version)
Boards are relatively easy to make. They can be made in a toaster oven as I show here. https://www.y...
-
RGB2HDMI Pro! The Ultimate Prototyping Board for RGBtoHDMI
This board is designed be modular so you can use as much or as little as you wantMy video showing th...
-
9 Pin Cable Tester
This simple project just uses a few materials to build a cable tester allowing you to test any combi...
-
Tandy Diagnostic Cartridge for Color Computer 1, 2 and 3 - Coco
Make a simple cartridge to test the basic functionality of your Coco. From ROM to RAM. Video, serial...
-
Apple II Gotek Adapter
This adapter uses simple, off the shelf 2.54mm pin headers and sockets to adapt a Shugart style gote...
-
The $5 XTIDE Card
XTIDE is a great tool for allowing you to use more modern compact flash, sd cards and large hard dri...
You may also like
-
ARPS-2 – Arduino-Compatible Robot Project Shield for Arduino UNO
128 0 0 -
A Compact Charging Breakout Board For Waveshare ESP32-C3
612 3 4 -
AI-driven LoRa & LLM-enabled Kiosk & Food Delivery System
599 2 0 -
-
-
-
ESP32-C3 BLE Keyboard - Battery Powered with USB-C Charging
811 0 1 -
-
mammoth-3D SLM Voron Toolhead – Manual Drill & Tap Edition
734 0 1 -
-
AEL-2011 Power Supply Module
1450 0 2







