gubutek :)
CANADA • + Follow
Edit Project
Components
|
|
socket header 2x8 |
x 2 | |
|
|
pin header 1x16 |
x 2 | |
|
|
pin header 1x2 horizontal |
x 1 | |
|
|
Wemos ESP32 S2 mini |
x 1 |
Tools, APP Software Used etc.
|
KiCad 9.0 |
Description
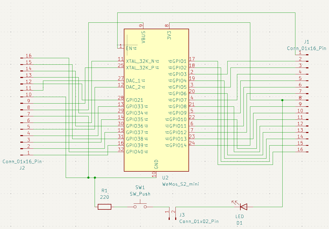
ESP32 S2 mini developed board for IoT
ESP32 S2 Mini Wemos expansion board
This is a breakout board for the ESP32 S2 mini of Wemos. The original one has 2 of 2x8 header make it impossibe to use with breadboard.
The expansion board makes the testing and prototyping processes become much easier. It will be perfect for testing all the sensors for home automation.
Simple components (led and push button) are added in case we need to debug the ESP32 S2 mini quickly.

Jan 31,2026
280 views
ESP32 S2 mini developed board for IoT
This is a breakout board for the ESP32 S2 mini of Wemos. It makes testing and prototyping processes become easier.
280
0
0
Published: Jan 31,2026
Standard PCB
Download Gerber file 1
BOM(Bill of materials)
Purchase
Donation Received ($)
PCBWay Donate 10% cost To Author
File Last Updated: 2026/02/02 (GMT+8)
File update record
2026-02-0207:51:03
Gerber file is updated.
Only PCB
PCB+Assembly
*PCBWay community is a sharing platform. We are not responsible for any design issues and parameter issues (board thickness, surface finish, etc.) you choose.
Copy this HTML into your page to embed a link to order this shared project
Copy
Under the
Attribution-NonCommercial-ShareAlike (CC BY-NC-SA)
License.
Raspberry Pi 5 7 Inch Touch Screen IPS 1024x600 HD LCD HDMI-compatible Display for RPI 4B 3B+ OPI 5 AIDA64 PC Secondary Screen(Without Speaker)
BUY NOW- Comments(0)
- Likes(0)
Upload photo
You can only upload 5 files in total. Each file cannot exceed 2MB. Supports JPG, JPEG, GIF, PNG, BMP
0 / 10000
It looks like you have not written anything. Please add a comment and try again.
You can upload up to 5 images!
Image size should not exceed 2MB!
File format not supported!
View More
View More
VOTING
0 votes
- 0 USER VOTES
0.00
- YOUR VOTE 0.00 0.00
- 1
- 2
- 3
- 4
- 5
- 6
- 7
- 8
- 9
- 10
Design
1/4
- 1
- 2
- 3
- 4
- 5
- 6
- 7
- 8
- 9
- 10
Usability
2/4
- 1
- 2
- 3
- 4
- 5
- 6
- 7
- 8
- 9
- 10
Creativity
3/4
- 1
- 2
- 3
- 4
- 5
- 6
- 7
- 8
- 9
- 10
Content
4/4
More by gubutek :)
-
Air Quality Monitor (for CO2, TVOC, Temperature and Humidity) With RP2040
IdeaI used RP2040-Zero micro-controller to gather data fromSHT31 humidity and temperature sensorSGP3...
-
ESP32 S2 mini developed board for IoT
ESP32 S2 Mini Wemos expansion boardThis is a breakout board for the ESP32 S2 mini of Wemos. The orig...
-
Tiny Game Console with Raspberry Pi Zero
This is the DIY pocket-sized game console that you can take with you anywhere you go. It is cheap an...
-
Christmas decoration: A winter village inside a rotatable Xmas tree
In this project you will build a lamp in the shape of a Christmas tree. The inside of the tree is a ...
You may also like
-
-
ARPS-2 – Arduino-Compatible Robot Project Shield for Arduino UNO
977 0 2 -
-
A Compact Charging Breakout Board For Waveshare ESP32-C3
1523 3 6 -
AI-driven LoRa & LLM-enabled Kiosk & Food Delivery System
1461 2 0 -
-
-
-
ESP32-C3 BLE Keyboard - Battery Powered with USB-C Charging
1653 0 1 -
-
mammoth-3D SLM Voron Toolhead – Manual Drill & Tap Edition
1247 0 1







