|
Arduino Nano IoT 33Arduino
|
x 1 | |
|
Submersible Water PumpDecdeal
|
x 4 |
|
Soldering Iron Wire Welding Lead Roll |
|
|
Soldering iron |
Drink Like James Bond! DIY Cocktail Mixer Using Arduino
Robotic Bartender
This weekend you can make your next cocktail party an even bigger success by building this DIY Cocktail Mixer using Arduino. The best part about the project is how creative and unique it will be for each individual maker! You’ll learn all of the steps needed to create their own mixers, but they should feel free to incorporate any touches that work well with them too.
A robot bartender is going to mix you a drink without getting tipsy. Why not try one out for yourself?A future where we can have our own bot-bartenders serving us alcohol at parties sounds pretty great! As soon as this technology becomes more widely available, I’ll be looking forward to taking advantage of all their benefits – namely being able to make sure no guests get too inebriated before they head home together (which would lead to someone else’s bad time).
Robotic Bartender Complete Video Tutorial
For those who don’t want to read, we’ve got the video for you. Watch it down here and learn about this project in just over 6 minutes!
So you like this video and want more of the same? Check out my Arduino project tutorial videos! While you are at it hit subscribe so we can keep bringing awesome content right into your feed. There’s plenty in store for all our subscribers who love what they’re watching just as much or even more than me – I guarantee that!”
How does Robot Bartender Work?
DIY Cocktail Mixer Using Arduino is an easy way to create tasty cocktails right out of your own kitchen – no bartender license required! If you’re looking for a fun project, try making some interesting ingredients like tequila-lime juice, or even better – make them ultra-strong and enjoy with friends.

The bot is really an Arduino that controls some pumps. A simple program allows the pumps to turn on for a certain time and make drinks using different ingredients! The machine comes with 5 recipes set, but you can change them if needed by changing input switches or programming it yourself – which would allow your DIY cocktail mixer to come out exactly how YOU want it to look because every person has their own style of the bar set up shop in their house…
If you’re looking for an easy way to mix the perfect drink, look no further than this electronic circuit. All that’s left now are a few simple steps and your bar is ready! Pour each ingredient into its corresponding container then turn on the pump at the top which releases just enough liquid from the bottle while preserving all precious alcohol content. Better yet? You won’t have any clean-up duties either since everything can slide right back onto their shelves once the mixing process has been completed – saving time in sauce prep AND re-shelving afterward too!
Things Needed to make a Cocktail Mixer
Arduino Nano RP 2040
12 V Pumps
Relays
Why not make a PCB for your Project?
Making a PCB for your DIY project is not hard nowadays. PCB helps to get rid of all messy wires and stuff and gives your project an awesome look. And it’s cool to make your own PCB for your project right?
Ordering High-Quality PCB for Cheap Price
I usually order our PCBs from PCBWay. PCBWay is a PCB manufacturer specializing in PCB prototyping, low-volume production, and neat and tidy PCB Assembly for a very low price. They have a very friendly customer support team and even perform a free PCB Design Review before payment and inform us if there is some issue with the design. Feel free to check out their website below. Make your own PCB for your Project
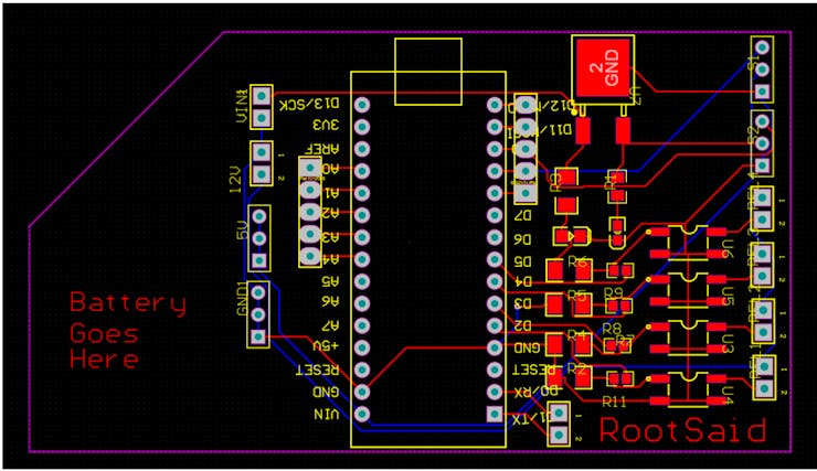
The Circuit

Input voltage is connected to a 7805 regulator which converts an incoming voltage of up to 32v into 5 voltages. For powering the Arduino and operating the relays, I will be using a 9v battery.
To pump drinks. I will be connecting pumps that work on 12 v, so to power it up, a dc adapter is required. Four GPIO pins of Arduino are connected to SSR or solid-state relays which is a type of relay that switches on and off when an external voltage is applied across its control terminals. These relays can be used in our project for controlling pumps and mixing our cocktails.
My design is just a starting point. You can redesign the entire thing, customize it and then make your own version of this project!

For me though, I decided to go with an Arduino Nano as the controller needs because its compact size means less weight in addition to being able to run off rechargeable batteries instead of bulky batteries, which will be more expensive upfront but much cheaper long term. Thanks to their low operating costs over time (energy cost).
Getting PCB done
Making a PCB for your DIY project is not hard nowadays. PCB helps to get rid of all messy wires and stuff and gives your project an awesome look. And it’s cool to make your own PCB for your project right?
I ordered PCB from PCBWay. PCBWay is a PCB manufacturer specializing in PCB prototyping, low-volume production, and neat and tidy PCB assembly.

To order your PCB from PCBWay, go to the PCBWay website and fill in the basic board details in the instant order form. From there you will be directed to a form where you can provide more elaborate board details. Update your board information in the PCB specification screen. On the next screen, you should be able to upload your Gerber file and submit it for review. Once the review is completed, all that is left is to add to the cart, make payment, and wait for your PCBs to arrive.
Once you get all the components and the PCB, it’s time for you to solder them together. Solder all the components onto the board and make sure to check the polarity of the components. After soldering the PCB looks like this.
The Software Part – Arduino IoT Cloud
Let’s get down to the software part. Here I’ll be programming the board using Arduino IoT cloud. The first thing to do is log into the Arduino IoT cloud.

Under the ‘things’ you should be able to see all the projects that you have done before and there is our project the cocktail mixer. Simply click on that and under setup you should be able to see all the properties that are linked to this project – the five variables that are linked to five buttons, the microcontroller board that is linked to this project, is Arduino Nano RP 2040, and the wi-fi network.

If you are not familiar with Arduino IoT cloud make sure you watch our previous video where I explained everything in detail.
The Variables for our Arduino Project
Here, under variables, you should be able to see five different boolean variables with the name of five different cocktails and each variable will be linked to a push button in our dashboard.
Dashboard for Creating Cocktails
This is our dashboard. Here you can see five different push buttons attached to these variables. All right, now let’s start coding.
Coding Our Arduino Project
First, we will be adding the header files that include all the functions and codes that will initiate the connection to the Arduino IoT cloud from our network.
In the setup function, we will initialize the serial communication, communication with Arduino cloud, set the pin mode, and then prepare the board to run the remaining code. These are the 5 functions that will run when there is any change in the corresponding variables. When one of the values changes, the corresponding function will run.
For example, when the digitalmartini variable changes, the ondigitalmartinichange function will run. If the value is 1, it will turn on curtain pumps in a certain sequence, once it finishes, it exits the loop and constantly looks for any change in variable value.
And here is the function that will turn on and off the pumps. That was really simple, right? Now, how do we change the variable? That’s right using a dashboard!
Lets Mix Some Cocktails
The code has been uploaded successfully now I will open the dashboard in another tab okay now let’s try pushing some buttons now when I click digital martini it will run all digital martini change functions and create a cocktail for me. Now let’s connect all our pumps and test our cocktail mixer.
Once you’ve put your creative DIY cocktail mixer together, it’s time to test the whole system out. Make sure that you follow all safety precautions and make sure everyone is wearing their protective gear before testing this device!

To start up the mixer, plug-in each of its components into a power supply, then flip on the switch. Now let’s tap on a cocktail in the dashboard and Voila! Here is your drink!
Conclusion
Let’s be honest. You have an idea for a fun and interactive project that’s perfect, but the timing just isn’t right yet! The DIY cocktail mixer is such a versatile device because it can serve many purposes from making drinks with friends or turning this into some kind of business venture in order to get more creative ideas off your plate (and onto theirs). So what will YOU do? Post them below so we know where you stand on our next question: Are there any other tasks keeping you busy at work today – aside from writing these articles?!
Give me more Awesome Projects!
#include "thingProperties.h"
void setup() {
Serial.begin(9600);
delay(1500);
initProperties();
ArduinoCloud.begin(ArduinoIoTPreferredConnection);
setDebugMessageLevel(2);
ArduinoCloud.printDebugInfo();
pinMode(LED_BUILTIN, OUTPUT);
pinMode(2, OUTPUT);
pinMode(3, OUTPUT);
pinMode(4, OUTPUT);
pinMode(5, OUTPUT);
}
void loop() {
ArduinoCloud.update();
}
void onBloodyLogicChange() {
if (bloodyLogic == true)
{
Serial.println("Preparing Bloody Logic");
Serial.println("Preparing Digital Martini");
digitalWrite(LED_BUILTIN, HIGH);
pumpOn(2, 2);
pumpOn(3, 2);
pumpOn(5, 1);
Serial.println("Bloody Logic Ready!");
digitalWrite(LED_BUILTIN, LOW);
}
}
void onDigitalMartiniChange() {
if (digitalMartini == true)
{
Serial.println("Preparing Digital Martini");
digitalWrite(LED_BUILTIN, HIGH);
delay(1000);
pumpOn(3, 1);
pumpOn(4, 3);
pumpOn(2, 1);
Serial.println("Digital Martini Ready!");
digitalWrite(LED_BUILTIN, LOW);
}
}
void onRobot75Change() {
if (robot75 == true)
{
Serial.println("Preparing Robot 75");
digitalWrite(LED_BUILTIN, HIGH);
delay(1000);
pumpOn(5, 3);
pumpOn(2, 1);
pumpOn(4, 1);
Serial.println("Robot 75 Ready!");
digitalWrite(LED_BUILTIN, LOW);
}
}
void onRobotOnTheBeachChange() {
if (robotOnTheBeach == true)
{
Serial.println("Preparing Robot on the Beach");
digitalWrite(LED_BUILTIN, HIGH);
delay(1000);
pumpOn(5, 2);
pumpOn(2, 1);
pumpOn(3, 1);
pumpOn(4, 1);
Serial.println("Robot on the Beach Ready!");
digitalWrite(LED_BUILTIN, LOW);
}
}
void onCyberPunchChange() {
if (cyberPunch == true)
{
Serial.println("Preparing Cyber Punch");
digitalWrite(LED_BUILTIN, HIGH);
delay(1000);
pumpOn(2, 1);
pumpOn(4, 2);
pumpOn(3, 1);
pumpOn(2, 2);
Serial.println("Cyber Punch Ready!");
digitalWrite(LED_BUILTIN, LOW);
}
}
void pumpOn(int duration, int pin)
{
Serial.println("");
digitalWrite(pin, HIGH);
Serial.print("Turning On Pump - ");
Serial.print(pin);
Serial.print(" For ");
Serial.print(duration);
Serial.println("Seconds");
Serial.println("");
delay(duration);
digitalWrite(2, LOW);
delay(1000);
}
Drink Like James Bond! DIY Cocktail Mixer Using Arduino
*PCBWay community is a sharing platform. We are not responsible for any design issues and parameter issues (board thickness, surface finish, etc.) you choose.
Raspberry Pi 5 7 Inch Touch Screen IPS 1024x600 HD LCD HDMI-compatible Display for RPI 4B 3B+ OPI 5 AIDA64 PC Secondary Screen(Without Speaker)
BUY NOW- Comments(0)
- Likes(2)
- 1 USER VOTES
- YOUR VOTE 0.00 0.00
- 1
- 2
- 3
- 4
- 5
- 6
- 7
- 8
- 9
- 10
- 1
- 2
- 3
- 4
- 5
- 6
- 7
- 8
- 9
- 10
- 1
- 2
- 3
- 4
- 5
- 6
- 7
- 8
- 9
- 10
- 1
- 2
- 3
- 4
- 5
- 6
- 7
- 8
- 9
- 10
-
8design
-
8usability
-
8creativity
-
8content
More by Krishna S
-
DIY Home Automation using Arduino UNO R4
Welcome to this beginner's guide to making your own home automation system, leveraging the prowess o...
-
Getting Plants Watered Automatically: A Guide to Scheduling
In this guide, we'll explore how using a scheduler in your DIY electronic projects can automate your...
-
DIY Motion Triggered Halloween Prop using Arduino/Digispark
Having Halloween decorations that come to life is absolutely fun. Unfortunately, there are significa...
-
Control your Home Devices using Arduino and Personal Assistant
IntroductionIn the previous video, we build an Alexa-controlled Door Locking System. So many people ...
-
Making A Gesture Controller Glove using Hall Effect Sensor
StoryHey guys, in this video, we will be making a compact circuit that can be fitted in a glove to c...
-
Voice Controlled Door Lock using Alexa and Arduino
Voice Controlled Door Lock: An OverviewHey, everyone! Welcome back. In this video, we'll make an Ale...
-
Making a DIY Soldering Fume Extractor with Lighting
IntroductionSoldering is awesome, right? It's fun to make our own PCB for our project, but there are...
-
Driving 4 High Current Motors in your Robot using a Simple L293D Piggy Backed Arduino Nano Shield
StoryHey, guys welcome back, In this post, I will show you how you can make your own high current mo...
-
USB Joystick using Arduino for Robotics and Computer Game
Hey guys, in this video, we are going to make an amazing compact joystick using Arduino. We can use ...
-
How to make an Arduino UNO at Home? DIY Arduino
In this project, we are going to be making our own customized Arduino Uno board and I will be showin...
-
Beating Heart PCB for Valentines Day | Love is in the Circuit
Hey guys it’s valentine’s day! So let me ask you a question. what gift are you going to give to your...
-
5V – 3.3V Logic Level Shifter IC for Arduino and Raspberry Pi
5V – 3.3V Logic Level Shifter IC for Arduino and Raspberry PiHey, Guys welcome back to RootSaid. In ...
-
Lets make an IOT based plant watering system using Arduino Nano 33 IoT, some pumps and an Android Smart Phone.
IntroductionHome automation is a popular subject these days and with excellent cause. Our smart devi...
-
DIY Photoshop Editing Console using Arduino Nano RP 2040
Making a DIY Photoshop Editing ConsoleWhat if there was something that we could use to quickly chang...
-
DIY Halloween Pumpkin using Arduino
It’s time to get ready for Halloween! We’re going to be doing a lot of DIY stuff this month, so stay...
-
Drink Like James Bond! DIY Cocktail Mixer Using Arduino
Robotic BartenderThis weekend you can make your next cocktail party an even bigger success by buildi...
-
-
ARPS-2 – Arduino-Compatible Robot Project Shield for Arduino UNO
895 0 2 -
-
A Compact Charging Breakout Board For Waveshare ESP32-C3
1457 3 6 -
AI-driven LoRa & LLM-enabled Kiosk & Food Delivery System
1413 2 0 -
-
-
-
ESP32-C3 BLE Keyboard - Battery Powered with USB-C Charging
1596 0 1 -
-
mammoth-3D SLM Voron Toolhead – Manual Drill & Tap Edition
1209 0 1







