|
|
EasyEDA |
DRV8825 Stepper Driver
Overview
This project is a custom-designed DRV8825 stepper motor driver PCB intended for robotics, automation, and embedded motion control applications. The board is designed as a reliable and compact carrier for the DRV8825 driver IC, providing stable current regulation, proper power distribution, and clean signal routing to ensure precise and efficient stepper motor operation.
Unlike generic breakout boards, this design emphasizes electrical reliability, layout optimization, and integration readiness for use in real robotic systems such as robotic arms, mobile robots, CNC subsystems, and automated mechanisms.
Design Objectives
The primary objectives of this PCB design are:
- Provide a stable platform for DRV8825 stepper motor driver operation
- Ensure reliable power delivery with proper trace width and current handling
- Maintain signal integrity for STEP, DIR, ENABLE, and control signals
- Support easy integration with microcontrollers such as STM32, ESP32, Arduino, or embedded controllers
- Enable compact implementation suitable for embedded robotics systems
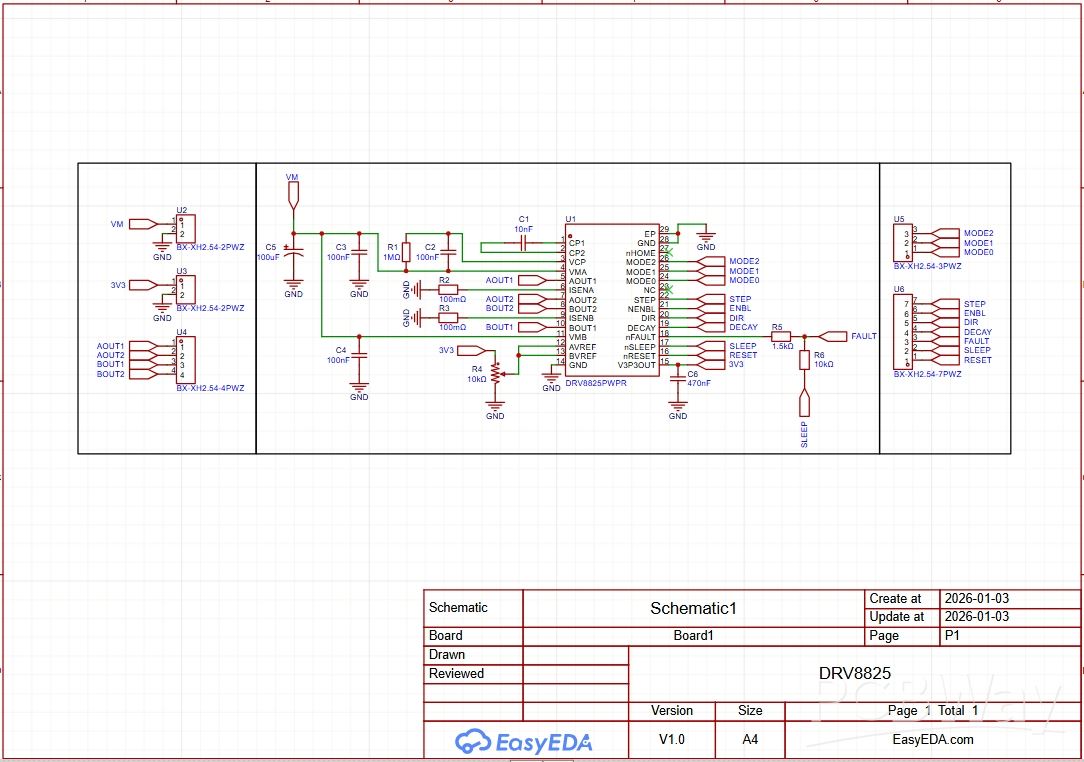
Hardware Architecture:
Main Driver IC
The core of this board is the DRV8825 stepper motor driver, which supports:
- Operating voltage range: 8.2 V to 45 V
- Output current: up to 2.2 A peak (with proper cooling)
- Microstepping capability: full step, half step, 1/4, 1/8, 1/16, and 1/32 step
- Integrated current regulation and protection features
Power Section
The PCB includes a dedicated motor power input section designed with:
- Wide copper traces to support high motor current
- Proper decoupling capacitors placed close to the driver IC
- Reduced impedance power routing to minimize voltage drop
- Stable ground reference to ensure proper driver operation
This ensures efficient power delivery and reduces electrical noise during motor switching.
Control Interface
The driver is controlled using standard stepper driver interface signals:
- STEP input for step control
- DIR input for direction control
- ENABLE input for driver activation
- Microstepping configuration pins
- Logic-level compatible inputs (3.3 V and 5 V compatible)
This allows seamless integration with microcontrollers and embedded systems.
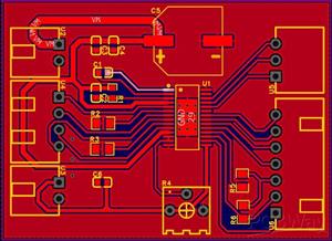
PCB Layout Considerations
Special attention was given to PCB layout for optimal performance:
- Proper separation between power and signal routing
- Short and direct traces for critical signals
- Ground plane implementation to improve noise immunity
- Proper decoupling capacitor placement
- Thermal-aware component placement for heat dissipation
These practices improve electrical stability and driver reliability.
Applications
This PCB is suitable for various motion control applications, including:
- Robotic arms
- Mobile robots
- CNC machines
- Automation systems
- Linear actuator control
- Embedded robotics platforms
- Mechatronics systems
Compatibility
This board can be interfaced with:
- STM32 microcontrollers
- ESP32 / ESP8266
- Arduino platforms
- Jetson Nano / embedded controllers
- Industrial automation controllers
Design Tools
Schematic and PCB layout were designed using EasyEDA, ensuring proper component placement, routing, and manufacturability.
Conclusion
This project provides a reliable and compact DRV8825 motor driver PCB optimized for robotics and embedded motion control applications. The design focuses on electrical stability, layout quality, and ease of integration, making it suitable for both prototyping and real-world robotic systems.
DRV8825 Stepper Driver
*PCBWay community is a sharing platform. We are not responsible for any design issues and parameter issues (board thickness, surface finish, etc.) you choose.
Raspberry Pi 5 7 Inch Touch Screen IPS 1024x600 HD LCD HDMI-compatible Display for RPI 4B 3B+ OPI 5 AIDA64 PC Secondary Screen(Without Speaker)
BUY NOW- Comments(0)
- Likes(0)
- 0 USER VOTES
- YOUR VOTE 0.00 0.00
- 1
- 2
- 3
- 4
- 5
- 6
- 7
- 8
- 9
- 10
- 1
- 2
- 3
- 4
- 5
- 6
- 7
- 8
- 9
- 10
- 1
- 2
- 3
- 4
- 5
- 6
- 7
- 8
- 9
- 10
- 1
- 2
- 3
- 4
- 5
- 6
- 7
- 8
- 9
- 10
More by Danu Rahmat Alfiyan
-
ARPS-2 – Arduino-Compatible Robot Project Shield for Arduino UNO
526 0 0 -
A Compact Charging Breakout Board For Waveshare ESP32-C3
959 3 6 -
AI-driven LoRa & LLM-enabled Kiosk & Food Delivery System
856 2 0 -
-
-
-
ESP32-C3 BLE Keyboard - Battery Powered with USB-C Charging
1124 0 1 -
-
mammoth-3D SLM Voron Toolhead – Manual Drill & Tap Edition
962 0 1 -
-
AEL-2011 Power Supply Module
1721 0 2







