Description
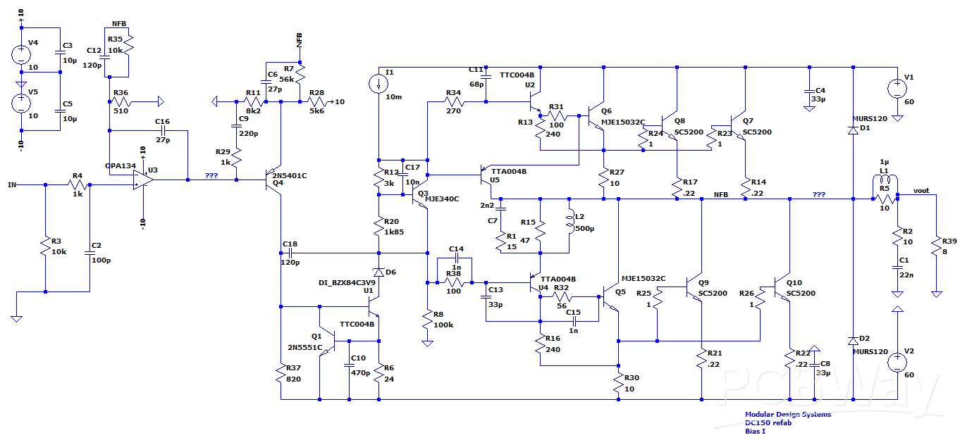
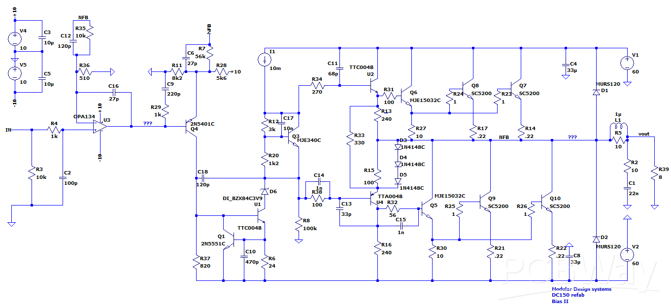
Crown DC150 refab 2026
No input and output coupling caps
No crossover distortion in class B takes on class D and class H
Very competitive in class AB takes on high end audio
Load and power invariant distortion profile


Schematic and Layout
Mar 30,2026
12 views
Crown DC150 refab 2026
Teleporting an old design into the future where its still a leader
12
0
1
Published: Mar 30,2026
Standard PCB
Purchase
Donation Received ($)
PCBWay Donate 10% cost To Author
Copy this HTML into your page to embed a link to order this shared project
Copy
Under the
Attribution-ShareAlike (CC BY-SA)
License.
Raspberry Pi 5 7 Inch Touch Screen IPS 1024x600 HD LCD HDMI-compatible Display for RPI 4B 3B+ OPI 5 AIDA64 PC Secondary Screen(Without Speaker)
BUY NOW- Comments(1)
- Likes(0)
Upload photo
You can only upload 5 files in total. Each file cannot exceed 2MB. Supports JPG, JPEG, GIF, PNG, BMP
0 / 10000
It looks like you have not written anything. Please add a comment and try again.
You can upload up to 5 images!
Image size should not exceed 2MB!
File format not supported!
View More
View More
VOTING
0 votes
- 0 USER VOTES
0.00
- YOUR VOTE 0.00 0.00
- 1
- 2
- 3
- 4
- 5
- 6
- 7
- 8
- 9
- 10
Design
1/4
- 1
- 2
- 3
- 4
- 5
- 6
- 7
- 8
- 9
- 10
Usability
2/4
- 1
- 2
- 3
- 4
- 5
- 6
- 7
- 8
- 9
- 10
Creativity
3/4
- 1
- 2
- 3
- 4
- 5
- 6
- 7
- 8
- 9
- 10
Content
4/4
More by ModularDesignSystems Harrison
-
SYMPHONY audio power amplifier
For single opamp use unity gain stable opamps only. 178.05mm X 120.65mmquasi complementary output st...
-
SYMEF Audio Power Amplifier
SYMEF audio power amplifier v2024170.05mm * 124.4mm
-
Crown DC150 refab 2026
No input and output coupling capsNo crossover distortion in class B takes on class D and class HVery...
-
Simple mosfet amplifier gain clone
This version of the simple mosfet amplifier is also 100mmx100mm preferred print on 2oz copperParalle...
-
SYMPHONY audio power amplifier dual opamp
For dual opamp use unity gain stable opamps only.178.05mm X 120.65mmquasi complementary output stage...
-
Heddie Amp
A headphone amplifier for 33 ohm to 600 ohm headphones
-
Multiway Speaker Crossover Board
multiway crossover with good phase can use two sided PCB. There are two other alternative designs in...
-
Morpheus V audio power amplifier
Following the success of Morpheus IV here's the bigger brother Morpheus V183.26 mm* 146.3 mm
-
AC auto voltage select and protect
AC auto voltage select and protect, under voltage , over voltage protect
-
Amplifier Chassis 3U Two Piece
Amplifier Chassis 3U Two Piece, 1.2mm powder coatSuperiorSpill prooflighter
-
mosfet amplifier
An amplifier thats good to go, getting in their with the worlds best while looking cool 100mmx100mm....
-
Pot luck amplifier
Pot luck amplifier, minimum compensation, soft clipping, can match up to most amplifiers
-
The perfect amplifier?
Semiconductor Manufacturing and Quality ControlManufacturing semiconductors is complex and requires ...
-
SYMEF type S
When evaluating and measuring audio we sometimes forget the brain is its own computer that applies i...
-
Balanced input
Balanced audio input suitable for both balanced and unbalanced inputs
-
Passive preamplifier
A passive preamplifier suitable for all types of power amplifiers
-
First Class Amplifier chassis
First Class Amplifier chassis1.5mm base plate galvanized steel gauge 164mm aluminum 6061/6063 front ...
-
Amplifier power supply board
Amplifier power supply board, measures 200.03mm * 106.81mm
You may also like
-
-
ARPS-2 – Arduino-Compatible Robot Project Shield for Arduino UNO
1241 0 4 -
-
A Compact Charging Breakout Board For Waveshare ESP32-C3
1758 3 7 -
AI-driven LoRa & LLM-enabled Kiosk & Food Delivery System
1736 2 0 -
-
-
-
ESP32-C3 BLE Keyboard - Battery Powered with USB-C Charging
1911 0 1 -







