Dec 08,2025
38 views
3Way Crossover Board
A three way crossover board
38
0
1
Published: Dec 08,2025
Standard PCB
Purchase
Donation Received ($)
PCBWay Donate 10% cost To Author
Copy this HTML into your page to embed a link to order this shared project
Copy
Under the
Attribution-NonCommercial-ShareAlike (CC BY-NC-SA)
License.
- Comments(1)
- Likes(0)
Upload photo
You can only upload 5 files in total. Each file cannot exceed 2MB. Supports JPG, JPEG, GIF, PNG, BMP
0 / 10000
It looks like you have not written anything. Please add a comment and try again.
You can upload up to 5 images!
Image size should not exceed 2MB!
File format not supported!
View More
View More
VOTING
0 votes
- 0 USER VOTES
0.00
- YOUR VOTE 0.00 0.00
- 1
- 2
- 3
- 4
- 5
- 6
- 7
- 8
- 9
- 10
Design
1/4
- 1
- 2
- 3
- 4
- 5
- 6
- 7
- 8
- 9
- 10
Usability
2/4
- 1
- 2
- 3
- 4
- 5
- 6
- 7
- 8
- 9
- 10
Creativity
3/4
- 1
- 2
- 3
- 4
- 5
- 6
- 7
- 8
- 9
- 10
Content
4/4
More by ModularDesignSystems Harrison
-
SYMPHONY audio power amplifier
Ensure you download the right Gerber. There are two Gerber files. One for single opamp and the other...
-
SYMEF Audio Power Amplifier
SYMEF audio power amplifier v2024170.05mm * 124.4mmOrder through PCBWAYUSER FEEDBACK... Extreme grip...
-
3Way Crossover Board
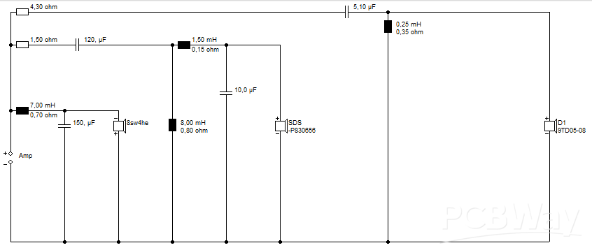
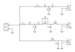
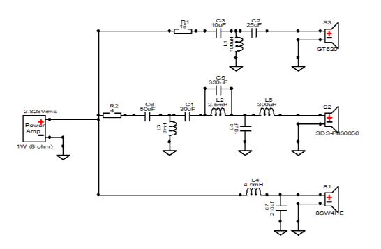
3 way passive crossover with good phase can use two sided PCB.
-
Morpheus V audio power amplifier
Following the success of Morpheus IV here's the bigger brother Morpheus V 183.26 mm* 146.3 mm
-
AC auto voltage select and protect
AC auto voltage select and protect, under voltage , over voltage protect
-
Amplifier Chassis 3U Two Piece
Amplifier Chassis 3U Two Piece, 1.2mm powder coatSuperiorSpill prooflighter
-
mosfet amplifier
An amplifier thats good to go, getting in their with the worlds best while looking cool 100mmx100mm....
-
Pot luck amplifier
Pot luck amplifier, minimum compensation, soft clipping, can match up to most amplifiers
-
The perfect amplifier?
Semiconductor Manufacturing and Quality ControlManufacturing semiconductors is complex and requires ...
-
SYMEF type S
When evaluating and measuring audio we sometimes forget the brain is its own computer that applies i...
-
Balanced input
Balanced audio input suitable for both balanced and unbalanced inputs
-
Passive preamplifier
A passive preamplifier suitable for all types of power amplifiers
-
First Class Amplifier chassis
First Class Amplifier chassis1.5mm base plate galvanized steel gauge 164mm aluminum 6061/6063 front ...
-
Amplifier power supply board
Amplifier power supply board, measures 200.03mm * 106.81mm
-
speaker protection - intermediate
Speaker protection can be used for true duo mono DC, Delay, temperature, over currentOver current pr...
-
power supply soft start
Measures 99.82mm * 91.57mm , use either 1oz or 2oz copper
-
Phono Power Supply
Groove phono power supply 198.88mm * 61.98mm, can use 1oz copper
-
Groove Phono MM-MC preamp
Comparable noise performance to Pearl3 180.21mm * 92.84mm
You may also like
-
-
AEL-2011 Power Supply Module
456 0 2 -
AEL-2011 50W Power Amplifier
417 0 2 -
-
-
Custom Mechanical Keyboard
646 0 0 -
Tester for Touch Screen Digitizer without using microcontroller
294 2 2 -
Audio reactive glow LED wristband/bracelet with NFC / RFID-Tags
281 0 1 -
-
-

















