Description
mosfet amplifier
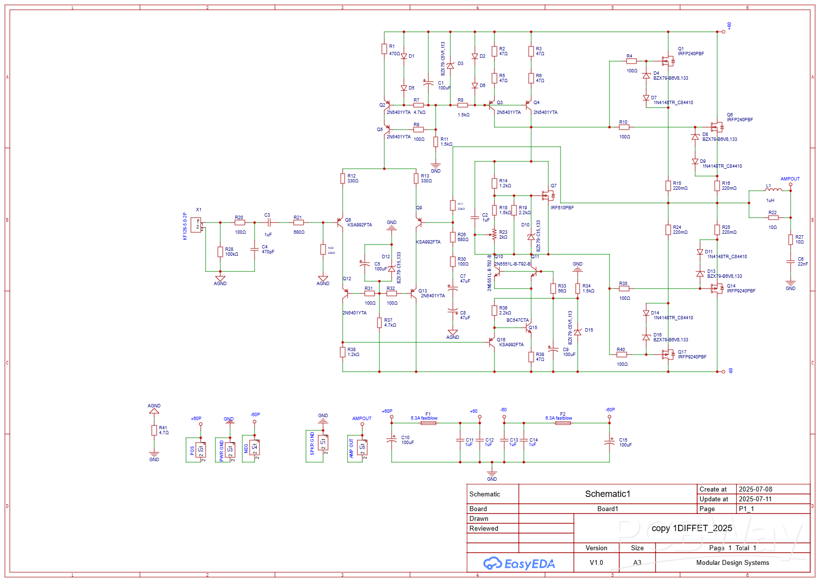
An amplifier thats good to go, getting in their with the worlds best while looking cool 100mmx100mm. If you could take one amplifier with you to the farthest corner would this be it, a solid state tube amplifier
Schematic and Layout
Oct 16,2024
1,835 views
mosfet amplifier
Solid state tube amplifier
1835
1
0
Published: Oct 16,2024
Standard PCB
Download Gerber file 34
BOM(Bill of materials)
Centroid file
Purchase
Donation Received ($)
PCBWay Donate 10% cost To Author
File Last Updated: 2025/07/11 (GMT+8)
File update record
2025-07-1117:56:40
Centroid file is updated.
2025-07-1117:56:40
Parts List (BOM) is updated.
2025-07-1117:56:40
Gerber file is updated.
2025-07-0702:59:27
Centroid file is updated.
2025-07-0702:59:27
Parts List (BOM) is updated.
2025-07-0702:59:27
Gerber file is updated.
Only PCB
PCB+Assembly
*PCBWay community is a sharing platform. We are not responsible for any design issues and parameter issues (board thickness, surface finish, etc.) you choose.
Copy this HTML into your page to embed a link to order this shared project
Copy
Under the
Attribution-NonCommercial-ShareAlike (CC BY-NC-SA)
License.
Raspberry Pi 5 7 Inch Touch Screen IPS 1024x600 HD LCD HDMI-compatible Display for RPI 4B 3B+ OPI 5 AIDA64 PC Secondary Screen(Without Speaker)
BUY NOW
Topic
- Comments(0)
- Likes(1)
Upload photo
You can only upload 5 files in total. Each file cannot exceed 2MB. Supports JPG, JPEG, GIF, PNG, BMP
0 / 10000
It looks like you have not written anything. Please add a comment and try again.
You can upload up to 5 images!
Image size should not exceed 2MB!
File format not supported!
View More
-
Engineer
Apr 24,2025
View More
VOTING
0 votes
- 0 USER VOTES
0.00
- YOUR VOTE 0.00 0.00
- 1
- 2
- 3
- 4
- 5
- 6
- 7
- 8
- 9
- 10
Design
1/4
- 1
- 2
- 3
- 4
- 5
- 6
- 7
- 8
- 9
- 10
Usability
2/4
- 1
- 2
- 3
- 4
- 5
- 6
- 7
- 8
- 9
- 10
Creativity
3/4
- 1
- 2
- 3
- 4
- 5
- 6
- 7
- 8
- 9
- 10
Content
4/4
More by ModularDesignSystems Harrison
-
SYMPHONY audio power amplifier
Ensure you download the right Gerber. There are two Gerber files. One for single opamp and the other...
-
SYMEF Audio Power Amplifier
SYMEF audio power amplifier v2024170.05mm * 124.4mmOrder through PCBWAYUSER FEEDBACK... Extreme grip...
-
Heddie Amp
A headphone amplifier for 33 ohm to 600 ohm headphones
-
3Way Crossover Board
3 way passive crossover with good phase can use two sided PCB. There are two other alternative desig...
-
Morpheus V audio power amplifier
Following the success of Morpheus IV here's the bigger brother Morpheus V 183.26 mm* 146.3 mm
-
AC auto voltage select and protect
AC auto voltage select and protect, under voltage , over voltage protect
-
Amplifier Chassis 3U Two Piece
Amplifier Chassis 3U Two Piece, 1.2mm powder coatSuperiorSpill prooflighter
-
mosfet amplifier
An amplifier thats good to go, getting in their with the worlds best while looking cool 100mmx100mm....
-
Pot luck amplifier
Pot luck amplifier, minimum compensation, soft clipping, can match up to most amplifiers
-
The perfect amplifier?
Semiconductor Manufacturing and Quality ControlManufacturing semiconductors is complex and requires ...
-
SYMEF type S
When evaluating and measuring audio we sometimes forget the brain is its own computer that applies i...
-
Balanced input
Balanced audio input suitable for both balanced and unbalanced inputs
-
Passive preamplifier
A passive preamplifier suitable for all types of power amplifiers
-
First Class Amplifier chassis
First Class Amplifier chassis1.5mm base plate galvanized steel gauge 164mm aluminum 6061/6063 front ...
-
Amplifier power supply board
Amplifier power supply board, measures 200.03mm * 106.81mm
-
speaker protection - intermediate
Speaker protection can be used for true duo mono DC, Delay, temperature, over currentOver current pr...
-
power supply soft start
Measures 99.82mm * 91.57mm , use either 1oz or 2oz copper
-
Phono Power Supply
Groove phono power supply 198.88mm * 61.98mm, can use 1oz copper
You may also like
-
ARPS-2 – Arduino-Compatible Robot Project Shield for Arduino UNO
357 0 0 -
A Compact Charging Breakout Board For Waveshare ESP32-C3
701 3 6 -
AI-driven LoRa & LLM-enabled Kiosk & Food Delivery System
682 2 0 -
-
-
-
ESP32-C3 BLE Keyboard - Battery Powered with USB-C Charging
898 0 1 -
-
mammoth-3D SLM Voron Toolhead – Manual Drill & Tap Edition
776 0 1 -
-
AEL-2011 Power Supply Module
1518 0 2







