Pablo Mirrortrec
MEXICO • + Follow
Edit Project
Description
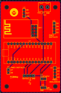
Control module by nrf24
This PCB is designed for wireless data transmission and reception using the nrf24 RF module. Its versatile design allows it to be adapted for various applications, such as controlling two H-bridges (without PWM) or functioning as a ground station for data telemetry.
The board features accessible I2C communication pins, ensuring reliable long-range data exchange without issues.
Schematic and Layout
Nov 04,2025
233 views
Control module by nrf24
Control module by nrf24, accessible for various projects
233
1
0
Published: Nov 04,2025
Standard PCB
Download Gerber file 0
BOM(Bill of materials)
Purchase
Donation Received ($)
PCBWay Donate 10% cost To Author
Only PCB
PCB+Assembly
*PCBWay community is a sharing platform. We are not responsible for any design issues and parameter issues (board thickness, surface finish, etc.) you choose.
Copy this HTML into your page to embed a link to order this shared project
Copy
Under the
Attribution-ShareAlike (CC BY-SA)
License.
Raspberry Pi 5 7 Inch Touch Screen IPS 1024x600 HD LCD HDMI-compatible Display for RPI 4B 3B+ OPI 5 AIDA64 PC Secondary Screen(Without Speaker)
BUY NOW- Comments(0)
- Likes(1)
Upload photo
You can only upload 5 files in total. Each file cannot exceed 2MB. Supports JPG, JPEG, GIF, PNG, BMP
0 / 10000
It looks like you have not written anything. Please add a comment and try again.
You can upload up to 5 images!
Image size should not exceed 2MB!
File format not supported!
View More
-
Aixa Olivares
Nov 04,2025
View More
VOTING
0 votes
- 0 USER VOTES
0.00
- YOUR VOTE 0.00 0.00
- 1
- 2
- 3
- 4
- 5
- 6
- 7
- 8
- 9
- 10
Design
1/4
- 1
- 2
- 3
- 4
- 5
- 6
- 7
- 8
- 9
- 10
Usability
2/4
- 1
- 2
- 3
- 4
- 5
- 6
- 7
- 8
- 9
- 10
Creativity
3/4
- 1
- 2
- 3
- 4
- 5
- 6
- 7
- 8
- 9
- 10
Content
4/4
More by Pablo Mirrortrec
-
Radio control with nrf24
A control for radio frequency projects with the NRF24 module, where we have two joysticks to control...
-
Arduino NRF24 flight computer
In this project, the goal is to control servo motors using data from an MPU (Motion Processing Unit)...
-
555 for breadboard o 555 para protoboard
Tired of always having to build an astable 555 circuit for clock pulse projects? This PCB helps you ...
-
Control module by nrf24
This PCB is designed for wireless data transmission and reception using the nrf24 RF module. Its ver...
-
USB-C power supply
Type C power supply for those who don't know how to solder SMD components or have difficulty obtaini...
-
Modulo Moc y Triac
A mini module capable of controlling the passage of alternating current, adding to the 5v relay modu...
-
Shield Arduino Nano
Base for arduino Nano which has a stable 5v regulator to connect sensors or servo motors, with i2c c...
-
Temperature sensor com lm358 and lm3
Temperature sensor with lm358 and lm35 where we can drive things thanks to the output it has, analog...
-
5v power supply v2
Power supply for 5v constant thanks to the regulator that incorporates but this not only makes it fu...
-
base for raspberry pi pico
A base for the raspberry pi pico to use the gpio ports in a simpler way as well as to be able to use...
-
7-segment display
PCB board designed for beginners in electronics, compatible with 7-segment displays both common anod...
-
5v power supply mirror
Simple 5v power supply but with multiple connectors for those occasions where we do not have the spe...
-
7-Segment Display Control with Decoders 74LS47/48
This project involves designing and constructing a PCB that allows for the control of a 7-segment di...
-
LED Sequencer with CD4017
This project consists of a printed circuit board (PCB) designed to control a sequence of LEDs using ...
-
Darkness sensor
The circuit is designed to turn on an LED when the ambient light decreases, i.e. when it is dark. Th...
-
The 3 modes of the 555
The reason for this project is that students around the world can see how the 555 can have different...
You may also like
-
-
ARPS-2 – Arduino-Compatible Robot Project Shield for Arduino UNO
895 0 2 -
-
A Compact Charging Breakout Board For Waveshare ESP32-C3
1457 3 6 -
AI-driven LoRa & LLM-enabled Kiosk & Food Delivery System
1413 2 0 -
-
-
-
ESP32-C3 BLE Keyboard - Battery Powered with USB-C Charging
1595 0 1 -
-
mammoth-3D SLM Voron Toolhead – Manual Drill & Tap Edition
1208 0 1







