Ingeniero Electronico
COLOMBIA • + Follow
Edit Project
Description
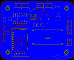
Control de Motor Paso a Paso con Pantalla basado en ESP32-S3
La PCB integra el microcontrolador ESP32-S3 junto con un driver de control para motor paso a paso y un expansor dedicado para la conexión de la pantalla utilizada en el control del motor. El diseño incluye pistas de potencia reforzadas, conectores específicos para el motor, la pantalla y la alimentación, así como componentes de protección y filtrado que garantizan un funcionamiento estable y confiable. La placa está pensada para una fácil integración y fabricación profesional.
Dec 25,2025
193 views
Control de Motor Paso a Paso con Pantalla basado en ESP32-S3
Diseño de una placa basada en ESP32-S3 para el control preciso de un motor paso a paso con interfaz visual mediante pantalla.
193
1
0
Published: Dec 25,2025
Standard PCB
Purchase
Donation Received ($)
PCBWay Donate 10% cost To Author
Only PCB
*PCBWay community is a sharing platform. We are not responsible for any design issues and parameter issues (board thickness, surface finish, etc.) you choose.
Copy this HTML into your page to embed a link to order this shared project
Copy
Under the
Attribution-ShareAlike (CC BY-SA)
License.
Raspberry Pi 5 7 Inch Touch Screen IPS 1024x600 HD LCD HDMI-compatible Display for RPI 4B 3B+ OPI 5 AIDA64 PC Secondary Screen(Without Speaker)
BUY NOW- Comments(0)
- Likes(1)
Upload photo
You can only upload 5 files in total. Each file cannot exceed 2MB. Supports JPG, JPEG, GIF, PNG, BMP
0 / 10000
It looks like you have not written anything. Please add a comment and try again.
You can upload up to 5 images!
Image size should not exceed 2MB!
File format not supported!
View More
-
Ingeniero Electronico
Dec 25,2025
View More
VOTING
0 votes
- 0 USER VOTES
0.00
- YOUR VOTE 0.00 0.00
- 1
- 2
- 3
- 4
- 5
- 6
- 7
- 8
- 9
- 10
Design
1/4
- 1
- 2
- 3
- 4
- 5
- 6
- 7
- 8
- 9
- 10
Usability
2/4
- 1
- 2
- 3
- 4
- 5
- 6
- 7
- 8
- 9
- 10
Creativity
3/4
- 1
- 2
- 3
- 4
- 5
- 6
- 7
- 8
- 9
- 10
Content
4/4
More by Ingeniero Electronico
-
Diseño 3D de las Piezas Mecánicas de un Sistema Ball and Beam
Proyecto de un sistema Ball and Beam diseñado en 3D, con todas las piezas necesarias para su ensambl...
-
Control de Motor Paso a Paso con Pantalla basado en ESP32-S3
La PCB integra el microcontrolador ESP32-S3 junto con un driver de control para motor paso a paso y ...
You may also like
-
-
ARPS-2 – Arduino-Compatible Robot Project Shield for Arduino UNO
1760 0 5 -
-
A Compact Charging Breakout Board For Waveshare ESP32-C3
2334 3 7 -
AI-driven LoRa & LLM-enabled Kiosk & Food Delivery System
2375 2 0 -
-
-
-
ESP32-C3 BLE Keyboard - Battery Powered with USB-C Charging
2524 0 2 -
-







