|
Proteus 8 |
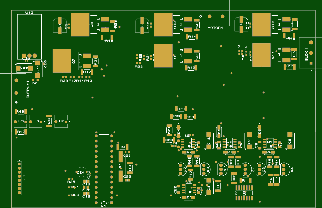
Bipolar PWM BLDC ESC
This project aims to build a sensor-less brushless DC motor controller. It is inspired by the curiosity of how BLDC motor ESCs work. The ESCs were intended to be used on drones, robotic trolley, and/or electric tricycle as undergrad projects before they were scrapped.
The controller uses bipolar PWM which is generated from an IR2104 chip which is in-turn powered from an ATMega328P microcontroller. A series of PN2222 BJTs were used to switch/control what phases were activated at a time during commutation. Each phase of the motor is fed a PWM from IR2104 chips. A zero-crossing algorithm is used to manage commutation cycle.
Bipolar PWM BLDC ESC
*PCBWay community is a sharing platform. We are not responsible for any design issues and parameter issues (board thickness, surface finish, etc.) you choose.
Raspberry Pi 5 7 Inch Touch Screen IPS 1024x600 HD LCD HDMI-compatible Display for RPI 4B 3B+ OPI 5 AIDA64 PC Secondary Screen(Without Speaker)
BUY NOW- Comments(0)
- Likes(1)
-
Engineer
Sep 04,2025
- 0 USER VOTES
- YOUR VOTE 0.00 0.00
- 1
- 2
- 3
- 4
- 5
- 6
- 7
- 8
- 9
- 10
- 1
- 2
- 3
- 4
- 5
- 6
- 7
- 8
- 9
- 10
- 1
- 2
- 3
- 4
- 5
- 6
- 7
- 8
- 9
- 10
- 1
- 2
- 3
- 4
- 5
- 6
- 7
- 8
- 9
- 10
More by Engineer
-
ARPS-2 – Arduino-Compatible Robot Project Shield for Arduino UNO
113 0 0 -
A Compact Charging Breakout Board For Waveshare ESP32-C3
597 3 4 -
AI-driven LoRa & LLM-enabled Kiosk & Food Delivery System
585 2 0 -
-
-
-
ESP32-C3 BLE Keyboard - Battery Powered with USB-C Charging
796 0 1 -
-
mammoth-3D SLM Voron Toolhead – Manual Drill & Tap Edition
728 0 1 -
-
AEL-2011 Power Supply Module
1431 0 2







