Muhammad Uzzam Butt
PAKISTAN • + Follow
Edit Project
Components
Description
Atiny 85 crypto miner
This small but cheap crypto miner is a fun project made for beginners. Duino-Coin is a coin that can be mined with Arduinos, ESP8266/32 boards, Raspberry Pis, computers, and many more (including Wi-Fi routers, smart TVs, smartphones, smartwatches, SBCs, MCUs or even GPUs). The D1 mini is the host that connects all of those Attiny micro controllers To the internet to mine Duino coin or DuCo.
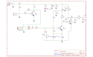
Schematic and Layout
Sep 16,2022
2,738 views
Atiny 85 crypto miner
This is an Attiny 85 run Crypto miner that mines Duino coin
2738
2
4
9.00 (1)
Published: Sep 16,2022
Standard PCB
Purchase
Donation Received ($)
PCBWay Donate 10% cost To Author
Only PCB
*PCBWay community is a sharing platform. We are not responsible for any design issues and parameter issues (board thickness, surface finish, etc.) you choose.
Copy this HTML into your page to embed a link to order this shared project
Copy
Under the
Attribution-NonCommercial-ShareAlike (CC BY-NC-SA)
License.
Raspberry Pi 5 7 Inch Touch Screen IPS 1024x600 HD LCD HDMI-compatible Display for RPI 4B 3B+ OPI 5 AIDA64 PC Secondary Screen(Without Speaker)
BUY NOW- Comments(4)
- Likes(2)
Upload photo
You can only upload 5 files in total. Each file cannot exceed 2MB. Supports JPG, JPEG, GIF, PNG, BMP
0 / 10000
It looks like you have not written anything. Please add a comment and try again.
You can upload up to 5 images!
Image size should not exceed 2MB!
File format not supported!
View More
-
Engineer
Nov 13,2025
-
Rastislav Šorl
Mar 15,2024
View More
VOTING
1 votes
- 1 USER VOTES
9.00
- YOUR VOTE 0.00 0.00
- 1
- 2
- 3
- 4
- 5
- 6
- 7
- 8
- 9
- 10
Design
1/4
- 1
- 2
- 3
- 4
- 5
- 6
- 7
- 8
- 9
- 10
Usability
2/4
- 1
- 2
- 3
- 4
- 5
- 6
- 7
- 8
- 9
- 10
Creativity
3/4
- 1
- 2
- 3
- 4
- 5
- 6
- 7
- 8
- 9
- 10
Content
4/4
-
10design
-
8usability
-
10creativity
-
8content
9.00
More by Muhammad Uzzam Butt
You may also like
-
ARPS-2 – Arduino-Compatible Robot Project Shield for Arduino UNO
374 0 0 -
A Compact Charging Breakout Board For Waveshare ESP32-C3
721 3 6 -
AI-driven LoRa & LLM-enabled Kiosk & Food Delivery System
700 2 0 -
-
-
-
ESP32-C3 BLE Keyboard - Battery Powered with USB-C Charging
917 0 1 -
-
mammoth-3D SLM Voron Toolhead – Manual Drill & Tap Edition
780 0 1 -
-
AEL-2011 Power Supply Module
1531 0 2







