|
KiCad 9.0 |
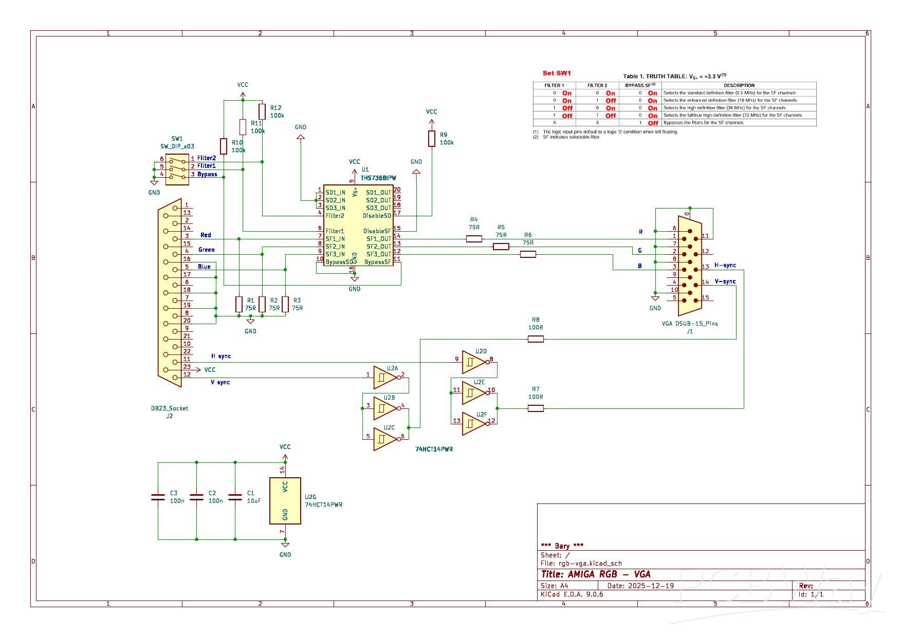
AMIGA RGB-VGA adapter ( modified) with -SD/ED/HD/Full-HD Filters
This is a modified version of AMIRGB2VGA ULTIMATE from
Ember EmberHeavyIndustries,
https://www.pcbway.com/project/shareproject/AMIRGB2VGA_ULTIMATE_6bd4d0e4.html
My goal was to make the adapter smaller and reduce its thickness.
I removed the CSync signal switch for the Sony PVM monitor and such.
I think not many people use it anymore.
***************************************************************************************
Quote from Ember:
Fully buffered Composite HSync and VSync signals
Impedance matched inputs and outputs
Fully high quality buffered video signals
Fully filtered spurious input frequencies: no more vertical bars on LCD screens !
Four user selectable filter settings: precisely match your display resolution for perfect quality !
Smaller than the original 390682-01/03 VGA dongle by commodore
User can freely select any of the four low-pass filter profiles, to either match resolutions for maximum clarity and clearness; available profiles are:
SD -> 9.5Mhz
ED -> 18Mhz
HD -> 36Mhz
FHD -> 72Mhz
In the case of the Amiga series computers, it is basically a matter of calibrating the filters for two major cases: OCS/ECS and AGA.
In the first case, filtering calibrated at 9Mhz or 18Mhz is appropriate, while in the second case it is appropriate to increase the bandwidth, filtering around 30Mhz.
******************************************************************************************
DB 15 VGA CONNECTOR:

Recommended fitting procedure:
fit U1 and U2
then all the resistors and capacitors
finally the switch SW1 and connectors J1 and J2
Components:
- U1 THS7368IPW TSSOP 20
- U2 74HCT14PWR TSSOP 14
- C1 10uF 0805
- C2,C3 100nF 0805
- R1-R6 75R 0805
- R7,R8 100R 0805
- R9-R12 100k 0805
- SW1 switch 3x SMD
- J1 VGA D-sub 15 pins Female
- J2 DB23 D-sub 23 pins Female
The thickness of the PCB must be 0.8 mm.
For $5, you can change the PCB color. There is no discount on the purple one.
You can use a 2.54mm pin head angle to connect the PCB and the DB15 connector.




AMIGA RGB-VGA adapter ( modified) with -SD/ED/HD/Full-HD Filters
*PCBWay community is a sharing platform. We are not responsible for any design issues and parameter issues (board thickness, surface finish, etc.) you choose.
Raspberry Pi 5 7 Inch Touch Screen IPS 1024x600 HD LCD HDMI-compatible Display for RPI 4B 3B+ OPI 5 AIDA64 PC Secondary Screen(Without Speaker)
BUY NOW- Comments(2)
- Likes(3)
-
Electronic Adam
Mar 06,2026
-
Troy Seidel
Jan 31,2026
-
(DIY) C64iSTANBUL
Jan 24,2026
- 0 USER VOTES
- YOUR VOTE 0.00 0.00
- 1
- 2
- 3
- 4
- 5
- 6
- 7
- 8
- 9
- 10
- 1
- 2
- 3
- 4
- 5
- 6
- 7
- 8
- 9
- 10
- 1
- 2
- 3
- 4
- 5
- 6
- 7
- 8
- 9
- 10
- 1
- 2
- 3
- 4
- 5
- 6
- 7
- 8
- 9
- 10
More by Bary duke
-
Amiga External 3x FDD (Floppy Disk Drive)
Allows you to connect an original 1.44MB 3.5" PC FDD without any modifications or PC FDD modified fo...
-
RTC for Amiga 500
RTC (Real Time Clock) module for the Amiga 500used on its own plugged into a trapdoorComponents:3x r...
-
Amiga 500+ 1MB RAM+RTC (A500-512kb)
Memory expansion for Amiga 500+ by 1MB or 512kb for Amiga 500 + RTC (real time clock)I used 2x 512kb...
-
AMIGA RGB-VGA adapter with 9.5MHz Filters and 6dB Gain
RGB to VGA adapter for the Amiga A500-A600-A2000-A1200-A4000The THS7374 is the perfect choice for al...
-
AMIGA RGB-VGA adapter ( modified) with -SD/ED/HD/Full-HD Filters
This is a modified version of AMIRGB2VGA ULTIMATE from Ember EmberHeavyIndustries,https://www.pcbway...
-
Amiga External 3x FDD-smd variant
Allows you to connect an original 1.44MB 3.5" PC FDD without any modifications or PC FDD modified fo...
-
-
ARPS-2 – Arduino-Compatible Robot Project Shield for Arduino UNO
1816 0 5 -
-
A Compact Charging Breakout Board For Waveshare ESP32-C3
2394 3 7 -
AI-driven LoRa & LLM-enabled Kiosk & Food Delivery System
2460 2 0 -
-
-
-
ESP32-C3 BLE Keyboard - Battery Powered with USB-C Charging
2594 0 2 -
-







