Julius C
ROMANIA • + Follow
Edit Project
Components
|
|
LOLIN D1 miniWemos
|
x 1 | |
|
3296W-1-253Bourns Inc.
|
x 1 | |
|
1 Channel Relay Module 5V with optocoupler Support High and Low Level Trigger |
x 1 | |
|
|
WS2812B diode |
x 1 |
Description
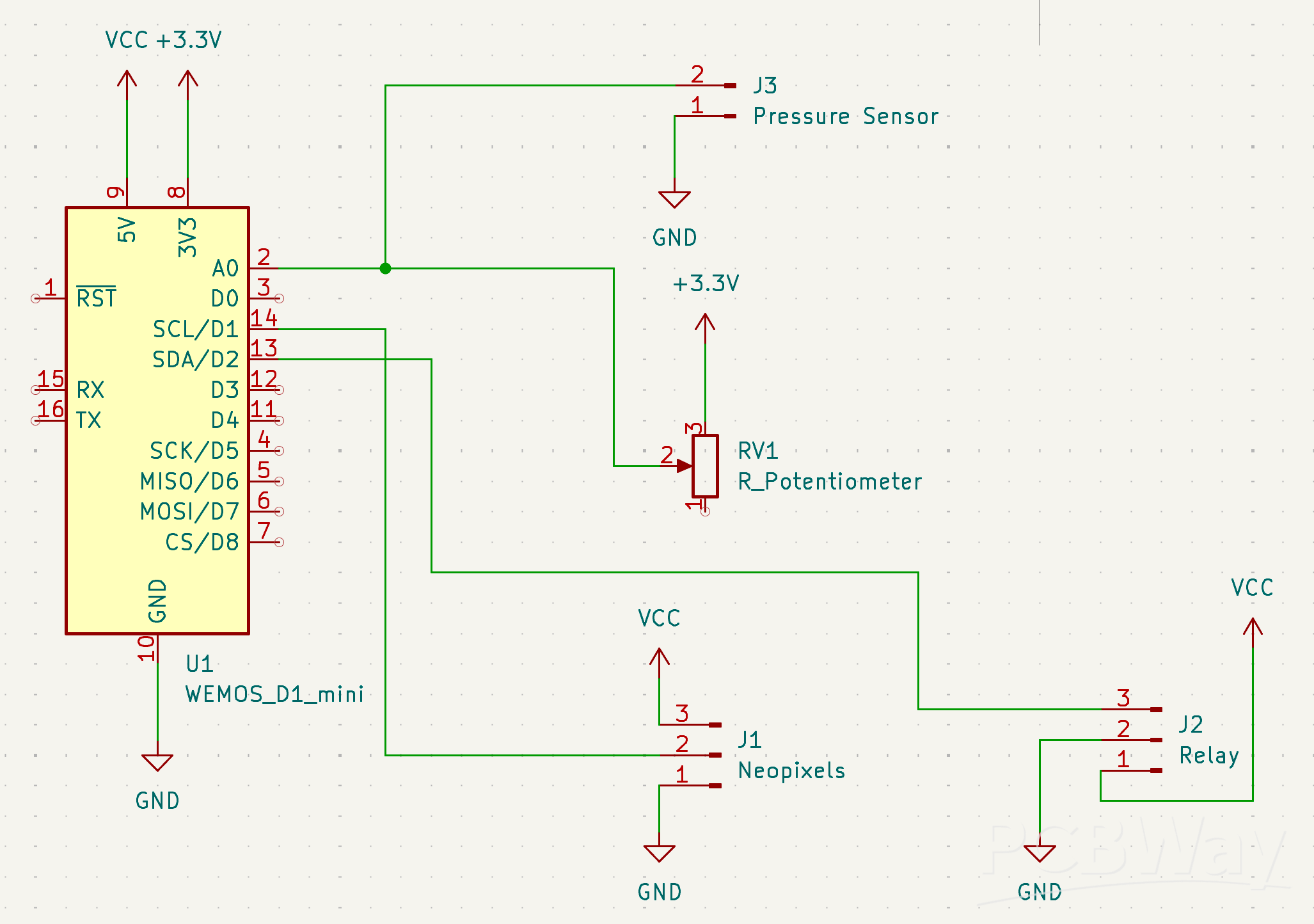
Velostat Pressure Pad (Wemos D1 Mini)
An edge lit panel sandwich placed on top of the actual Velostat pressure sensor makes for a nice "dance floor" step tile.
As seen in the youtube video:
Schematic and Layout
Apr 24,2025
639 views
Velostat Pressure Pad (Wemos D1 Mini)
Easy to build pressure sensor. Attach a velostat sandwich sensor and a relay module, together with a Wemos D1 Mini.
639
1
1
Published: Apr 24,2025
Standard PCB
Download Gerber file 2
Purchase
Donation Received ($)
PCBWay Donate 10% cost To Author
Only PCB
*PCBWay community is a sharing platform. We are not responsible for any design issues and parameter issues (board thickness, surface finish, etc.) you choose.
Copy this HTML into your page to embed a link to order this shared project
Copy
Under the
Attribution (CC BY)
License.
Raspberry Pi 5 7 Inch Touch Screen IPS 1024x600 HD LCD HDMI-compatible Display for RPI 4B 3B+ OPI 5 AIDA64 PC Secondary Screen(Without Speaker)
BUY NOW- Comments(1)
- Likes(1)
Upload photo
You can only upload 5 files in total. Each file cannot exceed 2MB. Supports JPG, JPEG, GIF, PNG, BMP
0 / 10000
It looks like you have not written anything. Please add a comment and try again.
You can upload up to 5 images!
Image size should not exceed 2MB!
File format not supported!
View More
-
Rene Sorensen
Jul 24,2025
View More
VOTING
0 votes
- 0 USER VOTES
0.00
- YOUR VOTE 0.00 0.00
- 1
- 2
- 3
- 4
- 5
- 6
- 7
- 8
- 9
- 10
Design
1/4
- 1
- 2
- 3
- 4
- 5
- 6
- 7
- 8
- 9
- 10
Usability
2/4
- 1
- 2
- 3
- 4
- 5
- 6
- 7
- 8
- 9
- 10
Creativity
3/4
- 1
- 2
- 3
- 4
- 5
- 6
- 7
- 8
- 9
- 10
Content
4/4
More by Julius C
-
Sci-Fi Glowboard – A 3D Printed Panel That Shows Off Its Circuits
Why hide your PCBs when they look this cool? I designed a spaceship-style panel where the exposed ci...
-
Velostat Pressure Pad (Wemos D1 Mini)
An edge lit panel sandwich placed on top of the actual Velostat pressure sensor makes for a nice "da...
You may also like
-
ARPS-2 – Arduino-Compatible Robot Project Shield for Arduino UNO
373 0 0 -
A Compact Charging Breakout Board For Waveshare ESP32-C3
721 3 6 -
AI-driven LoRa & LLM-enabled Kiosk & Food Delivery System
699 2 0 -
-
-
-
ESP32-C3 BLE Keyboard - Battery Powered with USB-C Charging
917 0 1 -
-
mammoth-3D SLM Voron Toolhead – Manual Drill & Tap Edition
780 0 1 -
-
AEL-2011 Power Supply Module
1530 0 2







