|
KiCad 9.0 |
Tiny Solar Power Supply
Project Description
The Tiny Solar Power Supply is an ultra-compact, custom-designed PCB that provides a stable, regulated DC output from low-voltage solar panels or small batteries. It is intended for low-power electronics such as IoT sensor nodes, portable microcontroller projects, garden lights, and renewable-energy-based embedded applications.
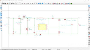
The design is built around a high-efficiency boost converter IC (AP3015) that steps up a 1–5V input to a regulated 3.3V or 5V output, suitable for powering small electronic loads. An intelligent power-management scheme automatically detects the presence of solar power and prioritizes battery charging when sunlight is available, improving overall efficiency and battery lifespan.
During daylight conditions, solar energy is routed to charge the battery while the boost regulator is disabled to minimize power loss. When solar input is unavailable, the circuit seamlessly enables the regulator to maintain continuous system operation. The board supports common power sources including single-cell Li-ion batteries and compact solar panels.
Key features include a dedicated battery connector, selectable output voltage via feedback resistors, an onboard slide switch for manual power control, and a minimal component count optimized for compact PCB layout. The 2-layer PCB incorporates a solid ground plane, proper inductor thermal handling, and clean routing to ensure reliable performance and manufacturability.
Complete KiCad design files (schematic, PCB layout, 3D models), BOM, and fabrication-ready Gerber files are provided. The project is fully ERC/DRC compliant and released as open-source, making it ideal for educational use, community modification, and real-world solar-powered electronics.
Tiny Solar Power Supply
*PCBWay community is a sharing platform. We are not responsible for any design issues and parameter issues (board thickness, surface finish, etc.) you choose.
Raspberry Pi 5 7 Inch Touch Screen IPS 1024x600 HD LCD HDMI-compatible Display for RPI 4B 3B+ OPI 5 AIDA64 PC Secondary Screen(Without Speaker)
BUY NOW- Comments(0)
- Likes(1)
-
Engineer
Dec 27,2025
- 0 USER VOTES
- YOUR VOTE 0.00 0.00
- 1
- 2
- 3
- 4
- 5
- 6
- 7
- 8
- 9
- 10
- 1
- 2
- 3
- 4
- 5
- 6
- 7
- 8
- 9
- 10
- 1
- 2
- 3
- 4
- 5
- 6
- 7
- 8
- 9
- 10
- 1
- 2
- 3
- 4
- 5
- 6
- 7
- 8
- 9
- 10
More by Engineer
-
Transformer Power Supply
Transformer-Power SupplyThis project presents a compact transformer-based linear power supply PCB, d...
-
Embedded MCU Data Logger with RTC & 512KB EEPROM
Embedded MCU Data Logger with RTC & 512KB EEPROMThis project is a compact embedded data-logging ...
-
Bread_Board_Power_Supply
Bread Board Power SupplyProject DescriptionThe Bread Board Power Supply is a compact and reliable PC...
-
Tiny Solar Power Supply
Project DescriptionThe Tiny Solar Power Supply is an ultra-compact, custom-designed PCB that provide...
-
ARPS-2 – Arduino-Compatible Robot Project Shield for Arduino UNO
553 0 0 -
A Compact Charging Breakout Board For Waveshare ESP32-C3
1008 3 6 -
AI-driven LoRa & LLM-enabled Kiosk & Food Delivery System
894 2 0 -
-
-
-
ESP32-C3 BLE Keyboard - Battery Powered with USB-C Charging
1158 0 1 -
-
mammoth-3D SLM Voron Toolhead – Manual Drill & Tap Edition
983 0 1 -
-
AEL-2011 Power Supply Module
1751 0 2







