|
KiCad 9.0 |
Embedded MCU Data Logger with RTC & 512KB EEPROM
Embedded MCU Data Logger with RTC & 512KB EEPROM
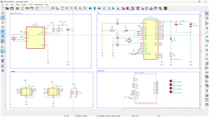
This project is a compact embedded data-logging system built around the ATmega328P microcontroller. It integrates a real-time clock (DS1337) for accurate time-stamping and dual 24LC1025 EEPROMs, providing a total of 512KB non-volatile storage for reliable long-term data logging.
The PCB is designed with a focus on simplicity, low power consumption, and ease of manufacturing. The system eliminates the need for an external SD card, reducing cost, size, and complexity while maintaining dependable data storage.
This design is suitable for applications such as sensor data logging, industrial monitoring, educational projects, and standalone embedded systems where reliable time-based data storage is required.
Embedded MCU Data Logger with RTC & 512KB EEPROM
*PCBWay community is a sharing platform. We are not responsible for any design issues and parameter issues (board thickness, surface finish, etc.) you choose.
Raspberry Pi 5 7 Inch Touch Screen IPS 1024x600 HD LCD HDMI-compatible Display for RPI 4B 3B+ OPI 5 AIDA64 PC Secondary Screen(Without Speaker)
BUY NOW- Comments(0)
- Likes(2)
-
Engineer
Dec 30,2025
-
MAATHES THILAK K
Dec 30,2025
- 0 USER VOTES
- YOUR VOTE 0.00 0.00
- 1
- 2
- 3
- 4
- 5
- 6
- 7
- 8
- 9
- 10
- 1
- 2
- 3
- 4
- 5
- 6
- 7
- 8
- 9
- 10
- 1
- 2
- 3
- 4
- 5
- 6
- 7
- 8
- 9
- 10
- 1
- 2
- 3
- 4
- 5
- 6
- 7
- 8
- 9
- 10
More by Engineer
-
Transformer Power Supply
Transformer-Power SupplyThis project presents a compact transformer-based linear power supply PCB, d...
-
Embedded MCU Data Logger with RTC & 512KB EEPROM
Embedded MCU Data Logger with RTC & 512KB EEPROMThis project is a compact embedded data-logging ...
-
Bread_Board_Power_Supply
Bread Board Power SupplyProject DescriptionThe Bread Board Power Supply is a compact and reliable PC...
-
Tiny Solar Power Supply
Project DescriptionThe Tiny Solar Power Supply is an ultra-compact, custom-designed PCB that provide...
-
ARPS-2 – Arduino-Compatible Robot Project Shield for Arduino UNO
554 0 0 -
A Compact Charging Breakout Board For Waveshare ESP32-C3
1009 3 6 -
AI-driven LoRa & LLM-enabled Kiosk & Food Delivery System
895 2 0 -
-
-
-
ESP32-C3 BLE Keyboard - Battery Powered with USB-C Charging
1158 0 1 -
-
mammoth-3D SLM Voron Toolhead – Manual Drill & Tap Edition
984 0 1 -
-
AEL-2011 Power Supply Module
1753 0 2







