Paul Perano
AUSTRALIA • + Follow
Edit Project
Description
TL082-Buffer
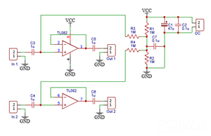
When one is not enough you need a dual non-inverting op-amp unity buffer. Single DC power rail. 40mm x 40mm PCB with 3mm mounting holes. You are not just limited to a TL082. Any standard dual DIP 8 op-amp can be used.
Oct 25,2025
90 views
TL082-Buffer
2 Layers PCB 40 x 40 mm FR-4, 1.6 mm, 1, HASL with lead, Green Solder Mask, White silkscreen
Dual non-inverting op-amp unity buffer. Single DC power rail.
90
0
0
Published: Oct 25,2025
Standard PCB
Download Gerber file 1
Purchase
Donation Received ($)
PCBWay Donate 10% cost To Author
Only PCB
*PCBWay community is a sharing platform. We are not responsible for any design issues and parameter issues (board thickness, surface finish, etc.) you choose.
Copy this HTML into your page to embed a link to order this shared project
Copy
Under the
Attribution-ShareAlike (CC BY-SA)
License.
Raspberry Pi 5 7 Inch Touch Screen IPS 1024x600 HD LCD HDMI-compatible Display for RPI 4B 3B+ OPI 5 AIDA64 PC Secondary Screen(Without Speaker)
BUY NOW- Comments(0)
- Likes(0)
Upload photo
You can only upload 5 files in total. Each file cannot exceed 2MB. Supports JPG, JPEG, GIF, PNG, BMP
0 / 10000
It looks like you have not written anything. Please add a comment and try again.
You can upload up to 5 images!
Image size should not exceed 2MB!
File format not supported!
View More
View More
VOTING
0 votes
- 0 USER VOTES
0.00
- YOUR VOTE 0.00 0.00
- 1
- 2
- 3
- 4
- 5
- 6
- 7
- 8
- 9
- 10
Design
1/4
- 1
- 2
- 3
- 4
- 5
- 6
- 7
- 8
- 9
- 10
Usability
2/4
- 1
- 2
- 3
- 4
- 5
- 6
- 7
- 8
- 9
- 10
Creativity
3/4
- 1
- 2
- 3
- 4
- 5
- 6
- 7
- 8
- 9
- 10
Content
4/4
More by Paul Perano
-
TL084-Buffer
Sometimes 2 buffers are just not enough ... you need a QUAD non-inverting op-amp unity buffer. Singl...
-
TL082-Buffer
When one is not enough you need a dual non-inverting op-amp unity buffer. Single DC power rail. 40mm...
-
TL071-Buffer
Non-inverting op-amp unity buffer. Single DC power rail. 40mm x 40mm PCB with 3mm mounting holes. ...
-
TDA2003/TDA2002 Single supply power amp PCB
Use a TDA2003 or TDA2002 TO-220 Pentawatt power amp IC for a lower cost 5W+ power amplifier.Hardly H...
-
1P12T Rotary switch sub-board
For those rotary switches that are a dog to solder wires to ! Solder the switch to the board then ad...
-
Rectifier PCB for Vacuum Tube and anything else
Fullwave rectifier for vacuum tubes. Including a connection for a power choke to make a pi filter. 1...
-
XR2206 AM Modulator
I use this in conjunction with my XR Oscillator board for the modulating signal. This AM modulation ...
-
4P3T Rotary_2022-06-23
You guessed it 4 Pole 3 Throw, blah blah. Just put this text in so I could submit it.
-
3P4T Rotary Connection PCB_2022-07-14
Make you wire connections easy and a joy to perform when using an inexpensive 3P4T rotary switch. Y...
-
WH148 Dual_2022-07-14
You read it all with the single WH148 sub-board. Just use these when your mounting a dual wh148 on ...
-
WH148 Single Potentiometer sub-board_2022-10-06
Got lots of WH148 Potentiometers and tired of trying to connect wires to them when using off a PCB ?...
-
Single JFET MOSFET Setup_2023-06-03(1)
Those annoying FETs are never what the datasheets tell me. So I calculate what I think the biasing ...
-
Single OpAmp Setup Non-Inverting_2023-09-06
A simple Inverting OpAmp board designed to allow you to play with an OpAmp and learn more about it. ...
-
Single OpAmp Setup Single Rail_2023-09-06
A simple Single Power Rail OpAmp board designed to allow you to play with an OpAmp and learn more ab...
-
Single OpAmp Setup Non-Inverting_2023-09-06
A simple non-iverting OpAmp board designed to allow you to play with an OpAmp and learn more about i...
-
PCB_TDA7231A 1-2W Amp_2023-08-19
Yes this is similar to my earlier TDA7267 board. However this TDA7231A chip is far better suited for...
-
2P6T Rotary Switch sub-board
I use 2P6T rotary switches sometime and got sick or trying to solder to the tiny pins. Now I use th...
-
XR2206 Sine Wave Gen
I was looking for a simple audio oscillator I could just grab and use with minimal cables. Plug in a...
You may also like
-
ARPS-2 – Arduino-Compatible Robot Project Shield for Arduino UNO
87 0 0 -
A Compact Charging Breakout Board For Waveshare ESP32-C3
561 3 4 -
AI-driven LoRa & LLM-enabled Kiosk & Food Delivery System
549 2 0 -
-
-
-
ESP32-C3 BLE Keyboard - Battery Powered with USB-C Charging
757 0 1 -
-
mammoth-3D SLM Voron Toolhead – Manual Drill & Tap Edition
715 0 1 -
-
AEL-2011 Power Supply Module
1395 0 2







