Garrett Whitcher
UNITED STATES OF AMERICA • + Follow
Edit Project
Description
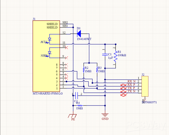
RJ45 to MicroLockPlus Adapter
EtherCAT Connectivity
Differential Signal Integrity
Industrial Ethernet Interface
Compact Interconnect Adapter
High-Speed Data Routing
ESD / Transient Protection
Impedance-Aware PCB Layout
Robotics System Integration
Shielded Communication Interface
Low-Profile Embedded Hardware
Schematic and Layout
Mar 13,2026
12 views
RJ45 to MicroLockPlus Adapter
This board is meant to adapt EtherCAT communication between an EtherNET cable with an RJ45 end and a Micro Lock Plus 5-pin connector.
12
0
0
Published: Mar 13,2026
Standard PCB
Download Gerber file 0
BOM(Bill of materials)
Centroid file
Purchase
Donation Received ($)
PCBWay Donate 10% cost To Author
Only PCB
PCB+Assembly
*PCBWay community is a sharing platform. We are not responsible for any design issues and parameter issues (board thickness, surface finish, etc.) you choose.
Copy this HTML into your page to embed a link to order this shared project
Copy
Under the
Attribution-ShareAlike (CC BY-SA)
License.
Raspberry Pi 5 7 Inch Touch Screen IPS 1024x600 HD LCD HDMI-compatible Display for RPI 4B 3B+ OPI 5 AIDA64 PC Secondary Screen(Without Speaker)
BUY NOW- Comments(0)
- Likes(0)
Upload photo
You can only upload 5 files in total. Each file cannot exceed 2MB. Supports JPG, JPEG, GIF, PNG, BMP
0 / 10000
It looks like you have not written anything. Please add a comment and try again.
You can upload up to 5 images!
Image size should not exceed 2MB!
File format not supported!
View More
View More
VOTING
0 votes
- 0 USER VOTES
0.00
- YOUR VOTE 0.00 0.00
- 1
- 2
- 3
- 4
- 5
- 6
- 7
- 8
- 9
- 10
Design
1/4
- 1
- 2
- 3
- 4
- 5
- 6
- 7
- 8
- 9
- 10
Usability
2/4
- 1
- 2
- 3
- 4
- 5
- 6
- 7
- 8
- 9
- 10
Creativity
3/4
- 1
- 2
- 3
- 4
- 5
- 6
- 7
- 8
- 9
- 10
Content
4/4
More by Garrett Whitcher
You may also like
-
-
ARPS-2 – Arduino-Compatible Robot Project Shield for Arduino UNO
856 0 2 -
-
A Compact Charging Breakout Board For Waveshare ESP32-C3
1417 3 6 -
AI-driven LoRa & LLM-enabled Kiosk & Food Delivery System
1365 2 0 -
-
-
-
ESP32-C3 BLE Keyboard - Battery Powered with USB-C Charging
1553 0 1 -
-
mammoth-3D SLM Voron Toolhead – Manual Drill & Tap Edition
1196 0 1







