|
|
XT90PB-FAMASS
|
x 1 | |
|
|
XT60-MAMASS
|
x 1 | |
|
|
RP2040 |
x 1 |
|
KiCADKicad
|
Power Board For Robotics with RP2040 and Motor Driver Interface
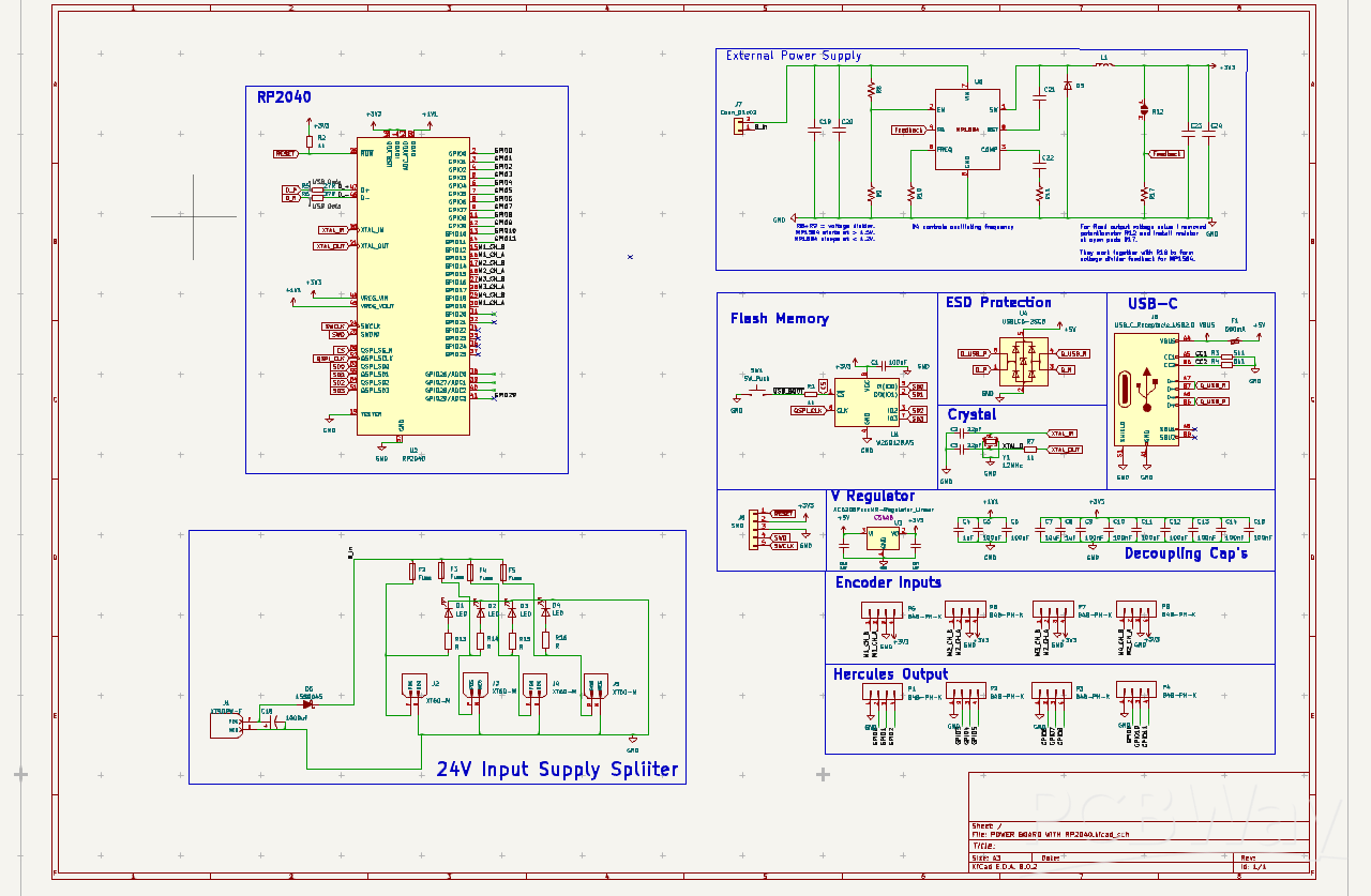
The Power Board for Robotics with RP2040 is a robust and versatile hardware solution designed to meet the power and control needs of modern robotic applications. This board leverages the powerful RP2040 microcontroller to provide efficient management and distribution of power to various robotic components, ensuring seamless and reliable operation.
Key Components and Features:
RP2040 Microcontroller:
Central to the board is the RP2040 microcontroller, known for its dual ARM Cortex-M0+ cores, high performance, and flexible I/O options. This microcontroller handles the main control functions of the board, making it ideal for complex robotic operations.
24V Input Supply Splitter:
The board includes a 24V input supply splitter to manage and distribute power efficiently. This ensures that all components receive the required voltage and current for optimal performance.
External Power Supply:
An external power supply circuit is incorporated to convert and regulate incoming power, ensuring stable and reliable operation of the board and connected devices
.
Flash Memory:
Integrated flash memory provides additional storage capabilities for firmware and other necessary data, enhancing the functionality and flexibility of the board.
ESD Protection:
Electrostatic discharge (ESD) protection is implemented to safeguard the board and its components from potential damage caused by static electricity, thereby improving the durability and reliability of the system.
USB-C Connectivity:
The inclusion of a USB-C port allows for easy and versatile connectivity options for programming, data transfer, and power supply.
Voltage Regulators:
Voltage regulators are used to ensure consistent and stable voltage levels across various components, preventing any power-related issues and enhancing overall system stability.
Encoder Inputs:
Dedicated encoder inputs are available for integrating with motors and other rotational devices, allowing for precise control and monitoring of movements.
Hercules Outputs:
Multiple Hercules motor driver outputs are provided for connecting and controlling various high-power motors, making the board suitable for a wide range of robotic applications.
Decoupling Capacitors:
Decoupling capacitors are strategically placed to filter out noise and stabilize the power supply, ensuring smooth and reliable performance of the board and its components.
Fuses and LED Indicators:
The board is equipped with multiple fuses to protect against overcurrent conditions. Each fuse is paired with an LED indicator that provides visual feedback on the status of the circuit, allowing for easy troubleshooting and maintenance.
Applications:
The Power Board for Robotics with RP2040 is designed for use in various robotic applications, including but not limited to:
Autonomous vehicles
Industrial automation
Robotic arms and manipulators
Drones and UAVs
Educational robotics projects
This power board, with its comprehensive set of features and components, provides a reliable, efficient, and versatile solution for powering and controlling robotic systems. The integration of the RP2040 microcontroller ensures high performance and flexibility, making it an ideal choice for a wide range of robotic applications. The inclusion of fuses with LED indicators enhances safety and ease of use, providing an added layer of protection and convenience.
Power Board For Robotics with RP2040 and Motor Driver Interface
*PCBWay community is a sharing platform. We are not responsible for any design issues and parameter issues (board thickness, surface finish, etc.) you choose.
- Comments(0)
- Likes(1)
-
Krrish Verma
Jun 03,2024
- 0 USER VOTES
- YOUR VOTE 0.00 0.00
- 1
- 2
- 3
- 4
- 5
- 6
- 7
- 8
- 9
- 10
- 1
- 2
- 3
- 4
- 5
- 6
- 7
- 8
- 9
- 10
- 1
- 2
- 3
- 4
- 5
- 6
- 7
- 8
- 9
- 10
- 1
- 2
- 3
- 4
- 5
- 6
- 7
- 8
- 9
- 10
More by Krrish Verma
-
Power Board For Robotics with RP2040 and Motor Driver Interface
The Power Board for Robotics with RP2040 is a robust and versatile hardware solution designed to mee...
-
First Ever Bluetooth Home Automation Shield For Arduino
If you ever wanted to learn or make a Bluetooth home automation system using Arduino, you must have ...
-
-
AEL-2011 Power Supply Module
545 0 2 -
AEL-2011 50W Power Amplifier
505 0 2 -
-
-
Custom Mechanical Keyboard
706 0 0 -
Tester for Touch Screen Digitizer without using microcontroller
335 2 2 -
Audio reactive glow LED wristband/bracelet with NFC / RFID-Tags
317 0 1 -
-
-







