Piotr Kowalczyk
IRELAND, REPUBLIC OF • + Follow
Edit Project
Description
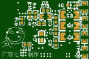
PS3 tantal replacment PCB
Custom PCB for replacing PS3 NEC-Tokin Capacitors in all PS3 motherboard revisions that house the NEC-Tokin Capacitors.
These PCB's replace 2 x NEC's with 1 PCB.
Populate each PCB with 6 x 470uf 2.5v 7343-20 low ESR Tantalum Capacitors
....0.8mm is recommended PCB thickness.
Nov 15,2024
1,529 views
PS3 tantal replacment PCB
2 Layers PCB 10 x 20 mm FR-4, 0.8 mm, 1, HASL with lead, Green Solder Mask, White silkscreen
PS3 tantal replacment PCB
When ordering make sure you select "castellated holes" and "edge plating" in the advance settings, 0,8mm PCB
1529
2
0
10.00 (1)
Published: Nov 15,2024
Standard PCB
Download Gerber file 66
Purchase
Donation Received ($)
PCBWay Donate 10% cost To Author
Only PCB
*PCBWay community is a sharing platform. We are not responsible for any design issues and parameter issues (board thickness, surface finish, etc.) you choose.
Copy this HTML into your page to embed a link to order this shared project
Copy
Under the
Attribution-ShareAlike (CC BY-SA)
License.
Raspberry Pi 5 7 Inch Touch Screen IPS 1024x600 HD LCD HDMI-compatible Display for RPI 4B 3B+ OPI 5 AIDA64 PC Secondary Screen(Without Speaker)
BUY NOW- Comments(0)
- Likes(2)
Upload photo
You can only upload 5 files in total. Each file cannot exceed 2MB. Supports JPG, JPEG, GIF, PNG, BMP
0 / 10000
It looks like you have not written anything. Please add a comment and try again.
You can upload up to 5 images!
Image size should not exceed 2MB!
File format not supported!
View More
-
Piotr Kowalczyk
Oct 03,2025
-
Jon Powis
Mar 18,2025
View More
VOTING
1 votes
- 1 USER VOTES
10.00
- YOUR VOTE 0.00 0.00
- 1
- 2
- 3
- 4
- 5
- 6
- 7
- 8
- 9
- 10
Design
1/4
- 1
- 2
- 3
- 4
- 5
- 6
- 7
- 8
- 9
- 10
Usability
2/4
- 1
- 2
- 3
- 4
- 5
- 6
- 7
- 8
- 9
- 10
Creativity
3/4
- 1
- 2
- 3
- 4
- 5
- 6
- 7
- 8
- 9
- 10
Content
4/4
-
10design
-
10usability
-
10creativity
-
10content
10.00
More by Piotr Kowalczyk
You may also like
-
ARPS-2 – Arduino-Compatible Robot Project Shield for Arduino UNO
538 0 0 -
A Compact Charging Breakout Board For Waveshare ESP32-C3
992 3 6 -
AI-driven LoRa & LLM-enabled Kiosk & Food Delivery System
874 2 0 -
-
-
-
ESP32-C3 BLE Keyboard - Battery Powered with USB-C Charging
1146 0 1 -
-
mammoth-3D SLM Voron Toolhead – Manual Drill & Tap Edition
975 0 1 -
-
AEL-2011 Power Supply Module
1738 0 2







