Piotr Kowalczyk
IRELAND, REPUBLIC OF • + Follow
Edit Project
Description
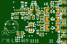
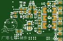
Miniature BMS based on BQ40Z50
Battery management system based on BQ40Z50 can be used for any sort of battery either laptop, drone, etc. very tiny size .
Schematic and Layout
Oct 03,2025
339 views
Miniature BMS based on BQ40Z50
2 Layers PCB 13.1 x 19.8 mm FR-4, 1.6 mm, 1, HASL with lead, Green Solder Mask, White silkscreen
BMS
339
1
0
Published: Oct 03,2025
Standard PCB
Download Gerber file 7
BOM(Bill of materials)
Other files for Assembly
Purchase
Donation Received ($)
PCBWay Donate 10% cost To Author
File Last Updated: 2025/10/03 (GMT+8)
File update record
2025-10-0316:59:39
Other files for Assembly are updated.
2025-10-0316:59:39
Gerber file is updated.
Only PCB
PCB+Assembly
*PCBWay community is a sharing platform. We are not responsible for any design issues and parameter issues (board thickness, surface finish, etc.) you choose.
Copy this HTML into your page to embed a link to order this shared project
Copy
Under the
Attribution-ShareAlike (CC BY-SA)
License.
Raspberry Pi 5 7 Inch Touch Screen IPS 1024x600 HD LCD HDMI-compatible Display for RPI 4B 3B+ OPI 5 AIDA64 PC Secondary Screen(Without Speaker)
BUY NOW- Comments(0)
- Likes(1)
Upload photo
You can only upload 5 files in total. Each file cannot exceed 2MB. Supports JPG, JPEG, GIF, PNG, BMP
0 / 10000
It looks like you have not written anything. Please add a comment and try again.
You can upload up to 5 images!
Image size should not exceed 2MB!
File format not supported!
View More
-
Engineer
Nov 18,2025
View More
VOTING
0 votes
- 0 USER VOTES
0.00
- YOUR VOTE 0.00 0.00
- 1
- 2
- 3
- 4
- 5
- 6
- 7
- 8
- 9
- 10
Design
1/4
- 1
- 2
- 3
- 4
- 5
- 6
- 7
- 8
- 9
- 10
Usability
2/4
- 1
- 2
- 3
- 4
- 5
- 6
- 7
- 8
- 9
- 10
Creativity
3/4
- 1
- 2
- 3
- 4
- 5
- 6
- 7
- 8
- 9
- 10
Content
4/4
More by Piotr Kowalczyk
You may also like
-
ARPS-2 – Arduino-Compatible Robot Project Shield for Arduino UNO
538 0 0 -
A Compact Charging Breakout Board For Waveshare ESP32-C3
992 3 6 -
AI-driven LoRa & LLM-enabled Kiosk & Food Delivery System
874 2 0 -
-
-
-
ESP32-C3 BLE Keyboard - Battery Powered with USB-C Charging
1146 0 1 -
-
mammoth-3D SLM Voron Toolhead – Manual Drill & Tap Edition
975 0 1 -
-
AEL-2011 Power Supply Module
1738 0 2







