Rain Haase
AUSTRALIA • + Follow
Edit Project
Tools, APP Software Used etc.
|
KiCad 8.0KiCad
|
Description
PCBWay 11th anniversary badge project
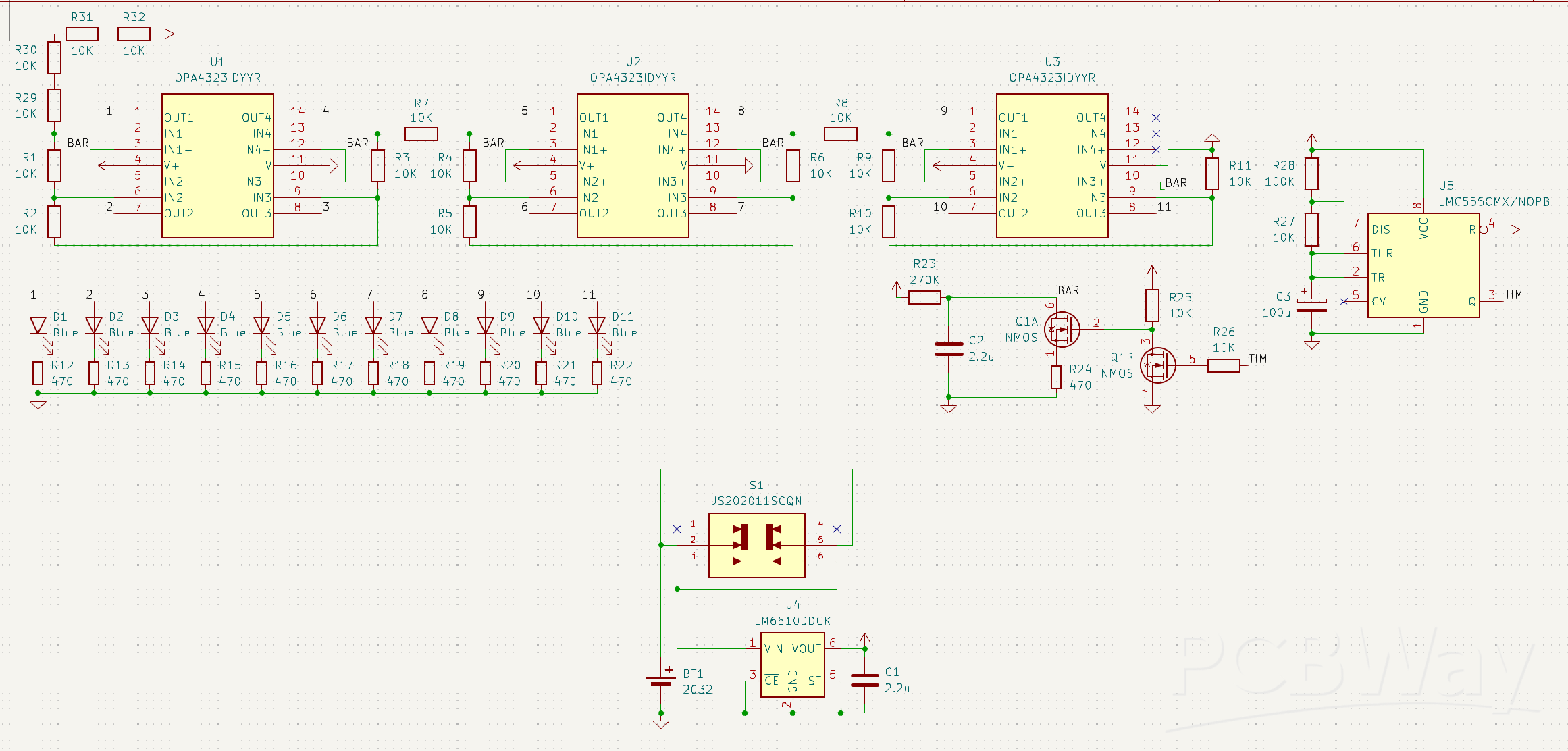
Fun little light up badge project. Uses comparators, an RC circuit, and a 555 timer to make a looping light-up effect. No programming required. The real photos shown are with my hand soldering job, which is why they are misaligned. PCBWay will do it professionally, unlike I have :) Powered with a CR2032 lithium metal primary (non-rechargeable) coin cell battery.
Schematic and Layout
May 30,2025
1,016 views
PCBWay 11th anniversary badge project
PCBWay 11th anniversary badge. Lights up in a fun pattern to symbolise PCBWay's fast progress and contributions to open-source community.
1016
2
0
10.00 (1)
Published: May 30,2025
Standard PCB
Download Gerber file 9
BOM(Bill of materials)
Centroid file
Purchase
Donation Received ($)
PCBWay Donate 10% cost To Author
File Last Updated: 2025/05/30 (GMT+8)
File update record
2025-05-3010:51:54
Gerber file is updated.
Only PCB
PCB+Assembly
*PCBWay community is a sharing platform. We are not responsible for any design issues and parameter issues (board thickness, surface finish, etc.) you choose.
Copy this HTML into your page to embed a link to order this shared project
Copy
Under the
Attribution-ShareAlike (CC BY-SA)
License.
Raspberry Pi 5 7 Inch Touch Screen IPS 1024x600 HD LCD HDMI-compatible Display for RPI 4B 3B+ OPI 5 AIDA64 PC Secondary Screen(Without Speaker)
BUY NOW
Topic
- Comments(0)
- Likes(2)
Upload photo
You can only upload 5 files in total. Each file cannot exceed 2MB. Supports JPG, JPEG, GIF, PNG, BMP
0 / 10000
It looks like you have not written anything. Please add a comment and try again.
You can upload up to 5 images!
Image size should not exceed 2MB!
File format not supported!
View More
-
Guiye Perez Bongiovanni
Jul 08,2025
-
(DIY) C64iSTANBUL
May 31,2025
View More
VOTING
1 votes
- 1 USER VOTES
10.00
- YOUR VOTE 0.00 0.00
- 1
- 2
- 3
- 4
- 5
- 6
- 7
- 8
- 9
- 10
Design
1/4
- 1
- 2
- 3
- 4
- 5
- 6
- 7
- 8
- 9
- 10
Usability
2/4
- 1
- 2
- 3
- 4
- 5
- 6
- 7
- 8
- 9
- 10
Creativity
3/4
- 1
- 2
- 3
- 4
- 5
- 6
- 7
- 8
- 9
- 10
Content
4/4
-
10design
-
10usability
-
10creativity
-
10content
10.00
More by Rain Haase
-
PCBWay 11th anniversary badge project
Fun little light up badge project. Uses comparators, an RC circuit, and a 555 timer to make a loopin...
-
TinyDRV - a MUST-HAVE add-on for N20 DC motors
N20 motor brushes are hard to solder, and you always need an external motor driver which takes up a ...
-
USB-C breakout PCB
USB-C breakout PCB device
-
Parent PCB
Parent PCB for ESP32 board
-
Motor driver
Motor driver board 1
-
VL53L7CX ultra-mini breakout
A super tiny breakout for VL53L7CX with the bare minimum functions to get it running - just the I2C ...
-
Custom Line Sensor in KiCad for PID line follower
I'm currently making an advanced line follower from scratch, which will be following a 7.5mm black l...
You may also like
-
ARPS-2 – Arduino-Compatible Robot Project Shield for Arduino UNO
400 0 0 -
A Compact Charging Breakout Board For Waveshare ESP32-C3
748 3 6 -
AI-driven LoRa & LLM-enabled Kiosk & Food Delivery System
727 2 0 -
-
-
-
ESP32-C3 BLE Keyboard - Battery Powered with USB-C Charging
946 0 1 -
-
mammoth-3D SLM Voron Toolhead – Manual Drill & Tap Edition
796 0 1 -
-
AEL-2011 Power Supply Module
1561 0 2







