|
OrCad Cadance |
Minecraft Redstone Ore Lamp
Hey Guys how you doing.


Played any Minecraft before? Naturally, you have. Here is a Minecraft-based project!
The REDSTONE ORE BLOCK is entirely made of PCBs; it has LEDs within, and the outside can see their glow.
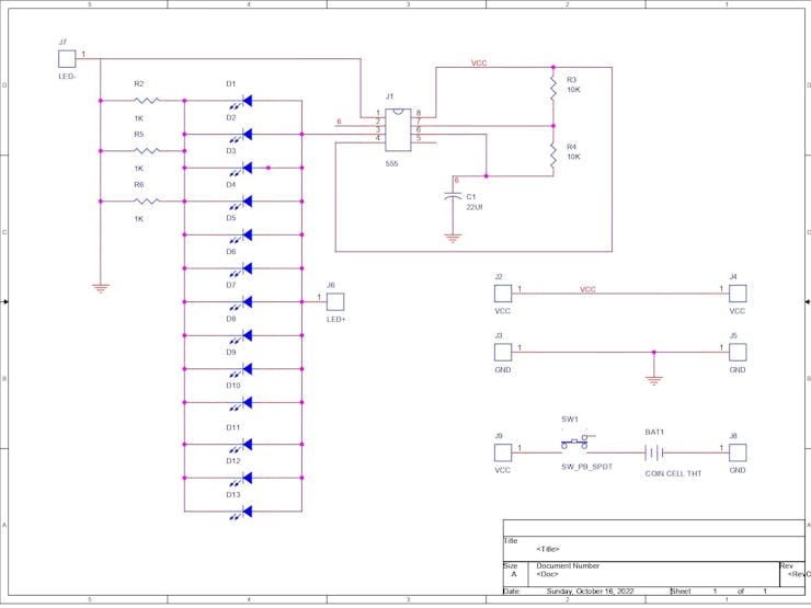
The design of this block PCB is also fairly straightforward. 13 LEDs are driven and blink by an astable multivibrator circuit; each LED is soldered upside down, and the solder mask is left open on both layers around the LEDs to allow light from the LEDs to pass through the FR4 board.
This block comprises of five square PCBs; a cube has six sides, but because the bottom side of the PCB is left open, the six sides are reduced by five.
This article is about the construction of this glowing block, so let's get started with the build.
Material Required
Following are the materials used in this built-
- Custom PCBs
- LEDs 0805 Package- RED is recommended
- 555 Timer IC SOIC8 Package
- 10K Resistor
- 1K Resistor
- Coin cell CR2032 Holder
- Coin cell CR2032
Concept

We first have to create a single square board, which will be utilized to assemble the cube shape, in order to create a Cube Block from PCBs.
Since the bottom side of the cube is left open in this project, a total of 5 PCBs are required. Each board is identical and features patterns that resemble those seen in Redstone ore.
These patterns will serve as a display for the Led's illumination.
Out of five PCBs, four contain the LEDs and one is used as a lid.
PCB Design


Regarding the circuit, I used the Astable Multiverabrator circuit for this project because we only needed a blinking LED output, which can be easily accomplished by using a 555 Timer IC and a few components as opposed to using a small microcontroller, which would make things more difficult and expensive.
We utilized 13 LEDs, and we can change the blink rate of these LEDs by altering the value of C1 from 22uF to 10uF. The blinking speed will change and become faster as the setting is decreased.
Except for the capacitor, all of these components are in the SMD package.
Board design is also straightforward, we construct a square PCB first and use the REDSTONE ORE BMP image to trace out the shape of the block with patterns, We place leds over these patterns and open the solder mask from both the top and bottom sides by tracing the pattern.
On each vertex of the square board, four mounting pads are then placed; these pads will be used to solder PCBs together.
Additionally, I built an additional board that has a switch and a coin cell holder. This board will be used to power each PCB using a CR2032 coin cell.
Through a panel joint, the square PCB is joined to the coin cell PCB so that both boards can be produced and cut at the same time during the production of this board.
PCBWAY


After sending the completed PCB to PCBWAY for samples, I received them a week later. Since black Soldermask with white Silkscreen is the closest color we have to grey, it was picked for the order.
In terms of overall quality, it was outstanding. Each of the 10 boards I bought was flawless.
I've been using their service for a while, and I must say that the PCBs I received was excellent, just as I had hoped.
Check out PCBWAY for getting great PCB service for an economic price and high quality!
De-attach PCB from Coin cell Holder board


We must first detach the Main Block PCB and Coin Cell PCB from one another by cutting the panel joint with a cutter before we can begin the PCB Assembly.
Board Assembly




- Board Assembly Process begins by first adding solder paste to each component pad one by one.
- Next, using a tweezer, we pick all the SMD Components and place them in their designated position.
- Following that, we carefully lifted the entire circuit board and set it down on the Mini SMT Hotplate, which heats the PCB from below up to the solder paste melting temperature. As soon as the PCB reaches that temperature, the solder paste melts, and all the components are connected to their pads.
LED Assembly



- Leds must first be placed upside-down on the PCB before being soldered, starting from one side of the pad. The LED will remain in position as a result.
- We next continue to solder another led pad, finishing the soldering of one led. This procedure is repeated for all 12 LEDs.
Board Testing



- In order to determine whether the soldering operation was successful or not, we attach alligator clips to a 3.7V Li-ion battery and use those clips to connect the PCB and the Li-ion cell through the Positive and Negative pads on the PCB vertices.
- Light from LEDs can be seen through the soldermask opening on the TOP side of the board.
Making Three more Boards for making the Block





After constructing and testing one single PCB, we create three more boards using the same board assembly methods.
We first apply solder paste to each component pad on three PCBs, then SMD components, and finally LEDs to all three PCBs.
I created two PCBs with orange LEDs and two with white LEDs.
Because REDSTONE ORE is RED, RED LED is preferred.
Coin Cell PCB Assembly



Next, we construct the coin cell holder Circuit, which is made up of two components: the coin cell holder and the slide switch.
- We begin by soldering one side of the coin Cell holder pad on the PCB, then soldering the coin cell through the board from the other side, then soldering the coin cell holder in its place.
- Next, we add the slide switch in its place and solder its pads from the bottom side of the PCB.
This Circuit Holder will serve as the Block's primary power source.
Block Assembly






- We begin by gathering all four PCBs and taping them together to form a PCB Cube.
- Following that, we solder all PCBs together by connecting the connection pads on each PCB with solder wire.
- The coin cell PCB is then placed inside the cube and connected with one side of the connecting pad; the other side of the coin cell holder is connected with jumper wire.
Result so far


The Cube shape has been created, and leds are powered by the Coin cell PCB, but there is a power usage issue.
We add two more cells in parallel with the coin cell holder to extend battery life.
Adding Lid



- At last we add the fifth PCB on top side as a lid.
- By attaching solder wire to connection pads found on board vertics, we link the LID PCB to four more boards.
- Assembly is now completed.
Result


The finished product is a lighting Redstone Ore Cube with White LEDs on one side and Slightly Orange LEDs on the other, creating an Orange and White Stone Ore Lamp.
Since this isn't intended to be a source of light, lighting is kept to a minimum; the finest illumination impact is at night.
This is it for today, folks.
Do leave a comment or DM me if you need any help regarding this project.
Special thanks to PCBWAY for supporting this project; do check them out for great PCB service at a lower cost.
Thanks again, and I will be back with a new project soon.
Minecraft Redstone Ore Lamp
*PCBWay community is a sharing platform. We are not responsible for any design issues and parameter issues (board thickness, surface finish, etc.) you choose.
Raspberry Pi 5 7 Inch Touch Screen IPS 1024x600 HD LCD HDMI-compatible Display for RPI 4B 3B+ OPI 5 AIDA64 PC Secondary Screen(Without Speaker)
BUY NOW- Comments(0)
- Likes(1)
-
tmills
Feb 23,2023
- 0 USER VOTES
- YOUR VOTE 0.00 0.00
- 1
- 2
- 3
- 4
- 5
- 6
- 7
- 8
- 9
- 10
- 1
- 2
- 3
- 4
- 5
- 6
- 7
- 8
- 9
- 10
- 1
- 2
- 3
- 4
- 5
- 6
- 7
- 8
- 9
- 10
- 1
- 2
- 3
- 4
- 5
- 6
- 7
- 8
- 9
- 10
More by Arnov Arnov sharma
-
Pocket SNES
Greetings everyone, and welcome back! Today, I’ve got something fun and tiny to share—the Pocket SNE...
-
Batocera Arcade Box
Greetings everyone and welcome back, Here's something. Fun and nostalgic. Right now, we are using ou...
-
64x32 Matrix Panel Setup with PICO 2
Greetings everyone and welcome back.So here's something fun and useful: a Raspberry Pi Pico 2-powere...
-
Portable Air Quality Meter
Hello everyone, and welcome back! Today, I have something incredibly useful for you—a Portable Air Q...
-
WALKPi PCB Version
Greetings everyone and welcome back, This is the WalkPi, a homebrew audio player that plays music fr...
-
Delete Button XL
Greetings everyone and welcome back, and here's something fun and useful.In essence, the Delete Butt...
-
Arduino Retro Game Controller
Greetings everyone and welcome back. Here's something fun.The Arduino Retro Game Controller was buil...
-
Super Power Buck Converter
Greetings everyone and welcome back!Here's something powerful, The SUPER POWER BUCK CONVERTER BOARD ...
-
Pocket Temp Meter
Greetings and welcome back.So here's something portable and useful: the Pocket TEMP Meter project.As...
-
Pico Powered DC Fan Driver
Hello everyone and welcome back.So here's something cool: a 5V to 12V DC motor driver based around a...
-
Mini Solar Light Project with a Twist
Greetings.This is the Cube Light, a Small and compact cube-shaped emergency solar light that boasts ...
-
PALPi V5 Handheld Retro Game Console
Hey, Guys what's up?So this is PALPi which is a Raspberry Pi Zero W Based Handheld Retro Game Consol...
-
DIY Thermometer with TTGO T Display and DS18B20
Greetings.So this is the DIY Thermometer made entirely from scratch using a TTGO T display board and...
-
Motion Trigger Circuit with and without Microcontroller
GreetingsHere's a tutorial on how to use an HC-SR505 PIR Module with and without a microcontroller t...
-
Motor Driver Board Atmega328PU and HC01
Hey, what's up folks here's something super cool and useful if you're making a basic Robot Setup, A ...
-
Power Block
Hey Everyone what's up!So this is Power block, a DIY UPS that can be used to power a bunch of 5V Ope...
-
Goku PCB Badge V2
Hey everyone what's up!So here's something SUPER cool, A PCB Board themed after Goku from Dragon Bal...
-
RGB Mixinator V2
Hey Everyone how you doin!So here's a fun little project that utilizes an Arduino Nano, THE MIXINATO...
-
ARPS-2 – Arduino-Compatible Robot Project Shield for Arduino UNO
378 0 0 -
A Compact Charging Breakout Board For Waveshare ESP32-C3
726 3 6 -
AI-driven LoRa & LLM-enabled Kiosk & Food Delivery System
703 2 0 -
-
-
-
ESP32-C3 BLE Keyboard - Battery Powered with USB-C Charging
922 0 1 -
-
mammoth-3D SLM Voron Toolhead – Manual Drill & Tap Edition
782 0 1 -
-
AEL-2011 Power Supply Module
1535 0 2







