|
arduino IDEArduino
|
|
|
KiCad 9.0 |
Maze Solving Robot PCB
This project presents an autonomous maze-solving robot designed using a custom PCB and Arduino-based firmware. The robot is capable of navigating a maze using wall detection, motor control, and decision-making logic, making it suitable for robotics competitions, embedded systems learning, and experimentation.
https://screenapp.io/app/v/CU00_jMGBV
The focus of this project is on:
Compact PCB design
Reliable motor and sensor interfacing
Real-time control logic
Practical implementation under competition constraints
System Description:
The maze solver robot operates by sensing walls using distance sensors and controlling two DC motors through a motor driver. Based on sensor input, the robot makes movement decisions at junctions and follows the maze until it reaches the goal.
Key characteristics:
Autonomous operation
Sensor-based navigation
Designed for structured maze environments
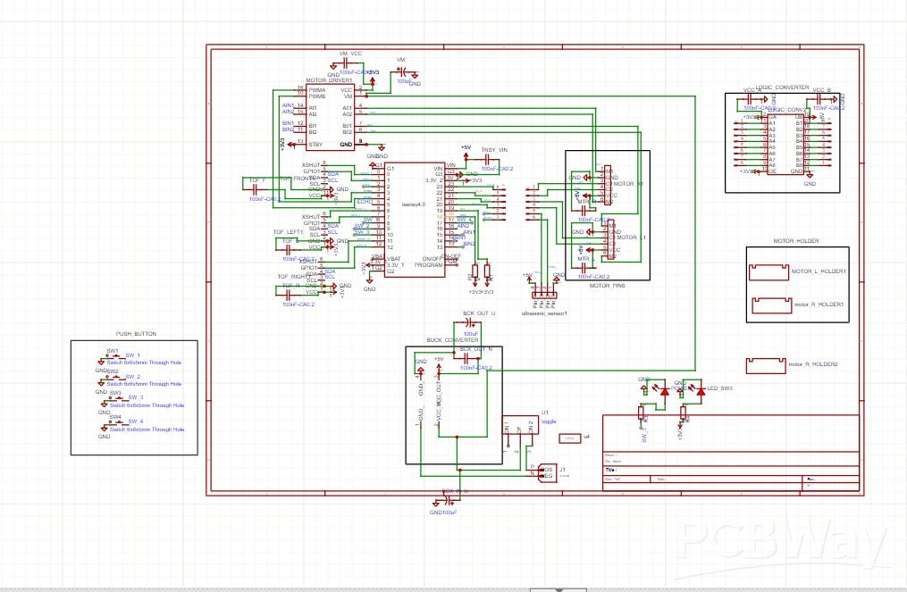
Hardware PCB Design:
Custom 2-layer PCB
Designed for maze-solving robot applications Integrates:
Microcontroller
Motor driver interface
Sensor connectors
Buck converter for power regulation
Push buttons for user input
Status LEDs for debugging
Code Structure:
Pin definitions
Sensor reading logic
Motor control
PID control
Maze-solving logic
Main loop
This structure was chosen to:
Simplify debugging
Enable rapid testing during competitions
Reduce integration complexity
Navigation and Control Logic:
Wall detection using distance sensors
Motor control using PWM signals
PID-based correction for straight movement
Decision-making at junctions
Cell-based or wall-following maze-solving strategy
Power System:
External battery input
On-board buck converter for regulated logic voltage
Separate routing for motor and logic supplies
Applications:
Maze-solving robotics competitions
Embedded systems and PCB design practice
Autonomous navigation experiments
Academic projects and demonstrations
#include <Encoder.h>
#include <Wire.h>
#include <VL53L1X.h>
#include <Arduino.h>
volatile bool stopNow = false; // emergency stop flag
volatile int distFrontISR = 500; // latest front distance from ISR
const int SAFE_DIST = 40; // stop threshold in mm
int error =0;
// -------------------- Pins --------------------
#define LED_PIN 10 // LED on pin 10
// -------------------- Wall sensor flags --------------------
volatile bool flagLeft = false;
volatile bool flagRight = false;
volatile bool flagFront = false;
// -------------------- Distance readings --------------------
int distLeft = 500; // initialize to a safe value
int distRight = 500;
int distFront = 500;
// -------------------- Wall-following PID --------------------
float integral_wall = 0;
int lastError_wall = 0;
// PID constants for wall-following
const float Kp_wall = 0.5;
const float Ki_wall = 0.3;
const float Kd_wall = 2.0;
// Desired distance from the wall in mm (adjust as per your robot)
const int DESIRED_DIST = 70; // 20 cm
// -------------------- Sensors --------------------
VL53L1X sensorFront;
VL53L1X sensorRight;
VL53L1X sensorLeft;
// Flags from interrupts
volatile bool frontReady = false;
volatile bool rightReady = false;
volatile bool leftReady = false;
// Error flag
bool initError = false;
// -------------------- ISRs --------------------
void frontISR() {
distFrontISR = sensorFront.read();
frontReady = true; // <--- add this
if (distFrontISR < SAFE_DIST) {
stopNow = true;
}
}
void rightISR() { rightReady = true; }
void leftISR() { leftReady = true; }
// -------------------------
// Motor Driver Pins
// -------------------------
#define AIN1 15
#define AIN2 16
#define BIN1 13
#define BIN2 14
#define PWMA 4
#define PWMB 3
// Interrupt pins
#define INT_FRONT 1
#define INT_RIGHT 12
#define INT_LEFT 7
#define FORWARD_SPEED 50
// XSHUT pins
#define XSHUT_FRONT 0
#define XSHUT_RIGHT 11
#define XSHUT_LEFT 6
// -------------------------
// Encoder Setup
// -------------------------
Encoder leftEncoder(21, 20);
Encoder rightEncoder(23, 22);
// -------------------------
// Movement Config
// -------------------------
#define MIN_SPEED 40
#define MAX_SPEED 60
int df = 0;
int dr = 0;
int dl =0;
long mmToTicks(int mm) {
return mm * 10.13; // Adjust experimentally
}
// experimentally tuned conversion
long angleToTicks(int deg) {
return deg * 11.048; // adjust for your robot
}
const long RAMP_DISTANCE = 150; // pulses for ramp in/out
// -------------------------
// Motor Control
// -------------------------
void setMotor(int in1, int in2, int pwm, int speed) {
if (speed > 0) { // Forward
digitalWrite(in1, HIGH);
digitalWrite(in2, LOW);
}
else if (speed < 0) { // Reverse
digitalWrite(in1, LOW);
digitalWrite(in2, HIGH);
}
else { // Coast
digitalWrite(in1, LOW);
digitalWrite(in2, LOW);
}
analogWrite(pwm, abs(speed));
}
void stopMotors() {
digitalWrite(AIN1, LOW);
digitalWrite(AIN2, LOW);
digitalWrite(BIN1, LOW);
digitalWrite(BIN2, LOW);
analogWrite(PWMA, 0);
analogWrite(PWMB, 0);
}
void resetEncoders() {
leftEncoder.write(0);
rightEncoder.write(0);
}
//Move forward
// Sensor-based PID move forward
void moveForwardPID(int cell_mm) {
resetEncoders();
float integral = 0;
int prev_error = 0;
stopNow = false; // reset stop flag before starting
while (true) {
// 🚨 Emergency stop check
if (stopNow) {
stopMotors();
return; // exit immediately, back to loop()
}
// --- Compute error for centering ---
// Update sensor values each loop
if(leftReady){ dl = sensorLeft.read(); leftReady = false; }
if(rightReady){ dr = sensorRight.read(); rightReady = false; }
if(frontReady){ df = sensorFront.read(); frontReady = false; }
if(dl<100 && dr < 100){
error = (dl - dr); // don’t multiply by 500 yet
}
else if(dl<100 && dr>100){
error = (dl - 57.5) * 1.25;
}
else if (dl>100 && dr< 100){
error = -(dr-57.5)*1.25;
}
else if(dl>100 && dr > 100){
error = 0;
}
// --- PID calculations ---
integral += error;
integral = constrain(integral, -500, 500);
int derivative = error - prev_error;
int correction = Kp_wall * error + Kd_wall * (error - prev_error);
prev_error = error;
// --- Base forward speed ---
int l_speed = FORWARD_SPEED;
int r_speed = FORWARD_SPEED;
// --- Adjust motor speeds based on walls ---
if (dl < 100 && dr < 100) {
l_speed += correction;
r_speed -= correction;
} else if (dl < 100) {
r_speed -= correction;
} else if (dr < 100) {
l_speed += correction;
}
// --- Constrain motor speeds ---
l_speed = constrain(l_speed, 0, MAX_SPEED);
r_speed = constrain(r_speed, 0, MAX_SPEED);
// --- Set motor speeds ---
setMotor(AIN1, AIN2, PWMA, l_speed);
setMotor(BIN1, BIN2, PWMB, r_speed);
// --- Stop condition based on distance traveled ---
long leftTicks = abs(leftEncoder.read());
long rightTicks = abs(rightEncoder.read());
long traveled = (leftTicks + rightTicks) / 2;
if (traveled >= mmToTicks(cell_mm)) break;
}
}
// -------------------------
// Simple Move Backward
// -------------------------
void moveBackward(int mm) {
resetEncoders();
while (true) {
// run both motors backward
setMotor(AIN1, AIN2, PWMA, -FORWARD_SPEED);
setMotor(BIN1, BIN2, PWMB, -FORWARD_SPEED);
// check distance with encoders
long leftTicks = abs(leftEncoder.read());
long rightTicks = abs(rightEncoder.read());
long traveled = (leftTicks + rightTicks) / 2;
if (traveled >= mmToTicks(mm)) break;
}
stopMotors();
}
// -------------------------
// Rotate Function
// -------------------------
void rotate(int direction, int angle) {
resetEncoders();
long ticks = angleToTicks(angle);
while (true) {
long leftTicks = abs(leftEncoder.read());
long rightTicks = abs(rightEncoder.read());
long traveled = max(leftTicks, rightTicks);
long remaining = ticks - traveled;
if (remaining <= 0) break;
int baseSpeed;
if (traveled < RAMP_DISTANCE)
baseSpeed = map(traveled, 0, RAMP_DISTANCE, MIN_SPEED, MAX_SPEED);
else if (remaining < RAMP_DISTANCE)
baseSpeed = map(remaining, 0, RAMP_DISTANCE, MIN_SPEED, MAX_SPEED);
else
baseSpeed = MAX_SPEED;
setMotor(AIN1, AIN2, PWMA, direction > 0 ? baseSpeed : -baseSpeed);
setMotor(BIN1, BIN2, PWMB, direction > 0 ? -baseSpeed : baseSpeed);
}
stopMotors();
}
// -------------------------
// Setup & Loop
// -------------------------
void setup() {
Serial.begin(115200);
pinMode(AIN1, OUTPUT);
pinMode(AIN2, OUTPUT);
pinMode(BIN1, OUTPUT);
pinMode(BIN2, OUTPUT);
pinMode(PWMA, OUTPUT);
pinMode(PWMB, OUTPUT);
pinMode(LED_PIN, OUTPUT);
digitalWrite(LED_PIN, LOW);
// Reset sensors
pinMode(XSHUT_FRONT, OUTPUT);
pinMode(XSHUT_RIGHT, OUTPUT);
pinMode(XSHUT_LEFT, OUTPUT);
digitalWrite(XSHUT_FRONT, LOW);
digitalWrite(XSHUT_RIGHT, LOW);
digitalWrite(XSHUT_LEFT, LOW);
delay(10);
Wire.begin();
Wire.setClock(400000);
// --- Front ---
digitalWrite(XSHUT_FRONT, HIGH);
delay(10);
sensorFront.setBus(&Wire);
if (!sensorFront.init()) {
Serial.println("Front sensor not found!");
initError = true;
} else {
sensorFront.setAddress(0x2A);
Serial.println("Front sensor ready at 0x2A");
}
// --- Right ---AC
digitalWrite(XSHUT_RIGHT, HIGH);
delay(10);
sensorRight.setBus(&Wire);
if (!sensorRight.init()) {
Serial.println("Right sensor not found!");
initError = true;
} else {
sensorRight.setAddress(0x2B);
Serial.println("Right sensor ready at 0x2B");
}
// --- Left ---
digitalWrite(XSHUT_LEFT, HIGH);
delay(10);
sensorLeft.setBus(&Wire);
if (!sensorLeft.init()) {
Serial.println("Left sensor not found!");
initError = true;
} else {
sensorLeft.setAddress(0x2C);
Serial.println("Left sensor ready at 0x2C");
}
// LED indicates error state
if (initError) {
digitalWrite(LED_PIN, HIGH); // turn ON (error)
} else {
digitalWrite(LED_PIN, LOW); // turn OFF (all good)
}
if (initError) return; // don't continue if any failed
// Attach interrupts
pinMode(INT_FRONT, INPUT);
pinMode(INT_RIGHT, INPUT);
pinMode(INT_LEFT, INPUT);
attachInterrupt(digitalPinToInterrupt(INT_FRONT), frontISR, FALLING);
attachInterrupt(digitalPinToInterrupt(INT_RIGHT), rightISR, FALLING);
attachInterrupt(digitalPinToInterrupt(INT_LEFT), leftISR, FALLING);
// Start continuous ranging
sensorFront.startContinuous(20);
sensorRight.startContinuous(20);
sensorLeft.startContinuous(20);
delay(1000);
}
void loop() {
if (initError) return;
// Read sensors
df = sensorFront.read();
dr = sensorRight.read();
dl = sensorLeft.read();
if(leftReady){
dl=sensorLeft.read();
leftReady=false;
}
if(rightReady){
dr=sensorRight.read();
rightReady=false;
}
if(frontReady){
df=sensorFront.read();
frontReady=false;
}
// Only react if sensor detects something closer than threshold
const int THRESHOLD = 150;
Serial.println(df);
Serial.println(dl);
Serial.println(dr);
// If path forward is clear, go straight
if (dr > THRESHOLD ) {
rotate(-1, 90);
delay(200);
moveForwardPID(250); // forward 200 mm
}
else if (df > THRESHOLD ){
moveForwardPID(250);
}
else if (dl > THRESHOLD) {
rotate(1, 90);
delay(200);
moveForwardPID(250);
}
// front blocked, rotate based on open side
// turn left
else {
rotate(1, 190); // turn right
delay(200);
moveBackward(20);
delay(500);
}
}
Maze Solving Robot PCB
*PCBWay community is a sharing platform. We are not responsible for any design issues and parameter issues (board thickness, surface finish, etc.) you choose.
Raspberry Pi 5 7 Inch Touch Screen IPS 1024x600 HD LCD HDMI-compatible Display for RPI 4B 3B+ OPI 5 AIDA64 PC Secondary Screen(Without Speaker)
BUY NOW- Comments(0)
- Likes(2)
-
Tamil Engineer
Jan 24,2026
-
Kailash s
Jan 23,2026
- 0 USER VOTES
- YOUR VOTE 0.00 0.00
- 1
- 2
- 3
- 4
- 5
- 6
- 7
- 8
- 9
- 10
- 1
- 2
- 3
- 4
- 5
- 6
- 7
- 8
- 9
- 10
- 1
- 2
- 3
- 4
- 5
- 6
- 7
- 8
- 9
- 10
- 1
- 2
- 3
- 4
- 5
- 6
- 7
- 8
- 9
- 10
More by Kailash s
-
A Compact Charging Breakout Board For Waveshare ESP32-C3
455 3 4 -
AI-driven LoRa & LLM-enabled Kiosk & Food Delivery System
471 2 0 -
-
-
-
ESP32-C3 BLE Keyboard - Battery Powered with USB-C Charging
671 0 1 -
-
mammoth-3D SLM Voron Toolhead – Manual Drill & Tap Edition
659 0 1 -
-
AEL-2011 Power Supply Module
1329 0 2 -
AEL-2011 50W Power Amplifier
1208 0 2







