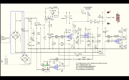
Linear laboratory power supply
It is very important to observe the voltage drop on a power transistor, so switching windings is very useful. Otherwise, with an inept approach, you will receive burnt details and finances. I use a separate nutrition for LM324- 12V, when powerful from 24V, heated TL431 and R3 1K. Also, when powering LM324 from the total tire, and when the load is connected, the output voltage for some reason increases from the 1,5-2V. Therefore, a separate nutrition is better, and does not create excitement. I received a LBP with an adjustment of 0-40V, a load current of 5A. Great work of restrictions and protection, both trigger and from overheating of the power transistor. All elements are cold, including VT1-KT816. Once again, it is necessary to observe the voltage drop on the power transistor, and to make a small setup under your needs, both in terms of current and in existing protection, for which first delve into the operation of the circuit and the purpose of the elements.
Linear laboratory power supply
*PCBWay community is a sharing platform. We are not responsible for any design issues and parameter issues (board thickness, surface finish, etc.) you choose.
Raspberry Pi 5 7 Inch Touch Screen IPS 1024x600 HD LCD HDMI-compatible Display for RPI 4B 3B+ OPI 5 AIDA64 PC Secondary Screen(Without Speaker)
BUY NOW- Comments(0)
- Likes(1)
-
Spyros Tsoukalas
Oct 21,2025
- 0 USER VOTES
- YOUR VOTE 0.00 0.00
- 1
- 2
- 3
- 4
- 5
- 6
- 7
- 8
- 9
- 10
- 1
- 2
- 3
- 4
- 5
- 6
- 7
- 8
- 9
- 10
- 1
- 2
- 3
- 4
- 5
- 6
- 7
- 8
- 9
- 10
- 1
- 2
- 3
- 4
- 5
- 6
- 7
- 8
- 9
- 10
More by Epishko Dmitry
-
Controller for a soldering station
Digital soldering station for solderingrs with cartridges JBC C210 and C245Built on STM32 controller...
-
IR2153 Power Supply for Power Amplifier
IR2153 Power Supply for Power Amplifier
-
Amplifier JLH1969
Amplifier JLH1969Ultra-linear class A amplifier JLH1969.
-
Power supply for amplifier
Power supply for amplifier!Two power lines: high-current and low-current!
-
Inverter 12-220
Inverter 12-220Power 300WModified sine wave
-
PWM controller tester SG3525
Checking work:error amplifierfrequencydead timesoft startshutdown
-
Protection system for powerful power amplifier
The printed circuit board is made according to the diagram shown. With the exception of power supply...
-
Hi-Fi inverting amplifier on TDA7293 / 7294 with T-shaped feedback
Why is it needed - inverting switching? There are two reasons: firstly, to get rid of the electrolyt...
-
Semi-automatic welding control board
A distinctive feature of this circuit is the use of one voltage source of 12 volts and CMOS series m...
-
Transformer winding commutator, fan speed thermostat.
Transformer winding commutator, fan speed thermostat. Requires a separate power source, since contro...
-
Amplifier JLH1969
Ultra-linear class A amplifier JLH1969.
-
Electronic load
Operating principle: current stabilizer!The power depends on the transistors you use!Possibility of ...
-
Controller for soldering irons with cartridges JBC C210 and C245 and RT-series from WELLER
Digital soldering stationFor soldering irons with cartridgesJBC C210 and C245and RT-series from WELL...
-
JLH Class A Headphone Amplifier
High-quality two-channel headphone amplifier with power supply.The amplifier is powered from a trans...
-
Thyristor charger for car batteries Resurs-1
Charger Resurs-1Manual operation:- current adjustment.Auto mode:- current adjustment.- short circuit...
-
Linear laboratory power supply
It is very important to observe the voltage drop on a power transistor, so switching windings is ver...
-
ARPS-2 – Arduino-Compatible Robot Project Shield for Arduino UNO
357 0 0 -
A Compact Charging Breakout Board For Waveshare ESP32-C3
701 3 6 -
AI-driven LoRa & LLM-enabled Kiosk & Food Delivery System
682 2 0 -
-
-
-
ESP32-C3 BLE Keyboard - Battery Powered with USB-C Charging
898 0 1 -
-
mammoth-3D SLM Voron Toolhead – Manual Drill & Tap Edition
776 0 1 -
-
AEL-2011 Power Supply Module
1518 0 2







