|
|
DAC7678Texas Instruments
|
x 1 | |
|
|
0603 1uF MLCC |
x 2 | |
|
|
8-Pin Header (optional) |
x 2 |
|
KiCADKicad
|
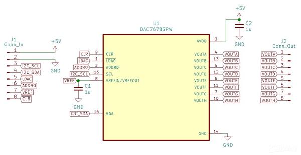
I2C-Controlled Digital-to-Analog Converter | 8 Channels | 0 - 5V Output | 12-bit Precision | DAC7678
A breakout board for TI's DAC7678 IC, a 12-bit, 8-channel, 0-5V, I2C-controlled digital-to-analog converter. With a wide supply range of 2.7 - 5.5V, this board is suitable for both 3.3V and 5V systems.
Use the chip's tri-state address pin to choose between three different I2C device addresses, allowing the use of up to three of these boards on a single I2C line. That's up to 24 0-5V analog output channels!
Each pin of the 16-TSSOP IC is connected to a pin on the breakout board, and each of these pins is labeled.
An open-source Arduino library for the DAC7678 chip is available on GitHub (link here).
Assembling this board requires some basic soldering skills for the DAC7678 chip and two capacitors. If you're using a breadboard, it is possible to skip adding the capacitors if you want to use external through-hole capacitors instead.
I2C-Controlled Digital-to-Analog Converter | 8 Channels | 0 - 5V Output | 12-bit Precision | DAC7678
*PCBWay community is a sharing platform. We are not responsible for any design issues and parameter issues (board thickness, surface finish, etc.) you choose.
- Comments(0)
- Likes(1)
-
Marios Daskalakis
Sep 28,2024
- 1 USER VOTES
- YOUR VOTE 0.00 0.00
- 1
- 2
- 3
- 4
- 5
- 6
- 7
- 8
- 9
- 10
- 1
- 2
- 3
- 4
- 5
- 6
- 7
- 8
- 9
- 10
- 1
- 2
- 3
- 4
- 5
- 6
- 7
- 8
- 9
- 10
- 1
- 2
- 3
- 4
- 5
- 6
- 7
- 8
- 9
- 10
-
10design
-
10usability
-
10creativity
-
10content
More by Darius
-
-
AEL-2011 Power Supply Module
545 0 2 -
AEL-2011 50W Power Amplifier
505 0 2 -
-
-
Custom Mechanical Keyboard
706 0 0 -
Tester for Touch Screen Digitizer without using microcontroller
337 2 2 -
Audio reactive glow LED wristband/bracelet with NFC / RFID-Tags
317 0 1 -
-
-







